Multivariate BMM for n = 3, …, N models

3.2. Multivariate BMM for n = 3, …, N models#

3.2.1. Author: Alexandra Semposki#

3.2.1.1. Date: 10 September 2023#

This tutorial notebook focuses on the N model case for the Multivariate BMM mixing technique. Let’s get started!

import numpy as np
import matplotlib 
import matplotlib.pyplot as plt
%matplotlib inline

# ! pip install Taweret    # if using Colab, uncomment to install

from matplotlib.ticker import AutoMinorLocator

We import the models we’ll need from the package SAMBA (wrapped with Taweret) and import the Multivariate mixer from the gaussian.py file.

import sys
sys.path.append('../../../src/Taweret')
from Taweret.models.samba_models import *
from Taweret.mix.gaussian import *

We pick the truncation orders we would like to investigate in our model mixing, and select which model will be using which truncation order. We’re considering a toy model, which can be expanded in powers of a coupling constant \(g\) or in \(1/g\). This means that we need two different series: loworder represents the series expansion at small-\(g\), and highorder the series expansion at large-\(g\).

#list of models to mix
orders=[3,5,7]
model_1 = Loworder(order=orders[0])
model_2 = Loworder(order=orders[1])
model_3 = Highorder(order=orders[2])

Now we compile these models into a dictionary that we can pass into Taweret.

#dict of models
models = {
    "1": model_1,
    "2": model_2,
    "3": model_3
}

print(models, type(models))
{'1': <Taweret.models.samba_models.Loworder object at 0x7f8bc426a1b0>, '2': <Taweret.models.samba_models.Loworder object at 0x7f8bd49c0b90>, '3': <Taweret.models.samba_models.Highorder object at 0x7f8bd49c0a70>} <class 'dict'>

Now we would like to see the models we just saved, so we evaluate them at the input points we choose and plot each model individually, along with its 68% uncertainties.

#predict functions for the plot
g = np.linspace(1e-6, 1.0, 100)
predict = []

for i in models.keys():
    predict.append(models[i].evaluate(g))

Now let’s plot!

#basic plot to check choices
fig = plt.figure(figsize=(8,6), dpi=100)
ax = plt.axes()
ax.set_xlim(0.0,1.0)
ax.set_ylim(1.2,3.2)
ax.tick_params(axis='x', direction='in')
ax.tick_params(axis='y', direction='in')
ax.locator_params(nbins=8)
ax.xaxis.set_minor_locator(AutoMinorLocator())
ax.yaxis.set_minor_locator(AutoMinorLocator())
ax.set_title('SAMBA Models (N=3)')

#truth
ax.plot(g, TrueModel().evaluate(g)[0].flatten(), 'k', label='True')

#colour wheel
colors = ['r', 'm', 'b']
lines = ['dashed', 'dotted']
labels= [r'$N_s=3$', r'$N_s=5$', r'$N_l=7$']

#models
for i in range(len(predict)):
    ax.plot(g, predict[i][0].flatten(), color=colors[i], linestyle=lines[0], label=labels[i])

#uncertainties
for i in range(len(predict)):
    ax.plot(g, predict[i][0].flatten() - predict[i][1].flatten(), color=colors[i], linestyle=lines[1])
    ax.plot(g, predict[i][0].flatten() + predict[i][1].flatten(), color=colors[i], linestyle=lines[1])

ax.legend()
<matplotlib.legend.Legend at 0x7f8bc4035fa0>
../../_images/715c6f69a6d948df209a907e6f5391e5ffb8b21f239b61be59699bba3a8c41f1.png

Now we would like to mix. We call the Multivariate() class from Taweret and send it the input space and the models we created, instantiate an object, and then use the predict method in the Multivariate() class to mix the models and send back the mean, intervals, and standard deviation of the mixed model.

#call bivariate method and mix
mixed = Multivariate(g, models)
posterior_draws, mixed_mean, mixed_intervals, std_dev = mixed.predict(ci=68)
#plot to check mixed model
fig = plt.figure(figsize=(8,6), dpi=100)
ax = plt.axes()
ax.set_xlim(0.0,1.0)
ax.set_ylim(1.2,3.2)
ax.tick_params(axis='x', direction='in')
ax.tick_params(axis='y', direction='in')
ax.locator_params(nbins=8)
ax.xaxis.set_minor_locator(AutoMinorLocator())
ax.yaxis.set_minor_locator(AutoMinorLocator())
ax.set_title('SAMBA Models (N=3)')

#truth
ax.plot(g, TrueModel().evaluate(g)[0].flatten(), 'k', label='True')

#colour wheel
colors = ['r', 'm', 'b']
lines = ['dashed', 'dotted']

#models
for i in range(len(predict)):
    ax.plot(g, predict[i][0].flatten(), color=colors[i], linestyle=lines[0], label=labels[i])

#uncertainties
for i in range(len(predict)):
    ax.plot(g, predict[i][0].flatten() - predict[i][1].flatten(), color=colors[i], linestyle=lines[1])
    ax.plot(g, predict[i][0].flatten() + predict[i][1].flatten(), color=colors[i], linestyle=lines[1])

#mean and intervals
ax.plot(g, mixed_mean, 'g', label='Mixed model')
ax.fill_between(g, mixed_mean-std_dev, mixed_mean+std_dev,
                        zorder=i-5, facecolor='green', alpha=0.2, lw=0.6)

ax.legend()
<matplotlib.legend.Legend at 0x7f8bc3e3e0f0>
../../_images/322156a9269eadbe6ff6d4127ded6c23ab277bc554acc990340bd6a0a2bbf33a.png

Excellent! We have a mixed model for these three individual series expansions. Now we can add a GP as the third model (or more) if we desire. In Taweret, the user has all control over the models that they write to input. Hence, one can design any model one wishes to use, as long as it possesses the ability to produce a mean and a set of uncertainties at each point in the input space.

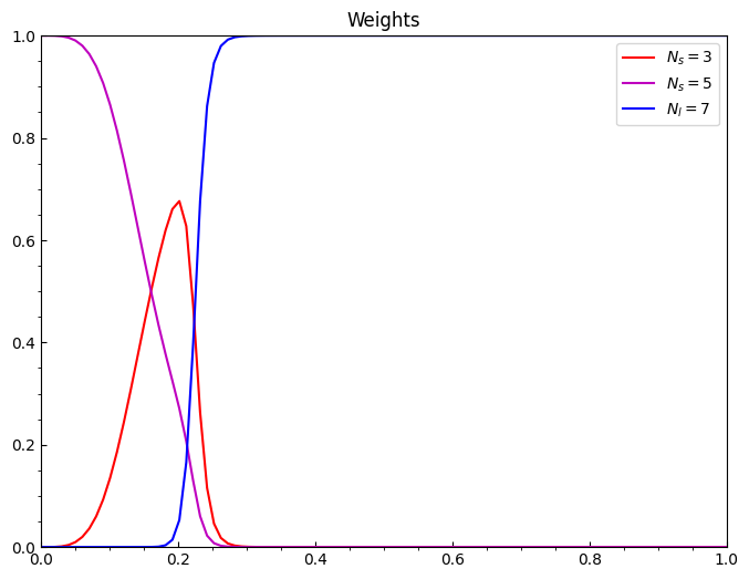
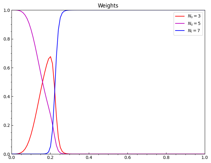
Let’s do one last thing, and look at the weights of these models individually below.

# plot the weights
weights = mixed.evaluate_weights()
fig = plt.figure(figsize=(8,6), dpi=100)
ax = plt.axes()
ax.set_xlim(0.0,1.0)
ax.set_ylim(0.0,1.0)
ax.tick_params(axis='x', direction='in')
ax.tick_params(axis='y', direction='in')
ax.locator_params(nbins=8)
ax.xaxis.set_minor_locator(AutoMinorLocator())
ax.yaxis.set_minor_locator(AutoMinorLocator())
ax.set_title('Weights')

#colour wheel
colors = ['r', 'm', 'b']
lines = ['dashed', 'dotted']

#models
for i in range(len(weights)):
    ax.plot(g, weights[i], color=colors[i], label=labels[i])

ax.legend()
<matplotlib.legend.Legend at 0x7f8bc3cd96a0>
../../_images/b179d30303a87d1d9d368c9f81fd23ceef90f7cd54bd5f4609b6430cd3e9886d.png