Comparative study of BMM method in bivariate linear module using Coleman toy models.

2.6. Comparative study of BMM method in bivariate linear module using Coleman toy models.#

The best way to learn Taweret is to use it. You can run, modify and experiment with this notebook using GitHub Codespaces.

The models can be found in Coleman Thesis : https://go.exlibris.link/3fVZCfhl

This notebook shows how to use the Bayesian model mixing methods available in bivariate_linear mixing method of package Taweret for a toy problem.

Author : Dan Liyanage

Date : 08/14/2023

import sys
import os

# You will have to change the following imports depending on where you have 
# the packages installed

# ! pip install Taweret    # if using Colab, uncomment to install

# Setting Taweret path
cwd = os.getcwd()

# Get the first part of this path and append to the sys.path
tw_path = cwd.split("Taweret/")[0] + "Taweret"
sys.path.append(tw_path)

# For plotting
import matplotlib.pyplot as plt

! pip install seaborn    # comment if installed
! pip install ptemcee    # comment if installed

import seaborn as sns
sns.set_context('poster')
# To define priors. (uncoment if not using default priors)
# ! pip install bilby      # uncomment if not already installed
import bilby

# For other operations
import numpy as np
Requirement already satisfied: seaborn in /home/runner/work/Taweret/Taweret/.tox/book/lib/python3.12/site-packages (0.13.2)
Requirement already satisfied: numpy!=1.24.0,>=1.20 in /home/runner/work/Taweret/Taweret/.tox/book/lib/python3.12/site-packages (from seaborn) (2.3.4)
Requirement already satisfied: pandas>=1.2 in /home/runner/work/Taweret/Taweret/.tox/book/lib/python3.12/site-packages (from seaborn) (2.3.3)
Requirement already satisfied: matplotlib!=3.6.1,>=3.4 in /home/runner/work/Taweret/Taweret/.tox/book/lib/python3.12/site-packages (from seaborn) (3.10.7)
Requirement already satisfied: contourpy>=1.0.1 in /home/runner/work/Taweret/Taweret/.tox/book/lib/python3.12/site-packages (from matplotlib!=3.6.1,>=3.4->seaborn) (1.3.3)
Requirement already satisfied: cycler>=0.10 in /home/runner/work/Taweret/Taweret/.tox/book/lib/python3.12/site-packages (from matplotlib!=3.6.1,>=3.4->seaborn) (0.12.1)
Requirement already satisfied: fonttools>=4.22.0 in /home/runner/work/Taweret/Taweret/.tox/book/lib/python3.12/site-packages (from matplotlib!=3.6.1,>=3.4->seaborn) (4.60.1)
Requirement already satisfied: kiwisolver>=1.3.1 in /home/runner/work/Taweret/Taweret/.tox/book/lib/python3.12/site-packages (from matplotlib!=3.6.1,>=3.4->seaborn) (1.4.9)
Requirement already satisfied: packaging>=20.0 in /home/runner/work/Taweret/Taweret/.tox/book/lib/python3.12/site-packages (from matplotlib!=3.6.1,>=3.4->seaborn) (25.0)
Requirement already satisfied: pillow>=8 in /home/runner/work/Taweret/Taweret/.tox/book/lib/python3.12/site-packages (from matplotlib!=3.6.1,>=3.4->seaborn) (12.0.0)
Requirement already satisfied: pyparsing>=3 in /home/runner/work/Taweret/Taweret/.tox/book/lib/python3.12/site-packages (from matplotlib!=3.6.1,>=3.4->seaborn) (3.2.5)
Requirement already satisfied: python-dateutil>=2.7 in /home/runner/work/Taweret/Taweret/.tox/book/lib/python3.12/site-packages (from matplotlib!=3.6.1,>=3.4->seaborn) (2.9.0.post0)
Requirement already satisfied: pytz>=2020.1 in /home/runner/work/Taweret/Taweret/.tox/book/lib/python3.12/site-packages (from pandas>=1.2->seaborn) (2025.2)
Requirement already satisfied: tzdata>=2022.7 in /home/runner/work/Taweret/Taweret/.tox/book/lib/python3.12/site-packages (from pandas>=1.2->seaborn) (2025.2)
Requirement already satisfied: six>=1.5 in /home/runner/work/Taweret/Taweret/.tox/book/lib/python3.12/site-packages (from python-dateutil>=2.7->matplotlib!=3.6.1,>=3.4->seaborn) (1.17.0)
Requirement already satisfied: ptemcee in /home/runner/work/Taweret/Taweret/.tox/book/lib/python3.12/site-packages (1.0.0)
Requirement already satisfied: numpy in /home/runner/work/Taweret/Taweret/.tox/book/lib/python3.12/site-packages (from ptemcee) (2.3.4)
# Import models with a predict method
from Taweret.models import coleman_models as toy_models

m1 = toy_models.coleman_model_1()
m2 = toy_models.coleman_model_2()
truth = toy_models.coleman_truth()
#!pwd
g = np.linspace(0,9,10)
plot_g = np.linspace(0,9,100)
true_output = truth.evaluate(plot_g)
exp_data = truth.evaluate(g)

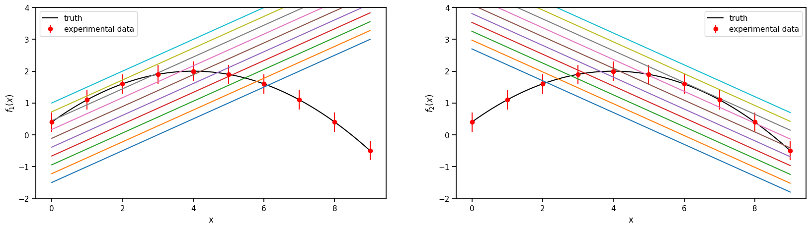
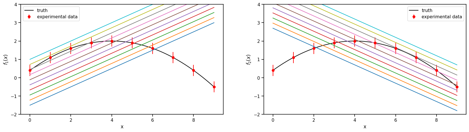
2.6.1. 1. The models and the experimental data.#

Truth

\(f(x) = 2-0.1(x-4)^2\), where \(x \in [-1, 9]\)

Model 1

\(f_1(x,\theta)= 0.5(x+\theta)-2\) , where \(\theta \in [1, 6]\)

Model 2

\(f_2(x,\theta)= -0.5(x-\theta) + 3.7\) , where \(\theta \in [-2, 3]\)

Experimental data

sampled from the Truth with a fixed standard deviation of 0.3

sns.set_context('notebook')
fig, axs = plt.subplots(1,2,figsize=(20,5))
prior_ranges = [(1,6), (-2,3)]
for i in range(0,2):
    ax = axs.flatten()[i]
    ax.plot(plot_g, true_output[0], label='truth', color='black')
    ax.errorbar(g,exp_data[0],exp_data[1], fmt='o', label='experimental data', color='r')
    ax.legend()
    ax.set_ylim(-2,4)
    for value in np.linspace(*prior_ranges[i],10):
        if i==0:
            predict_1 = m1.evaluate(plot_g, value, full_corr=False)
            ax.plot(plot_g, predict_1[0])
            ax.set_ylabel(r'$f_1(x)$')
        if i==1:
            predict_2 = m2.evaluate(plot_g, value, full_corr=False)
            ax.plot(plot_g, predict_2[0])      
            ax.set_ylabel(r'$f_2(x)$')    
    ax.set_xlabel('x') 
    
../../_images/b565d5bedd963ec8749a90fcffe430db3deb7ce22f5adf17336dd955e869584d.png

2.6.2. 2. Choose a Mixing method#

# Mixing method
from Taweret.mix.bivariate_linear import BivariateLinear as BL

models= {'model1':m1,'model2':m2}
mix_model_BMMC_mix = BL(models_dic=models, method='addstepasym', nargs_model_dic={'model1':1, 'model2':1},
              same_parameters = False)

mix_model_BMMcor_mix = BL(models_dic=models, method='addstepasym', nargs_model_dic={'model1':1, 'model2':1},
              same_parameters = False, BMMcor=True)

mix_model_mean_mix = BL(models_dic=models, method='addstepasym', nargs_model_dic={'model1':1, 'model2':1},
              same_parameters = False, mean_mix=True)

mix_models = [mix_model_BMMC_mix, mix_model_BMMcor_mix, mix_model_mean_mix]
addstepasym mixing function has 3                   free parameter(s)
Warning : Default prior is set to {'addstepasym_0': Uniform(minimum=0, maximum=1, name='addstepasym_0', latex_label='addstepasym_0', unit=None, boundary=None), 'addstepasym_1': Uniform(minimum=0, maximum=1, name='addstepasym_1', latex_label='addstepasym_1', unit=None, boundary=None), 'addstepasym_2': Uniform(minimum=0, maximum=1, name='addstepasym_2', latex_label='addstepasym_2', unit=None, boundary=None)}
To change the prior use `set_prior` method
Using default priors for model 1
{'model1_0': Uniform(minimum=1, maximum=6, name='model1_0', latex_label='model1_0', unit=None, boundary=None)}
Using default priors for model 2
{'model2_0': Uniform(minimum=-2, maximum=3, name='model2_0', latex_label='model2_0', unit=None, boundary=None)}
addstepasym mixing function has 3                   free parameter(s)
Warning : Default prior is set to {'addstepasym_0': Uniform(minimum=0, maximum=1, name='addstepasym_0', latex_label='addstepasym_0', unit=None, boundary=None), 'addstepasym_1': Uniform(minimum=0, maximum=1, name='addstepasym_1', latex_label='addstepasym_1', unit=None, boundary=None), 'addstepasym_2': Uniform(minimum=0, maximum=1, name='addstepasym_2', latex_label='addstepasym_2', unit=None, boundary=None)}
To change the prior use `set_prior` method
addstepasym mixing function has 3                   free parameter(s)
Warning : Default prior is set to {'addstepasym_0': Uniform(minimum=0, maximum=1, name='addstepasym_0', latex_label='addstepasym_0', unit=None, boundary=None), 'addstepasym_1': Uniform(minimum=0, maximum=1, name='addstepasym_1', latex_label='addstepasym_1', unit=None, boundary=None), 'addstepasym_2': Uniform(minimum=0, maximum=1, name='addstepasym_2', latex_label='addstepasym_2', unit=None, boundary=None)}
To change the prior use `set_prior` method
## uncoment to change the prior from the default
priors = bilby.core.prior.PriorDict()
priors['addstepasym_0'] = bilby.core.prior.Uniform(0, 9, name="addstepasym_0")
priors['addstepasym_1'] = bilby.core.prior.Uniform(0, 9, name="addstepasym_1")
priors['addstepasym_2'] = bilby.core.prior.Uniform(0, 1, name="addstepasym_2")
for mix_model in mix_models:
    mix_model.set_prior(priors)
for mix__model in mix_models:
    print(mix_model.prior)
{'addstepasym_0': Uniform(minimum=0, maximum=9, name='addstepasym_0', latex_label='addstepasym_0', unit=None, boundary=None), 'addstepasym_1': Uniform(minimum=0, maximum=9, name='addstepasym_1', latex_label='addstepasym_1', unit=None, boundary=None), 'addstepasym_2': Uniform(minimum=0, maximum=1, name='addstepasym_2', latex_label='addstepasym_2', unit=None, boundary=None), 'model1_0': Uniform(minimum=1, maximum=6, name='model1_0', latex_label='model1_0', unit=None, boundary=None), 'model2_0': Uniform(minimum=-2, maximum=3, name='model2_0', latex_label='model2_0', unit=None, boundary=None)}
{'addstepasym_0': Uniform(minimum=0, maximum=9, name='addstepasym_0', latex_label='addstepasym_0', unit=None, boundary=None), 'addstepasym_1': Uniform(minimum=0, maximum=9, name='addstepasym_1', latex_label='addstepasym_1', unit=None, boundary=None), 'addstepasym_2': Uniform(minimum=0, maximum=1, name='addstepasym_2', latex_label='addstepasym_2', unit=None, boundary=None), 'model1_0': Uniform(minimum=1, maximum=6, name='model1_0', latex_label='model1_0', unit=None, boundary=None), 'model2_0': Uniform(minimum=-2, maximum=3, name='model2_0', latex_label='model2_0', unit=None, boundary=None)}
{'addstepasym_0': Uniform(minimum=0, maximum=9, name='addstepasym_0', latex_label='addstepasym_0', unit=None, boundary=None), 'addstepasym_1': Uniform(minimum=0, maximum=9, name='addstepasym_1', latex_label='addstepasym_1', unit=None, boundary=None), 'addstepasym_2': Uniform(minimum=0, maximum=1, name='addstepasym_2', latex_label='addstepasym_2', unit=None, boundary=None), 'model1_0': Uniform(minimum=1, maximum=6, name='model1_0', latex_label='model1_0', unit=None, boundary=None), 'model2_0': Uniform(minimum=-2, maximum=3, name='model2_0', latex_label='model2_0', unit=None, boundary=None)}

2.6.3. 3. Train to find posterior#

g.shape
(10,)
#from Taweret.utils.utils import normed_mvn_loglike
kwargs_for_sampler = {'sampler':'ptemcee',
                'ntemps':5,
                'nwalkers':40,
                'Tmax':100,
                'burn_in_fixed_discard':500,
                'nsamples':3000,
                'threads':6}
                #'safety':2,
                #'autocorr_tol':5}
import os
import shutil
outdirs = ['outdir/mix_model_1', 'outdir/mix_model_2', 'outdir/mix_model_3']
labels = ['BMMC','BMMcor','BMMmean']
results = []

for i in range(0,3):
    mix_model = mix_models[i]
    label = labels[i]
    outdir = outdirs[i]
    if os.path.isdir(outdir):
        print('removing '+outdir)
        shutil.rmtree(outdir)
    else:
        print('file does not exist '+outdir)
    result = mix_model.train(x_exp=g.reshape(-1,1), y_exp=exp_data[0].reshape(-1,1), y_err=exp_data[1].reshape(-1,1)
                         ,kwargs_for_sampler=kwargs_for_sampler, label=label, outdir=outdir)
    results.append(result)
12:46 bilby INFO    : Running for label 'BMMC', output will be saved to 'outdir/mix_model_1'
file does not exist outdir/mix_model_1
The following settings were                     provided for sampler 
{'sampler': 'ptemcee', 'ntemps': 5, 'nwalkers': 40, 'Tmax': 100, 'burn_in_fixed_discard': 500, 'nsamples': 3000, 'threads': 6}
12:46 bilby INFO    : Analysis priors:
12:46 bilby INFO    : addstepasym_0=Uniform(minimum=0, maximum=9, name='addstepasym_0', latex_label='addstepasym_0', unit=None, boundary=None)
12:46 bilby INFO    : addstepasym_1=Uniform(minimum=0, maximum=9, name='addstepasym_1', latex_label='addstepasym_1', unit=None, boundary=None)
12:46 bilby INFO    : addstepasym_2=Uniform(minimum=0, maximum=1, name='addstepasym_2', latex_label='addstepasym_2', unit=None, boundary=None)
12:46 bilby INFO    : model1_0=Uniform(minimum=1, maximum=6, name='model1_0', latex_label='model1_0', unit=None, boundary=None)
12:46 bilby INFO    : model2_0=Uniform(minimum=-2, maximum=3, name='model2_0', latex_label='model2_0', unit=None, boundary=None)
12:46 bilby INFO    : Analysis likelihood class: <class 'Taweret.sampler.likelihood_wrappers.likelihood_wrapper_for_bilby'>
12:46 bilby INFO    : Analysis likelihood noise evidence: nan
12:46 bilby INFO    : Single likelihood evaluation took 2.395e-04 s
12:46 bilby INFO    : Using sampler Ptemcee with kwargs {'ntemps': 5, 'nwalkers': 40, 'Tmax': 100, 'betas': None, 'a': 2.0, 'adaptation_lag': 10000, 'adaptation_time': 100, 'random': None, 'adapt': False, 'swap_ratios': False}
12:46 bilby INFO    : Global meta data was removed from the result object for compatibility. Use the `BILBY_INCLUDE_GLOBAL_METADATA` environment variable to include it. This behaviour will be removed in a future release. For more details see: https://bilby-dev.github.io/bilby/faq.html#global-meta-data
12:46 bilby INFO    : Using convergence inputs: ConvergenceInputs(autocorr_c=5, autocorr_tol=50, autocorr_tau=1, gradient_tau=0.1, gradient_mean_log_posterior=0.1, Q_tol=1.02, safety=1, burn_in_nact=50, burn_in_fixed_discard=500, mean_logl_frac=0.01, thin_by_nact=0.5, nsamples=3000, ignore_keys_for_tau=None, min_tau=1, niterations_per_check=5)
12:46 bilby INFO    : Generating pos0 samples
12:46 bilby INFO    : Starting to sample
1|0:00:00|nc:1.0e+03|a0:0.00-0.80|swp:0.32-0.78|n:nan<3000|t!nan(+nan,+nan)|q:inf|0.13ms/ev
2|0:00:00|nc:2.0e+03|a0:0.20-0.70|swp:0.22-0.74|n:nan<3000|t!nan(+nan,+nan)|q:inf|0.14ms/ev
3|0:00:00|nc:3.0e+03|a0:0.27-0.73|swp:0.18-0.73|n:nan<3000|t!nan(+nan,+nan)|q:inf|0.14ms/ev
4|0:00:00|nc:4.0e+03|a0:0.25-0.70|swp:0.16-0.72|n:nan<3000|t!nan(+nan,+nan)|q:inf|0.14ms/ev
5|0:00:00|nc:5.0e+03|a0:0.24-0.64|swp:0.15-0.73|n:nan<3000|t!nan(+nan,+nan)|q:inf|0.13ms/ev
6|0:00:00|nc:6.0e+03|a0:0.23-0.57|swp:0.16-0.73|n:nan<3000|t!nan(+nan,+nan)|q:inf|0.13ms/ev
7|0:00:00|nc:7.0e+03|a0:0.20-0.57|swp:0.16-0.74|n:nan<3000|t!nan(+nan,+nan)|q:inf|0.13ms/ev
8|0:00:01|nc:8.0e+03|a0:0.23-0.57|swp:0.16-0.73|n:nan<3000|t!nan(+nan,+nan)|q:inf|0.13ms/ev
9|0:00:01|nc:9.0e+03|a0:0.20-0.58|swp:0.16-0.74|n:nan<3000|t!nan(+nan,+nan)|q:inf|0.13ms/ev
10|0:00:01|nc:1.0e+04|a0:0.24-0.60|swp:0.17-0.74|n:nan<3000|t!nan(+nan,+nan)|q:inf|0.13ms/ev
11|0:00:01|nc:1.1e+04|a0:0.24-0.62|swp:0.17-0.74|n:nan<3000|t!nan(+nan,+nan)|q:inf|0.13ms/ev
12|0:00:01|nc:1.2e+04|a0:0.23-0.58|swp:0.17-0.74|n:nan<3000|t!nan(+nan,+nan)|q:inf|0.13ms/ev
13|0:00:01|nc:1.3e+04|a0:0.25-0.58|swp:0.18-0.73|n:nan<3000|t!nan(+nan,+nan)|q:inf|0.13ms/ev
14|0:00:01|nc:1.4e+04|a0:0.27-0.60|swp:0.18-0.74|n:nan<3000|t!nan(+nan,+nan)|q:inf|0.13ms/ev
15|0:00:01|nc:1.5e+04|a0:0.27-0.60|swp:0.18-0.74|n:nan<3000|t!nan(+nan,+nan)|q:inf|0.13ms/ev
16|0:00:02|nc:1.6e+04|a0:0.26-0.57|swp:0.18-0.74|n:nan<3000|t!nan(+nan,+nan)|q:inf|0.13ms/ev
17|0:00:02|nc:1.7e+04|a0:0.28-0.55|swp:0.18-0.74|n:nan<3000|t!nan(+nan,+nan)|q:inf|0.13ms/ev
18|0:00:02|nc:1.8e+04|a0:0.28-0.54|swp:0.18-0.74|n:nan<3000|t!nan(+nan,+nan)|q:inf|0.12ms/ev
19|0:00:02|nc:1.9e+04|a0:0.31-0.54|swp:0.18-0.74|n:nan<3000|t!nan(+nan,+nan)|q:inf|0.13ms/ev
20|0:00:02|nc:2.0e+04|a0:0.29-0.52|swp:0.19-0.73|n:nan<3000|t!nan(+nan,+nan)|q:inf|0.13ms/ev
21|0:00:02|nc:2.1e+04|a0:0.30-0.54|swp:0.19-0.73|n:nan<3000|t!nan(+nan,+nan)|q:inf|0.13ms/ev
22|0:00:02|nc:2.2e+04|a0:0.30-0.55|swp:0.19-0.73|n:nan<3000|t!nan(+nan,+nan)|q:inf|0.13ms/ev
23|0:00:02|nc:2.3e+04|a0:0.30-0.54|swp:0.20-0.73|n:nan<3000|t!nan(+nan,+nan)|q:inf|0.13ms/ev
24|0:00:03|nc:2.4e+04|a0:0.29-0.56|swp:0.20-0.73|n:nan<3000|t!nan(+nan,+nan)|q:inf|0.13ms/ev
25|0:00:03|nc:2.5e+04|a0:0.28-0.54|swp:0.20-0.73|n:nan<3000|t!nan(+nan,+nan)|q:inf|0.13ms/ev
26|0:00:03|nc:2.6e+04|a0:0.29-0.55|swp:0.20-0.73|n:nan<3000|t!nan(+nan,+nan)|q:inf|0.13ms/ev
27|0:00:03|nc:2.7e+04|a0:0.28-0.53|swp:0.21-0.73|n:nan<3000|t!nan(+nan,+nan)|q:inf|0.13ms/ev
28|0:00:03|nc:2.8e+04|a0:0.28-0.53|swp:0.21-0.73|n:nan<3000|t!nan(+nan,+nan)|q:inf|0.12ms/ev
29|0:00:03|nc:2.9e+04|a0:0.28-0.52|swp:0.21-0.73|n:nan<3000|t!nan(+nan,+nan)|q:inf|0.13ms/ev
30|0:00:03|nc:3.0e+04|a0:0.30-0.52|swp:0.21-0.73|n:nan<3000|t!nan(+nan,+nan)|q:inf|0.13ms/ev
31|0:00:03|nc:3.1e+04|a0:0.30-0.52|swp:0.21-0.73|n:nan<3000|t!nan(+nan,+nan)|q:inf|0.13ms/ev
32|0:00:04|nc:3.2e+04|a0:0.30-0.53|swp:0.22-0.73|n:nan<3000|t!nan(+nan,+nan)|q:inf|0.13ms/ev
33|0:00:04|nc:3.3e+04|a0:0.30-0.53|swp:0.22-0.73|n:nan<3000|t!nan(+nan,+nan)|q:inf|0.13ms/ev
34|0:00:04|nc:3.4e+04|a0:0.29-0.51|swp:0.22-0.73|n:nan<3000|t!nan(+nan,+nan)|q:inf|0.13ms/ev
35|0:00:04|nc:3.5e+04|a0:0.29-0.51|swp:0.22-0.73|n:nan<3000|t!nan(+nan,+nan)|q:inf|0.12ms/ev
36|0:00:04|nc:3.6e+04|a0:0.29-0.51|swp:0.22-0.73|n:nan<3000|t!nan(+nan,+nan)|q:inf|0.12ms/ev
37|0:00:04|nc:3.7e+04|a0:0.29-0.51|swp:0.22-0.73|n:nan<3000|t!nan(+nan,+nan)|q:inf|0.12ms/ev
38|0:00:04|nc:3.8e+04|a0:0.28-0.51|swp:0.22-0.73|n:nan<3000|t!nan(+nan,+nan)|q:inf|0.13ms/ev
39|0:00:04|nc:3.9e+04|a0:0.28-0.51|swp:0.22-0.73|n:nan<3000|t!nan(+nan,+nan)|q:inf|0.13ms/ev
40|0:00:05|nc:4.0e+04|a0:0.29-0.50|swp:0.22-0.73|n:nan<3000|t!nan(+nan,+nan)|q:inf|0.13ms/ev
41|0:00:05|nc:4.1e+04|a0:0.30-0.50|swp:0.22-0.73|n:nan<3000|t!nan(+nan,+nan)|q:inf|0.13ms/ev
42|0:00:05|nc:4.2e+04|a0:0.30-0.50|swp:0.22-0.73|n:nan<3000|t!nan(+nan,+nan)|q:inf|0.13ms/ev
43|0:00:05|nc:4.3e+04|a0:0.30-0.51|swp:0.22-0.73|n:nan<3000|t!nan(+nan,+nan)|q:inf|0.12ms/ev
44|0:00:05|nc:4.4e+04|a0:0.30-0.50|swp:0.22-0.73|n:nan<3000|t!nan(+nan,+nan)|q:inf|0.12ms/ev
45|0:00:05|nc:4.5e+04|a0:0.31-0.50|swp:0.22-0.72|n:nan<3000|t!nan(+nan,+nan)|q:inf|0.13ms/ev
46|0:00:05|nc:4.6e+04|a0:0.30-0.50|swp:0.23-0.72|n:nan<3000|t!nan(+nan,+nan)|q:inf|0.13ms/ev
47|0:00:05|nc:4.7e+04|a0:0.31-0.49|swp:0.23-0.72|n:nan<3000|t!nan(+nan,+nan)|q:inf|0.13ms/ev
48|0:00:06|nc:4.8e+04|a0:0.30-0.48|swp:0.23-0.72|n:nan<3000|t!nan(+nan,+nan)|q:inf|0.12ms/ev
49|0:00:06|nc:4.9e+04|a0:0.30-0.48|swp:0.23-0.72|n:nan<3000|t!nan(+nan,+nan)|q:inf|0.13ms/ev
50|0:00:06|nc:5.0e+04|a0:0.30-0.48|swp:0.23-0.72|n:nan<3000|t!nan(+nan,+nan)|q:inf|0.12ms/ev
51|0:00:06|nc:5.1e+04|a0:0.30-0.48|swp:0.23-0.72|n:nan<3000|t!nan(+nan,+nan)|q:inf|0.13ms/ev
52|0:00:06|nc:5.2e+04|a0:0.30-0.48|swp:0.23-0.72|n:nan<3000|t!nan(+nan,+nan)|q:inf|0.12ms/ev
53|0:00:06|nc:5.3e+04|a0:0.30-0.48|swp:0.23-0.72|n:nan<3000|t!nan(+nan,+nan)|q:inf|0.13ms/ev
54|0:00:06|nc:5.4e+04|a0:0.30-0.48|swp:0.24-0.72|n:nan<3000|t!nan(+nan,+nan)|q:inf|0.13ms/ev
55|0:00:06|nc:5.5e+04|a0:0.30-0.48|swp:0.24-0.72|n:nan<3000|t!nan(+nan,+nan)|q:inf|0.13ms/ev
56|0:00:07|nc:5.6e+04|a0:0.31-0.47|swp:0.24-0.72|n:nan<3000|t!nan(+nan,+nan)|q:inf|0.13ms/ev
57|0:00:07|nc:5.7e+04|a0:0.30-0.47|swp:0.24-0.72|n:nan<3000|t!nan(+nan,+nan)|q:inf|0.13ms/ev
58|0:00:07|nc:5.8e+04|a0:0.30-0.47|swp:0.24-0.72|n:nan<3000|t!nan(+nan,+nan)|q:inf|0.13ms/ev
59|0:00:07|nc:5.9e+04|a0:0.30-0.46|swp:0.24-0.72|n:nan<3000|t!nan(+nan,+nan)|q:inf|0.12ms/ev
60|0:00:07|nc:6.0e+04|a0:0.29-0.46|swp:0.24-0.72|n:nan<3000|t!nan(+nan,+nan)|q:inf|0.12ms/ev
61|0:00:07|nc:6.1e+04|a0:0.30-0.45|swp:0.24-0.72|n:nan<3000|t!nan(+nan,+nan)|q:inf|0.12ms/ev
62|0:00:07|nc:6.2e+04|a0:0.30-0.45|swp:0.24-0.72|n:nan<3000|t!nan(+nan,+nan)|q:inf|0.13ms/ev
63|0:00:07|nc:6.3e+04|a0:0.30-0.45|swp:0.24-0.72|n:nan<3000|t!nan(+nan,+nan)|q:inf|0.13ms/ev
64|0:00:08|nc:6.4e+04|a0:0.30-0.45|swp:0.24-0.72|n:nan<3000|t!nan(+nan,+nan)|q:inf|0.13ms/ev
65|0:00:08|nc:6.5e+04|a0:0.30-0.46|swp:0.24-0.72|n:nan<3000|t!nan(+nan,+nan)|q:inf|0.13ms/ev
66|0:00:08|nc:6.6e+04|a0:0.31-0.45|swp:0.24-0.72|n:nan<3000|t!nan(+nan,+nan)|q:inf|0.13ms/ev
67|0:00:08|nc:6.7e+04|a0:0.31-0.46|swp:0.24-0.72|n:nan<3000|t!nan(+nan,+nan)|q:inf|0.13ms/ev
68|0:00:08|nc:6.8e+04|a0:0.31-0.46|swp:0.24-0.72|n:nan<3000|t!nan(+nan,+nan)|q:inf|0.13ms/ev
69|0:00:08|nc:6.9e+04|a0:0.31-0.46|swp:0.24-0.72|n:nan<3000|t!nan(+nan,+nan)|q:inf|0.12ms/ev
70|0:00:08|nc:7.0e+04|a0:0.32-0.46|swp:0.24-0.72|n:nan<3000|t!nan(+nan,+nan)|q:inf|0.12ms/ev
71|0:00:08|nc:7.1e+04|a0:0.32-0.46|swp:0.24-0.72|n:nan<3000|t!nan(+nan,+nan)|q:inf|0.13ms/ev
72|0:00:09|nc:7.2e+04|a0:0.33-0.46|swp:0.24-0.72|n:nan<3000|t!nan(+nan,+nan)|q:inf|0.13ms/ev
73|0:00:09|nc:7.3e+04|a0:0.33-0.46|swp:0.24-0.72|n:nan<3000|t!nan(+nan,+nan)|q:inf|0.13ms/ev
74|0:00:09|nc:7.4e+04|a0:0.33-0.46|swp:0.24-0.72|n:nan<3000|t!nan(+nan,+nan)|q:inf|0.13ms/ev
75|0:00:09|nc:7.5e+04|a0:0.33-0.45|swp:0.24-0.72|n:nan<3000|t!nan(+nan,+nan)|q:inf|0.13ms/ev
76|0:00:09|nc:7.6e+04|a0:0.33-0.45|swp:0.24-0.72|n:nan<3000|t!nan(+nan,+nan)|q:inf|0.13ms/ev
77|0:00:09|nc:7.7e+04|a0:0.33-0.45|swp:0.24-0.71|n:nan<3000|t!nan(+nan,+nan)|q:inf|0.13ms/ev
78|0:00:09|nc:7.8e+04|a0:0.33-0.45|swp:0.24-0.71|n:nan<3000|t!nan(+nan,+nan)|q:inf|0.13ms/ev
79|0:00:10|nc:7.9e+04|a0:0.33-0.45|swp:0.24-0.71|n:nan<3000|t!nan(+nan,+nan)|q:inf|0.13ms/ev
80|0:00:10|nc:8.0e+04|a0:0.33-0.46|swp:0.25-0.71|n:nan<3000|t!nan(+nan,+nan)|q:inf|0.13ms/ev
81|0:00:10|nc:8.1e+04|a0:0.33-0.46|swp:0.25-0.71|n:nan<3000|t!nan(+nan,+nan)|q:inf|0.13ms/ev
82|0:00:10|nc:8.2e+04|a0:0.32-0.45|swp:0.25-0.71|n:nan<3000|t!nan(+nan,+nan)|q:inf|0.13ms/ev
83|0:00:10|nc:8.3e+04|a0:0.32-0.46|swp:0.25-0.71|n:nan<3000|t!nan(+nan,+nan)|q:inf|0.13ms/ev
84|0:00:10|nc:8.4e+04|a0:0.32-0.46|swp:0.25-0.71|n:nan<3000|t!nan(+nan,+nan)|q:inf|0.13ms/ev
85|0:00:10|nc:8.5e+04|a0:0.32-0.46|swp:0.25-0.71|n:nan<3000|t!nan(+nan,+nan)|q:inf|0.13ms/ev
86|0:00:10|nc:8.6e+04|a0:0.32-0.46|swp:0.25-0.71|n:nan<3000|t!nan(+nan,+nan)|q:inf|0.12ms/ev
87|0:00:11|nc:8.7e+04|a0:0.32-0.46|swp:0.25-0.71|n:nan<3000|t!nan(+nan,+nan)|q:inf|0.12ms/ev
88|0:00:11|nc:8.8e+04|a0:0.32-0.46|swp:0.25-0.71|n:nan<3000|t!nan(+nan,+nan)|q:inf|0.12ms/ev
89|0:00:11|nc:8.9e+04|a0:0.33-0.46|swp:0.25-0.71|n:nan<3000|t!nan(+nan,+nan)|q:inf|0.13ms/ev
90|0:00:11|nc:9.0e+04|a0:0.33-0.46|swp:0.25-0.71|n:nan<3000|t!nan(+nan,+nan)|q:inf|0.13ms/ev
91|0:00:11|nc:9.1e+04|a0:0.33-0.46|swp:0.25-0.71|n:nan<3000|t!nan(+nan,+nan)|q:inf|0.13ms/ev
92|0:00:11|nc:9.2e+04|a0:0.33-0.46|swp:0.25-0.71|n:nan<3000|t!nan(+nan,+nan)|q:inf|0.13ms/ev
93|0:00:11|nc:9.3e+04|a0:0.33-0.46|swp:0.25-0.71|n:nan<3000|t!nan(+nan,+nan)|q:inf|0.13ms/ev
94|0:00:11|nc:9.4e+04|a0:0.33-0.46|swp:0.25-0.71|n:nan<3000|t!nan(+nan,+nan)|q:inf|0.13ms/ev
95|0:00:12|nc:9.5e+04|a0:0.33-0.46|swp:0.25-0.71|n:nan<3000|t!nan(+nan,+nan)|q:inf|0.13ms/ev
96|0:00:12|nc:9.6e+04|a0:0.33-0.46|swp:0.25-0.71|n:nan<3000|t!nan(+nan,+nan)|q:inf|0.13ms/ev
97|0:00:12|nc:9.7e+04|a0:0.33-0.46|swp:0.25-0.71|n:nan<3000|t!nan(+nan,+nan)|q:inf|0.13ms/ev
98|0:00:12|nc:9.8e+04|a0:0.33-0.46|swp:0.25-0.71|n:nan<3000|t!nan(+nan,+nan)|q:inf|0.13ms/ev
99|0:00:12|nc:9.9e+04|a0:0.33-0.46|swp:0.25-0.71|n:nan<3000|t!nan(+nan,+nan)|q:inf|0.13ms/ev
100|0:00:12|nc:1.0e+05|a0:0.33-0.46|swp:0.25-0.71|n:nan<3000|t!nan(+nan,+nan)|q:inf|0.13ms/ev
101|0:00:12|nc:1.0e+05|a0:0.33-0.46|swp:0.25-0.71|n:nan<3000|t!nan(+nan,+nan)|q:inf|0.13ms/ev
102|0:00:12|nc:1.0e+05|a0:0.33-0.46|swp:0.25-0.71|n:nan<3000|t!nan(+nan,+nan)|q:inf|0.13ms/ev
103|0:00:13|nc:1.0e+05|a0:0.33-0.46|swp:0.26-0.71|n:nan<3000|t!nan(+nan,+nan)|q:inf|0.13ms/ev
104|0:00:13|nc:1.0e+05|a0:0.33-0.46|swp:0.26-0.71|n:nan<3000|t!nan(+nan,+nan)|q:inf|0.13ms/ev
105|0:00:13|nc:1.0e+05|a0:0.33-0.46|swp:0.26-0.71|n:nan<3000|t!nan(+nan,+nan)|q:inf|0.13ms/ev
106|0:00:13|nc:1.1e+05|a0:0.33-0.46|swp:0.26-0.71|n:nan<3000|t!nan(+nan,+nan)|q:inf|0.13ms/ev
107|0:00:13|nc:1.1e+05|a0:0.33-0.46|swp:0.26-0.71|n:nan<3000|t!nan(+nan,+nan)|q:inf|0.13ms/ev
108|0:00:13|nc:1.1e+05|a0:0.33-0.46|swp:0.26-0.71|n:nan<3000|t!nan(+nan,+nan)|q:inf|0.13ms/ev
109|0:00:13|nc:1.1e+05|a0:0.33-0.46|swp:0.26-0.71|n:nan<3000|t!nan(+nan,+nan)|q:inf|0.13ms/ev
110|0:00:13|nc:1.1e+05|a0:0.33-0.46|swp:0.26-0.71|n:nan<3000|t!nan(+nan,+nan)|q:inf|0.13ms/ev
111|0:00:14|nc:1.1e+05|a0:0.33-0.46|swp:0.25-0.71|n:nan<3000|t!nan(+nan,+nan)|q:inf|0.13ms/ev
112|0:00:14|nc:1.1e+05|a0:0.33-0.46|swp:0.25-0.71|n:nan<3000|t!nan(+nan,+nan)|q:inf|0.13ms/ev
113|0:00:14|nc:1.1e+05|a0:0.33-0.46|swp:0.25-0.70|n:nan<3000|t!nan(+nan,+nan)|q:inf|0.13ms/ev
114|0:00:14|nc:1.1e+05|a0:0.32-0.46|swp:0.25-0.71|n:nan<3000|t!nan(+nan,+nan)|q:inf|0.13ms/ev
115|0:00:14|nc:1.2e+05|a0:0.32-0.46|swp:0.26-0.71|n:nan<3000|t!nan(+nan,+nan)|q:inf|0.13ms/ev
116|0:00:14|nc:1.2e+05|a0:0.33-0.46|swp:0.26-0.71|n:nan<3000|t!nan(+nan,+nan)|q:inf|0.13ms/ev
117|0:00:14|nc:1.2e+05|a0:0.32-0.45|swp:0.26-0.71|n:nan<3000|t!nan(+nan,+nan)|q:inf|0.13ms/ev
118|0:00:14|nc:1.2e+05|a0:0.33-0.45|swp:0.26-0.71|n:nan<3000|t!nan(+nan,+nan)|q:inf|0.13ms/ev
119|0:00:15|nc:1.2e+05|a0:0.33-0.45|swp:0.26-0.71|n:nan<3000|t!nan(+nan,+nan)|q:inf|0.13ms/ev
120|0:00:15|nc:1.2e+05|a0:0.33-0.45|swp:0.26-0.71|n:nan<3000|t!nan(+nan,+nan)|q:inf|0.13ms/ev
121|0:00:15|nc:1.2e+05|a0:0.33-0.45|swp:0.26-0.70|n:nan<3000|t!nan(+nan,+nan)|q:inf|0.13ms/ev
122|0:00:15|nc:1.2e+05|a0:0.33-0.44|swp:0.26-0.71|n:nan<3000|t!nan(+nan,+nan)|q:inf|0.13ms/ev
123|0:00:15|nc:1.2e+05|a0:0.32-0.44|swp:0.26-0.70|n:nan<3000|t!nan(+nan,+nan)|q:inf|0.13ms/ev
124|0:00:15|nc:1.2e+05|a0:0.32-0.44|swp:0.26-0.70|n:nan<3000|t!nan(+nan,+nan)|q:inf|0.13ms/ev
125|0:00:15|nc:1.2e+05|a0:0.32-0.44|swp:0.25-0.70|n:nan<3000|t!nan(+nan,+nan)|q:inf|0.13ms/ev
126|0:00:15|nc:1.3e+05|a0:0.32-0.44|swp:0.25-0.70|n:nan<3000|t!nan(+nan,+nan)|q:inf|0.13ms/ev
127|0:00:16|nc:1.3e+05|a0:0.32-0.44|swp:0.25-0.70|n:nan<3000|t!nan(+nan,+nan)|q:inf|0.13ms/ev
128|0:00:16|nc:1.3e+05|a0:0.32-0.44|swp:0.25-0.71|n:nan<3000|t!nan(+nan,+nan)|q:inf|0.13ms/ev
129|0:00:16|nc:1.3e+05|a0:0.32-0.44|swp:0.25-0.71|n:nan<3000|t!nan(+nan,+nan)|q:inf|0.13ms/ev
130|0:00:16|nc:1.3e+05|a0:0.32-0.44|swp:0.26-0.71|n:nan<3000|t!nan(+nan,+nan)|q:inf|0.13ms/ev
131|0:00:16|nc:1.3e+05|a0:0.32-0.44|swp:0.25-0.71|n:nan<3000|t!nan(+nan,+nan)|q:inf|0.13ms/ev
132|0:00:16|nc:1.3e+05|a0:0.32-0.45|swp:0.25-0.71|n:nan<3000|t!nan(+nan,+nan)|q:inf|0.13ms/ev
133|0:00:16|nc:1.3e+05|a0:0.32-0.45|swp:0.26-0.71|n:nan<3000|t!nan(+nan,+nan)|q:inf|0.13ms/ev
134|0:00:16|nc:1.3e+05|a0:0.32-0.44|swp:0.26-0.71|n:nan<3000|t!nan(+nan,+nan)|q:inf|0.13ms/ev
135|0:00:17|nc:1.4e+05|a0:0.32-0.45|swp:0.26-0.71|n:nan<3000|t!nan(+nan,+nan)|q:inf|0.13ms/ev
136|0:00:17|nc:1.4e+05|a0:0.32-0.45|swp:0.26-0.71|n:nan<3000|t!nan(+nan,+nan)|q:inf|0.12ms/ev
137|0:00:17|nc:1.4e+05|a0:0.32-0.45|swp:0.26-0.71|n:nan<3000|t!nan(+nan,+nan)|q:inf|0.12ms/ev
138|0:00:17|nc:1.4e+05|a0:0.32-0.44|swp:0.26-0.71|n:nan<3000|t!nan(+nan,+nan)|q:inf|0.13ms/ev
139|0:00:17|nc:1.4e+05|a0:0.32-0.44|swp:0.26-0.71|n:nan<3000|t!nan(+nan,+nan)|q:inf|0.13ms/ev
140|0:00:17|nc:1.4e+05|a0:0.32-0.44|swp:0.26-0.70|n:nan<3000|t!nan(+nan,+nan)|q:inf|0.13ms/ev
141|0:00:17|nc:1.4e+05|a0:0.32-0.45|swp:0.26-0.71|n:nan<3000|t!nan(+nan,+nan)|q:inf|0.13ms/ev
142|0:00:17|nc:1.4e+05|a0:0.32-0.45|swp:0.26-0.71|n:nan<3000|t!nan(+nan,+nan)|q:inf|0.13ms/ev
143|0:00:18|nc:1.4e+05|a0:0.32-0.44|swp:0.26-0.70|n:nan<3000|t!nan(+nan,+nan)|q:inf|0.13ms/ev
144|0:00:18|nc:1.4e+05|a0:0.32-0.45|swp:0.26-0.70|n:nan<3000|t!nan(+nan,+nan)|q:inf|0.12ms/ev
145|0:00:18|nc:1.4e+05|a0:0.32-0.45|swp:0.26-0.70|n:nan<3000|t!nan(+nan,+nan)|q:inf|0.12ms/ev
146|0:00:18|nc:1.5e+05|a0:0.32-0.44|swp:0.26-0.70|n:nan<3000|t!nan(+nan,+nan)|q:inf|0.12ms/ev
147|0:00:18|nc:1.5e+05|a0:0.32-0.44|swp:0.26-0.70|n:nan<3000|t!nan(+nan,+nan)|q:inf|0.12ms/ev
148|0:00:18|nc:1.5e+05|a0:0.32-0.44|swp:0.26-0.71|n:nan<3000|t!nan(+nan,+nan)|q:inf|0.13ms/ev
149|0:00:18|nc:1.5e+05|a0:0.32-0.44|swp:0.26-0.71|n:nan<3000|t!nan(+nan,+nan)|q:inf|0.13ms/ev
150|0:00:18|nc:1.5e+05|a0:0.33-0.45|swp:0.26-0.71|n:nan<3000|t!nan(+nan,+nan)|q:inf|0.13ms/ev
151|0:00:19|nc:1.5e+05|a0:0.33-0.45|swp:0.26-0.71|n:nan<3000|t!nan(+nan,+nan)|q:inf|0.13ms/ev
152|0:00:19|nc:1.5e+05|a0:0.33-0.44|swp:0.26-0.71|n:nan<3000|t!nan(+nan,+nan)|q:inf|0.13ms/ev
153|0:00:19|nc:1.5e+05|a0:0.33-0.45|swp:0.26-0.71|n:nan<3000|t!nan(+nan,+nan)|q:inf|0.13ms/ev
154|0:00:19|nc:1.5e+05|a0:0.33-0.45|swp:0.26-0.70|n:nan<3000|t!nan(+nan,+nan)|q:inf|0.13ms/ev
155|0:00:19|nc:1.6e+05|a0:0.33-0.45|swp:0.26-0.70|n:nan<3000|t!nan(+nan,+nan)|q:inf|0.13ms/ev
156|0:00:19|nc:1.6e+05|a0:0.33-0.45|swp:0.26-0.70|n:nan<3000|t!nan(+nan,+nan)|q:inf|0.12ms/ev
157|0:00:19|nc:1.6e+05|a0:0.32-0.45|swp:0.26-0.71|n:nan<3000|t!nan(+nan,+nan)|q:inf|0.12ms/ev
158|0:00:19|nc:1.6e+05|a0:0.32-0.45|swp:0.26-0.71|n:nan<3000|t!nan(+nan,+nan)|q:inf|0.12ms/ev
159|0:00:20|nc:1.6e+05|a0:0.32-0.45|swp:0.26-0.71|n:nan<3000|t!nan(+nan,+nan)|q:inf|0.13ms/ev
160|0:00:20|nc:1.6e+05|a0:0.32-0.45|swp:0.26-0.70|n:nan<3000|t!nan(+nan,+nan)|q:inf|0.13ms/ev
161|0:00:20|nc:1.6e+05|a0:0.32-0.44|swp:0.26-0.70|n:nan<3000|t!nan(+nan,+nan)|q:inf|0.13ms/ev
162|0:00:20|nc:1.6e+05|a0:0.32-0.44|swp:0.26-0.70|n:nan<3000|t!nan(+nan,+nan)|q:inf|0.12ms/ev
163|0:00:20|nc:1.6e+05|a0:0.33-0.44|swp:0.26-0.70|n:nan<3000|t!nan(+nan,+nan)|q:inf|0.13ms/ev
164|0:00:20|nc:1.6e+05|a0:0.33-0.44|swp:0.26-0.70|n:nan<3000|t!nan(+nan,+nan)|q:inf|0.13ms/ev
165|0:00:20|nc:1.6e+05|a0:0.33-0.44|swp:0.26-0.70|n:nan<3000|t!nan(+nan,+nan)|q:inf|0.13ms/ev
166|0:00:20|nc:1.7e+05|a0:0.33-0.44|swp:0.26-0.70|n:nan<3000|t!nan(+nan,+nan)|q:inf|0.13ms/ev
167|0:00:21|nc:1.7e+05|a0:0.34-0.44|swp:0.26-0.70|n:nan<3000|t!nan(+nan,+nan)|q:inf|0.12ms/ev
168|0:00:21|nc:1.7e+05|a0:0.33-0.44|swp:0.26-0.70|n:nan<3000|t!nan(+nan,+nan)|q:inf|0.12ms/ev
169|0:00:21|nc:1.7e+05|a0:0.33-0.44|swp:0.26-0.70|n:nan<3000|t!nan(+nan,+nan)|q:inf|0.12ms/ev
170|0:00:21|nc:1.7e+05|a0:0.33-0.44|swp:0.26-0.70|n:nan<3000|t!nan(+nan,+nan)|q:inf|0.12ms/ev
171|0:00:21|nc:1.7e+05|a0:0.33-0.44|swp:0.26-0.70|n:nan<3000|t!nan(+nan,+nan)|q:inf|0.13ms/ev
172|0:00:21|nc:1.7e+05|a0:0.33-0.44|swp:0.26-0.70|n:nan<3000|t!nan(+nan,+nan)|q:inf|0.13ms/ev
173|0:00:21|nc:1.7e+05|a0:0.34-0.44|swp:0.26-0.70|n:nan<3000|t!nan(+nan,+nan)|q:inf|0.13ms/ev
174|0:00:21|nc:1.7e+05|a0:0.34-0.44|swp:0.26-0.70|n:nan<3000|t!nan(+nan,+nan)|q:inf|0.13ms/ev
175|0:00:22|nc:1.8e+05|a0:0.34-0.44|swp:0.26-0.70|n:nan<3000|t!nan(+nan,+nan)|q:inf|0.13ms/ev
176|0:00:22|nc:1.8e+05|a0:0.34-0.44|swp:0.26-0.70|n:nan<3000|t!nan(+nan,+nan)|q:inf|0.13ms/ev
177|0:00:22|nc:1.8e+05|a0:0.34-0.44|swp:0.26-0.70|n:nan<3000|t!nan(+nan,+nan)|q:inf|0.13ms/ev
178|0:00:22|nc:1.8e+05|a0:0.34-0.44|swp:0.26-0.70|n:nan<3000|t!nan(+nan,+nan)|q:inf|0.13ms/ev
179|0:00:22|nc:1.8e+05|a0:0.34-0.44|swp:0.26-0.70|n:nan<3000|t!nan(+nan,+nan)|q:inf|0.13ms/ev
180|0:00:22|nc:1.8e+05|a0:0.34-0.44|swp:0.26-0.70|n:nan<3000|t!nan(+nan,+nan)|q:inf|0.13ms/ev
181|0:00:22|nc:1.8e+05|a0:0.34-0.44|swp:0.26-0.70|n:nan<3000|t!nan(+nan,+nan)|q:inf|0.13ms/ev
182|0:00:22|nc:1.8e+05|a0:0.34-0.43|swp:0.26-0.70|n:nan<3000|t!nan(+nan,+nan)|q:inf|0.13ms/ev
183|0:00:23|nc:1.8e+05|a0:0.34-0.43|swp:0.26-0.70|n:nan<3000|t!nan(+nan,+nan)|q:inf|0.13ms/ev
184|0:00:23|nc:1.8e+05|a0:0.34-0.44|swp:0.26-0.70|n:nan<3000|t!nan(+nan,+nan)|q:inf|0.13ms/ev
185|0:00:23|nc:1.8e+05|a0:0.34-0.44|swp:0.26-0.70|n:nan<3000|t!nan(+nan,+nan)|q:inf|0.13ms/ev
186|0:00:23|nc:1.9e+05|a0:0.34-0.43|swp:0.26-0.70|n:nan<3000|t!nan(+nan,+nan)|q:inf|0.13ms/ev
187|0:00:23|nc:1.9e+05|a0:0.34-0.44|swp:0.26-0.70|n:nan<3000|t!nan(+nan,+nan)|q:inf|0.12ms/ev
188|0:00:23|nc:1.9e+05|a0:0.34-0.43|swp:0.26-0.70|n:nan<3000|t!nan(+nan,+nan)|q:inf|0.12ms/ev
189|0:00:23|nc:1.9e+05|a0:0.34-0.43|swp:0.26-0.70|n:nan<3000|t!nan(+nan,+nan)|q:inf|0.13ms/ev
190|0:00:23|nc:1.9e+05|a0:0.35-0.43|swp:0.26-0.70|n:nan<3000|t!nan(+nan,+nan)|q:inf|0.13ms/ev
191|0:00:24|nc:1.9e+05|a0:0.34-0.44|swp:0.26-0.70|n:nan<3000|t!nan(+nan,+nan)|q:inf|0.13ms/ev
192|0:00:24|nc:1.9e+05|a0:0.35-0.44|swp:0.26-0.70|n:nan<3000|t!nan(+nan,+nan)|q:inf|0.13ms/ev
193|0:00:24|nc:1.9e+05|a0:0.34-0.44|swp:0.26-0.70|n:nan<3000|t!nan(+nan,+nan)|q:inf|0.13ms/ev
194|0:00:24|nc:1.9e+05|a0:0.35-0.44|swp:0.26-0.70|n:nan<3000|t!nan(+nan,+nan)|q:inf|0.13ms/ev
195|0:00:24|nc:2.0e+05|a0:0.35-0.44|swp:0.26-0.70|n:nan<3000|t!nan(+nan,+nan)|q:inf|0.13ms/ev
196|0:00:24|nc:2.0e+05|a0:0.34-0.44|swp:0.26-0.70|n:nan<3000|t!nan(+nan,+nan)|q:inf|0.13ms/ev
197|0:00:24|nc:2.0e+05|a0:0.35-0.44|swp:0.26-0.70|n:nan<3000|t!nan(+nan,+nan)|q:inf|0.13ms/ev
198|0:00:25|nc:2.0e+05|a0:0.34-0.44|swp:0.26-0.71|n:nan<3000|t!nan(+nan,+nan)|q:inf|0.13ms/ev
199|0:00:25|nc:2.0e+05|a0:0.34-0.44|swp:0.26-0.71|n:nan<3000|t!nan(+nan,+nan)|q:inf|0.13ms/ev
200|0:00:25|nc:2.0e+05|a0:0.34-0.44|swp:0.26-0.71|n:nan<3000|t!nan(+nan,+nan)|q:inf|0.13ms/ev
201|0:00:25|nc:2.0e+05|a0:0.35-0.43|swp:0.26-0.71|n:nan<3000|t!nan(+nan,+nan)|q:inf|0.13ms/ev
202|0:00:25|nc:2.0e+05|a0:0.35-0.43|swp:0.26-0.70|n:nan<3000|t!nan(+nan,+nan)|q:inf|0.13ms/ev
203|0:00:25|nc:2.0e+05|a0:0.35-0.43|swp:0.26-0.71|n:nan<3000|t!nan(+nan,+nan)|q:inf|0.13ms/ev
204|0:00:25|nc:2.0e+05|a0:0.35-0.43|swp:0.26-0.70|n:nan<3000|t!nan(+nan,+nan)|q:inf|0.13ms/ev
205|0:00:25|nc:2.0e+05|a0:0.35-0.44|swp:0.26-0.70|n:nan<3000|t!nan(+nan,+nan)|q:inf|0.13ms/ev
206|0:00:26|nc:2.1e+05|a0:0.35-0.43|swp:0.26-0.70|n:nan<3000|t!nan(+nan,+nan)|q:inf|0.13ms/ev
207|0:00:26|nc:2.1e+05|a0:0.35-0.43|swp:0.26-0.70|n:nan<3000|t!nan(+nan,+nan)|q:inf|0.13ms/ev
208|0:00:26|nc:2.1e+05|a0:0.35-0.43|swp:0.26-0.70|n:nan<3000|t!nan(+nan,+nan)|q:inf|0.13ms/ev
209|0:00:26|nc:2.1e+05|a0:0.35-0.43|swp:0.26-0.70|n:nan<3000|t!nan(+nan,+nan)|q:inf|0.13ms/ev
210|0:00:26|nc:2.1e+05|a0:0.35-0.43|swp:0.26-0.70|n:nan<3000|t!nan(+nan,+nan)|q:inf|0.13ms/ev
211|0:00:26|nc:2.1e+05|a0:0.35-0.43|swp:0.26-0.70|n:nan<3000|t!nan(+nan,+nan)|q:inf|0.13ms/ev
212|0:00:26|nc:2.1e+05|a0:0.35-0.43|swp:0.26-0.70|n:nan<3000|t!nan(+nan,+nan)|q:inf|0.13ms/ev
213|0:00:26|nc:2.1e+05|a0:0.35-0.43|swp:0.26-0.70|n:nan<3000|t!nan(+nan,+nan)|q:inf|0.13ms/ev
214|0:00:27|nc:2.1e+05|a0:0.35-0.43|swp:0.26-0.70|n:nan<3000|t!nan(+nan,+nan)|q:inf|0.13ms/ev
215|0:00:27|nc:2.2e+05|a0:0.35-0.43|swp:0.26-0.70|n:nan<3000|t!nan(+nan,+nan)|q:inf|0.13ms/ev
216|0:00:27|nc:2.2e+05|a0:0.35-0.43|swp:0.26-0.70|n:nan<3000|t!nan(+nan,+nan)|q:inf|0.13ms/ev
217|0:00:27|nc:2.2e+05|a0:0.35-0.43|swp:0.26-0.70|n:nan<3000|t!nan(+nan,+nan)|q:inf|0.13ms/ev
218|0:00:27|nc:2.2e+05|a0:0.35-0.43|swp:0.25-0.70|n:nan<3000|t!nan(+nan,+nan)|q:inf|0.13ms/ev
219|0:00:27|nc:2.2e+05|a0:0.35-0.43|swp:0.25-0.70|n:nan<3000|t!nan(+nan,+nan)|q:inf|0.13ms/ev
220|0:00:27|nc:2.2e+05|a0:0.35-0.43|swp:0.25-0.70|n:nan<3000|t!nan(+nan,+nan)|q:inf|0.13ms/ev
221|0:00:27|nc:2.2e+05|a0:0.35-0.43|swp:0.25-0.70|n:nan<3000|t!nan(+nan,+nan)|q:inf|0.12ms/ev
222|0:00:28|nc:2.2e+05|a0:0.35-0.44|swp:0.25-0.70|n:nan<3000|t!nan(+nan,+nan)|q:inf|0.12ms/ev
223|0:00:28|nc:2.2e+05|a0:0.35-0.43|swp:0.25-0.70|n:nan<3000|t!nan(+nan,+nan)|q:inf|0.12ms/ev
224|0:00:28|nc:2.2e+05|a0:0.35-0.44|swp:0.25-0.70|n:nan<3000|t!nan(+nan,+nan)|q:inf|0.12ms/ev
225|0:00:28|nc:2.2e+05|a0:0.35-0.43|swp:0.25-0.70|n:nan<3000|t!nan(+nan,+nan)|q:inf|0.12ms/ev
226|0:00:28|nc:2.3e+05|a0:0.35-0.44|swp:0.25-0.70|n:nan<3000|t!nan(+nan,+nan)|q:inf|0.12ms/ev
227|0:00:28|nc:2.3e+05|a0:0.35-0.44|swp:0.25-0.70|n:nan<3000|t!nan(+nan,+nan)|q:inf|0.13ms/ev
228|0:00:28|nc:2.3e+05|a0:0.35-0.44|swp:0.25-0.70|n:nan<3000|t!nan(+nan,+nan)|q:inf|0.13ms/ev
229|0:00:28|nc:2.3e+05|a0:0.35-0.43|swp:0.25-0.70|n:nan<3000|t!nan(+nan,+nan)|q:inf|0.13ms/ev
230|0:00:29|nc:2.3e+05|a0:0.35-0.43|swp:0.25-0.70|n:nan<3000|t!nan(+nan,+nan)|q:inf|0.13ms/ev
231|0:00:29|nc:2.3e+05|a0:0.35-0.44|swp:0.25-0.70|n:nan<3000|t!nan(+nan,+nan)|q:inf|0.13ms/ev
232|0:00:29|nc:2.3e+05|a0:0.35-0.44|swp:0.25-0.70|n:nan<3000|t!nan(+nan,+nan)|q:inf|0.13ms/ev
233|0:00:29|nc:2.3e+05|a0:0.35-0.43|swp:0.25-0.70|n:nan<3000|t!nan(+nan,+nan)|q:inf|0.13ms/ev
234|0:00:29|nc:2.3e+05|a0:0.35-0.44|swp:0.26-0.70|n:nan<3000|t!nan(+nan,+nan)|q:inf|0.13ms/ev
235|0:00:29|nc:2.4e+05|a0:0.34-0.44|swp:0.26-0.70|n:nan<3000|t!nan(+nan,+nan)|q:inf|0.13ms/ev
236|0:00:29|nc:2.4e+05|a0:0.34-0.44|swp:0.26-0.70|n:nan<3000|t!nan(+nan,+nan)|q:inf|0.13ms/ev
237|0:00:29|nc:2.4e+05|a0:0.34-0.43|swp:0.26-0.70|n:nan<3000|t!nan(+nan,+nan)|q:inf|0.13ms/ev
238|0:00:30|nc:2.4e+05|a0:0.34-0.43|swp:0.26-0.70|n:nan<3000|t!nan(+nan,+nan)|q:inf|0.13ms/ev
239|0:00:30|nc:2.4e+05|a0:0.34-0.43|swp:0.26-0.70|n:nan<3000|t!nan(+nan,+nan)|q:inf|0.13ms/ev
240|0:00:30|nc:2.4e+05|a0:0.34-0.43|swp:0.26-0.70|n:nan<3000|t!nan(+nan,+nan)|q:inf|0.13ms/ev
241|0:00:30|nc:2.4e+05|a0:0.34-0.43|swp:0.25-0.70|n:nan<3000|t!nan(+nan,+nan)|q:inf|0.13ms/ev
242|0:00:30|nc:2.4e+05|a0:0.34-0.43|swp:0.25-0.70|n:nan<3000|t!nan(+nan,+nan)|q:inf|0.13ms/ev
243|0:00:30|nc:2.4e+05|a0:0.34-0.43|swp:0.25-0.70|n:nan<3000|t!nan(+nan,+nan)|q:inf|0.13ms/ev
244|0:00:30|nc:2.4e+05|a0:0.34-0.43|swp:0.25-0.70|n:nan<3000|t!nan(+nan,+nan)|q:inf|0.13ms/ev
245|0:00:30|nc:2.4e+05|a0:0.34-0.43|swp:0.25-0.70|n:nan<3000|t!nan(+nan,+nan)|q:inf|0.13ms/ev
246|0:00:31|nc:2.5e+05|a0:0.34-0.43|swp:0.25-0.70|n:nan<3000|t!nan(+nan,+nan)|q:inf|0.13ms/ev
247|0:00:31|nc:2.5e+05|a0:0.34-0.43|swp:0.25-0.70|n:nan<3000|t!nan(+nan,+nan)|q:inf|0.13ms/ev
248|0:00:31|nc:2.5e+05|a0:0.34-0.43|swp:0.25-0.70|n:nan<3000|t!nan(+nan,+nan)|q:inf|0.13ms/ev
249|0:00:31|nc:2.5e+05|a0:0.34-0.43|swp:0.25-0.70|n:nan<3000|t!nan(+nan,+nan)|q:inf|0.13ms/ev
250|0:00:31|nc:2.5e+05|a0:0.34-0.43|swp:0.25-0.70|n:nan<3000|t!nan(+nan,+nan)|q:inf|0.12ms/ev
251|0:00:31|nc:2.5e+05|a0:0.34-0.43|swp:0.25-0.70|n:nan<3000|t!nan(+nan,+nan)|q:inf|0.13ms/ev
252|0:00:31|nc:2.5e+05|a0:0.34-0.43|swp:0.25-0.70|n:nan<3000|t!nan(+nan,+nan)|q:inf|0.13ms/ev
253|0:00:31|nc:2.5e+05|a0:0.34-0.43|swp:0.25-0.70|n:nan<3000|t!nan(+nan,+nan)|q:inf|0.13ms/ev
254|0:00:32|nc:2.5e+05|a0:0.34-0.43|swp:0.25-0.70|n:nan<3000|t!nan(+nan,+nan)|q:inf|0.13ms/ev
255|0:00:32|nc:2.6e+05|a0:0.34-0.43|swp:0.25-0.70|n:nan<3000|t!nan(+nan,+nan)|q:inf|0.13ms/ev
256|0:00:32|nc:2.6e+05|a0:0.34-0.43|swp:0.25-0.70|n:nan<3000|t!nan(+nan,+nan)|q:inf|0.13ms/ev
257|0:00:32|nc:2.6e+05|a0:0.34-0.43|swp:0.25-0.70|n:nan<3000|t!nan(+nan,+nan)|q:inf|0.13ms/ev
258|0:00:32|nc:2.6e+05|a0:0.35-0.43|swp:0.25-0.70|n:nan<3000|t!nan(+nan,+nan)|q:inf|0.13ms/ev
259|0:00:32|nc:2.6e+05|a0:0.35-0.43|swp:0.25-0.70|n:nan<3000|t!nan(+nan,+nan)|q:inf|0.13ms/ev
260|0:00:32|nc:2.6e+05|a0:0.35-0.43|swp:0.25-0.70|n:nan<3000|t!nan(+nan,+nan)|q:inf|0.13ms/ev
261|0:00:32|nc:2.6e+05|a0:0.35-0.43|swp:0.25-0.70|n:nan<3000|t!nan(+nan,+nan)|q:inf|0.13ms/ev
262|0:00:33|nc:2.6e+05|a0:0.35-0.43|swp:0.25-0.70|n:nan<3000|t!nan(+nan,+nan)|q:inf|0.13ms/ev
263|0:00:33|nc:2.6e+05|a0:0.35-0.43|swp:0.25-0.70|n:nan<3000|t!nan(+nan,+nan)|q:inf|0.13ms/ev
264|0:00:33|nc:2.6e+05|a0:0.35-0.43|swp:0.25-0.70|n:nan<3000|t!nan(+nan,+nan)|q:inf|0.13ms/ev
265|0:00:33|nc:2.6e+05|a0:0.35-0.43|swp:0.25-0.70|n:nan<3000|t!nan(+nan,+nan)|q:inf|0.13ms/ev
266|0:00:33|nc:2.7e+05|a0:0.35-0.43|swp:0.25-0.70|n:nan<3000|t!nan(+nan,+nan)|q:inf|0.13ms/ev
267|0:00:33|nc:2.7e+05|a0:0.34-0.43|swp:0.25-0.70|n:nan<3000|t!nan(+nan,+nan)|q:inf|0.13ms/ev
268|0:00:33|nc:2.7e+05|a0:0.34-0.43|swp:0.25-0.70|n:nan<3000|t!nan(+nan,+nan)|q:inf|0.13ms/ev
269|0:00:33|nc:2.7e+05|a0:0.34-0.43|swp:0.25-0.70|n:nan<3000|t!nan(+nan,+nan)|q:inf|0.13ms/ev
270|0:00:34|nc:2.7e+05|a0:0.34-0.43|swp:0.25-0.70|n:nan<3000|t!nan(+nan,+nan)|q:inf|0.13ms/ev
271|0:00:34|nc:2.7e+05|a0:0.34-0.43|swp:0.25-0.70|n:nan<3000|t!nan(+nan,+nan)|q:inf|0.13ms/ev
272|0:00:34|nc:2.7e+05|a0:0.34-0.43|swp:0.25-0.70|n:nan<3000|t!nan(+nan,+nan)|q:inf|0.12ms/ev
273|0:00:34|nc:2.7e+05|a0:0.35-0.43|swp:0.25-0.70|n:nan<3000|t!nan(+nan,+nan)|q:inf|0.12ms/ev
274|0:00:34|nc:2.7e+05|a0:0.34-0.43|swp:0.25-0.70|n:nan<3000|t!nan(+nan,+nan)|q:inf|0.12ms/ev
275|0:00:34|nc:2.8e+05|a0:0.34-0.43|swp:0.26-0.70|n:nan<3000|t!nan(+nan,+nan)|q:inf|0.13ms/ev
276|0:00:34|nc:2.8e+05|a0:0.34-0.43|swp:0.26-0.70|n:nan<3000|t!nan(+nan,+nan)|q:inf|0.14ms/ev
277|0:00:35|nc:2.8e+05|a0:0.34-0.43|swp:0.26-0.70|n:nan<3000|t!nan(+nan,+nan)|q:inf|0.13ms/ev
278|0:00:35|nc:2.8e+05|a0:0.34-0.43|swp:0.26-0.70|n:nan<3000|t!nan(+nan,+nan)|q:inf|0.13ms/ev
279|0:00:35|nc:2.8e+05|a0:0.34-0.43|swp:0.26-0.70|n:nan<3000|t!nan(+nan,+nan)|q:inf|0.13ms/ev
280|0:00:35|nc:2.8e+05|a0:0.34-0.43|swp:0.26-0.70|n:nan<3000|t!nan(+nan,+nan)|q:inf|0.13ms/ev
281|0:00:35|nc:2.8e+05|a0:0.34-0.43|swp:0.26-0.70|n:nan<3000|t!nan(+nan,+nan)|q:inf|0.13ms/ev
282|0:00:35|nc:2.8e+05|a0:0.34-0.43|swp:0.26-0.70|n:nan<3000|t!nan(+nan,+nan)|q:inf|0.13ms/ev
283|0:00:35|nc:2.8e+05|a0:0.34-0.43|swp:0.26-0.70|n:nan<3000|t!nan(+nan,+nan)|q:inf|0.13ms/ev
284|0:00:35|nc:2.8e+05|a0:0.34-0.43|swp:0.26-0.70|n:nan<3000|t!nan(+nan,+nan)|q:inf|0.13ms/ev
285|0:00:36|nc:2.8e+05|a0:0.34-0.43|swp:0.26-0.70|n:nan<3000|t!nan(+nan,+nan)|q:inf|0.13ms/ev
286|0:00:36|nc:2.9e+05|a0:0.34-0.43|swp:0.26-0.70|n:nan<3000|t!nan(+nan,+nan)|q:inf|0.13ms/ev
287|0:00:36|nc:2.9e+05|a0:0.34-0.43|swp:0.26-0.70|n:nan<3000|t!nan(+nan,+nan)|q:inf|0.12ms/ev
288|0:00:36|nc:2.9e+05|a0:0.34-0.43|swp:0.26-0.70|n:nan<3000|t!nan(+nan,+nan)|q:inf|0.12ms/ev
289|0:00:36|nc:2.9e+05|a0:0.34-0.43|swp:0.26-0.70|n:nan<3000|t!nan(+nan,+nan)|q:inf|0.13ms/ev
290|0:00:36|nc:2.9e+05|a0:0.34-0.43|swp:0.26-0.70|n:nan<3000|t!nan(+nan,+nan)|q:inf|0.13ms/ev
291|0:00:36|nc:2.9e+05|a0:0.34-0.43|swp:0.26-0.70|n:nan<3000|t!nan(+nan,+nan)|q:inf|0.13ms/ev
292|0:00:36|nc:2.9e+05|a0:0.34-0.43|swp:0.26-0.70|n:nan<3000|t!nan(+nan,+nan)|q:inf|0.13ms/ev
293|0:00:37|nc:2.9e+05|a0:0.34-0.43|swp:0.26-0.70|n:nan<3000|t!nan(+nan,+nan)|q:inf|0.13ms/ev
294|0:00:37|nc:2.9e+05|a0:0.34-0.43|swp:0.26-0.70|n:nan<3000|t!nan(+nan,+nan)|q:inf|0.13ms/ev
295|0:00:37|nc:3.0e+05|a0:0.34-0.43|swp:0.26-0.70|n:nan<3000|t!nan(+nan,+nan)|q:inf|0.13ms/ev
296|0:00:37|nc:3.0e+05|a0:0.34-0.43|swp:0.26-0.70|n:nan<3000|t!nan(+nan,+nan)|q:inf|0.13ms/ev
297|0:00:37|nc:3.0e+05|a0:0.34-0.43|swp:0.26-0.70|n:nan<3000|t!nan(+nan,+nan)|q:inf|0.13ms/ev
298|0:00:37|nc:3.0e+05|a0:0.34-0.43|swp:0.26-0.70|n:nan<3000|t!nan(+nan,+nan)|q:inf|0.13ms/ev
299|0:00:37|nc:3.0e+05|a0:0.34-0.43|swp:0.26-0.70|n:nan<3000|t!nan(+nan,+nan)|q:inf|0.13ms/ev
300|0:00:37|nc:3.0e+05|a0:0.34-0.43|swp:0.26-0.70|n:nan<3000|t!nan(+nan,+nan)|q:inf|0.12ms/ev
301|0:00:38|nc:3.0e+05|a0:0.34-0.43|swp:0.26-0.70|n:nan<3000|t!nan(+nan,+nan)|q:inf|0.13ms/ev
302|0:00:38|nc:3.0e+05|a0:0.34-0.43|swp:0.26-0.70|n:nan<3000|t!nan(+nan,+nan)|q:inf|0.13ms/ev
303|0:00:38|nc:3.0e+05|a0:0.34-0.43|swp:0.26-0.70|n:nan<3000|t!nan(+nan,+nan)|q:inf|0.13ms/ev
304|0:00:38|nc:3.0e+05|a0:0.34-0.43|swp:0.26-0.70|n:nan<3000|t!nan(+nan,+nan)|q:inf|0.13ms/ev
305|0:00:38|nc:3.0e+05|a0:0.34-0.43|swp:0.26-0.70|n:nan<3000|t!nan(+nan,+nan)|q:inf|0.12ms/ev
306|0:00:38|nc:3.1e+05|a0:0.34-0.43|swp:0.26-0.70|n:nan<3000|t!nan(+nan,+nan)|q:inf|0.12ms/ev
307|0:00:38|nc:3.1e+05|a0:0.34-0.43|swp:0.26-0.70|n:nan<3000|t!nan(+nan,+nan)|q:inf|0.12ms/ev
308|0:00:38|nc:3.1e+05|a0:0.34-0.43|swp:0.26-0.70|n:nan<3000|t!nan(+nan,+nan)|q:inf|0.13ms/ev
309|0:00:39|nc:3.1e+05|a0:0.34-0.43|swp:0.26-0.70|n:nan<3000|t!nan(+nan,+nan)|q:inf|0.13ms/ev
310|0:00:39|nc:3.1e+05|a0:0.34-0.43|swp:0.26-0.70|n:nan<3000|t!nan(+nan,+nan)|q:inf|0.13ms/ev
311|0:00:39|nc:3.1e+05|a0:0.34-0.43|swp:0.26-0.70|n:nan<3000|t!nan(+nan,+nan)|q:inf|0.13ms/ev
312|0:00:39|nc:3.1e+05|a0:0.34-0.43|swp:0.26-0.70|n:nan<3000|t!nan(+nan,+nan)|q:inf|0.13ms/ev
313|0:00:39|nc:3.1e+05|a0:0.34-0.43|swp:0.26-0.70|n:nan<3000|t!nan(+nan,+nan)|q:inf|0.13ms/ev
314|0:00:39|nc:3.1e+05|a0:0.34-0.43|swp:0.26-0.70|n:nan<3000|t!nan(+nan,+nan)|q:inf|0.13ms/ev
315|0:00:39|nc:3.2e+05|a0:0.34-0.43|swp:0.26-0.70|n:nan<3000|t!nan(+nan,+nan)|q:inf|0.13ms/ev
316|0:00:39|nc:3.2e+05|a0:0.34-0.43|swp:0.26-0.70|n:nan<3000|t!nan(+nan,+nan)|q:inf|0.13ms/ev
317|0:00:40|nc:3.2e+05|a0:0.34-0.43|swp:0.26-0.70|n:nan<3000|t!nan(+nan,+nan)|q:inf|0.13ms/ev
318|0:00:40|nc:3.2e+05|a0:0.34-0.43|swp:0.26-0.70|n:nan<3000|t!nan(+nan,+nan)|q:inf|0.13ms/ev
319|0:00:40|nc:3.2e+05|a0:0.34-0.43|swp:0.26-0.70|n:nan<3000|t!nan(+nan,+nan)|q:inf|0.13ms/ev
320|0:00:40|nc:3.2e+05|a0:0.34-0.43|swp:0.26-0.70|n:nan<3000|t!nan(+nan,+nan)|q:inf|0.13ms/ev
321|0:00:40|nc:3.2e+05|a0:0.34-0.43|swp:0.26-0.70|n:nan<3000|t!nan(+nan,+nan)|q:inf|0.13ms/ev
322|0:00:40|nc:3.2e+05|a0:0.34-0.43|swp:0.26-0.70|n:nan<3000|t!nan(+nan,+nan)|q:inf|0.13ms/ev
323|0:00:40|nc:3.2e+05|a0:0.34-0.43|swp:0.26-0.70|n:nan<3000|t!nan(+nan,+nan)|q:inf|0.13ms/ev
324|0:00:40|nc:3.2e+05|a0:0.34-0.43|swp:0.26-0.70|n:nan<3000|t!nan(+nan,+nan)|q:inf|0.13ms/ev
325|0:00:41|nc:3.2e+05|a0:0.34-0.43|swp:0.26-0.70|n:nan<3000|t!nan(+nan,+nan)|q:inf|0.13ms/ev
326|0:00:41|nc:3.3e+05|a0:0.34-0.43|swp:0.26-0.70|n:nan<3000|t!nan(+nan,+nan)|q:inf|0.13ms/ev
327|0:00:41|nc:3.3e+05|a0:0.34-0.43|swp:0.26-0.70|n:nan<3000|t!nan(+nan,+nan)|q:inf|0.13ms/ev
328|0:00:41|nc:3.3e+05|a0:0.34-0.43|swp:0.26-0.70|n:nan<3000|t!nan(+nan,+nan)|q:inf|0.13ms/ev
329|0:00:41|nc:3.3e+05|a0:0.34-0.43|swp:0.26-0.70|n:nan<3000|t!nan(+nan,+nan)|q:inf|0.13ms/ev
330|0:00:41|nc:3.3e+05|a0:0.34-0.43|swp:0.26-0.70|n:nan<3000|t!nan(+nan,+nan)|q:inf|0.13ms/ev
331|0:00:41|nc:3.3e+05|a0:0.34-0.43|swp:0.26-0.70|n:nan<3000|t!nan(+nan,+nan)|q:inf|0.13ms/ev
332|0:00:41|nc:3.3e+05|a0:0.34-0.43|swp:0.26-0.70|n:nan<3000|t!nan(+nan,+nan)|q:inf|0.13ms/ev
333|0:00:42|nc:3.3e+05|a0:0.34-0.43|swp:0.26-0.70|n:nan<3000|t!nan(+nan,+nan)|q:inf|0.13ms/ev
334|0:00:42|nc:3.3e+05|a0:0.34-0.43|swp:0.26-0.70|n:nan<3000|t!nan(+nan,+nan)|q:inf|0.13ms/ev
335|0:00:42|nc:3.4e+05|a0:0.34-0.43|swp:0.26-0.70|n:nan<3000|t!nan(+nan,+nan)|q:inf|0.13ms/ev
336|0:00:42|nc:3.4e+05|a0:0.34-0.43|swp:0.26-0.70|n:nan<3000|t!nan(+nan,+nan)|q:inf|0.12ms/ev
337|0:00:42|nc:3.4e+05|a0:0.34-0.43|swp:0.26-0.70|n:nan<3000|t!nan(+nan,+nan)|q:inf|0.12ms/ev
338|0:00:42|nc:3.4e+05|a0:0.34-0.43|swp:0.26-0.70|n:nan<3000|t!nan(+nan,+nan)|q:inf|0.12ms/ev
339|0:00:42|nc:3.4e+05|a0:0.34-0.43|swp:0.26-0.70|n:nan<3000|t!nan(+nan,+nan)|q:inf|0.12ms/ev
340|0:00:42|nc:3.4e+05|a0:0.34-0.43|swp:0.26-0.70|n:nan<3000|t!nan(+nan,+nan)|q:inf|0.12ms/ev
341|0:00:43|nc:3.4e+05|a0:0.34-0.43|swp:0.26-0.70|n:nan<3000|t!nan(+nan,+nan)|q:inf|0.12ms/ev
342|0:00:43|nc:3.4e+05|a0:0.34-0.43|swp:0.26-0.70|n:nan<3000|t!nan(+nan,+nan)|q:inf|0.12ms/ev
343|0:00:43|nc:3.4e+05|a0:0.34-0.43|swp:0.26-0.70|n:nan<3000|t!nan(+nan,+nan)|q:inf|0.13ms/ev
344|0:00:43|nc:3.4e+05|a0:0.34-0.43|swp:0.26-0.70|n:nan<3000|t!nan(+nan,+nan)|q:inf|0.13ms/ev
345|0:00:43|nc:3.4e+05|a0:0.34-0.43|swp:0.26-0.70|n:nan<3000|t!nan(+nan,+nan)|q:inf|0.13ms/ev
346|0:00:43|nc:3.5e+05|a0:0.34-0.42|swp:0.26-0.70|n:nan<3000|t!nan(+nan,+nan)|q:inf|0.13ms/ev
347|0:00:43|nc:3.5e+05|a0:0.34-0.42|swp:0.26-0.70|n:nan<3000|t!nan(+nan,+nan)|q:inf|0.13ms/ev
348|0:00:43|nc:3.5e+05|a0:0.34-0.43|swp:0.26-0.70|n:nan<3000|t!nan(+nan,+nan)|q:inf|0.13ms/ev
349|0:00:44|nc:3.5e+05|a0:0.34-0.43|swp:0.26-0.70|n:nan<3000|t!nan(+nan,+nan)|q:inf|0.13ms/ev
350|0:00:44|nc:3.5e+05|a0:0.34-0.43|swp:0.26-0.70|n:nan<3000|t!nan(+nan,+nan)|q:inf|0.13ms/ev
351|0:00:44|nc:3.5e+05|a0:0.34-0.43|swp:0.26-0.70|n:nan<3000|t!nan(+nan,+nan)|q:inf|0.13ms/ev
352|0:00:44|nc:3.5e+05|a0:0.34-0.43|swp:0.26-0.70|n:nan<3000|t!nan(+nan,+nan)|q:inf|0.13ms/ev
353|0:00:44|nc:3.5e+05|a0:0.34-0.43|swp:0.26-0.70|n:nan<3000|t!nan(+nan,+nan)|q:inf|0.13ms/ev
354|0:00:44|nc:3.5e+05|a0:0.34-0.43|swp:0.26-0.70|n:nan<3000|t!nan(+nan,+nan)|q:inf|0.13ms/ev
355|0:00:44|nc:3.6e+05|a0:0.34-0.43|swp:0.26-0.70|n:nan<3000|t!nan(+nan,+nan)|q:inf|0.13ms/ev
356|0:00:44|nc:3.6e+05|a0:0.34-0.43|swp:0.26-0.70|n:nan<3000|t!nan(+nan,+nan)|q:inf|0.12ms/ev
357|0:00:45|nc:3.6e+05|a0:0.35-0.43|swp:0.26-0.70|n:nan<3000|t!nan(+nan,+nan)|q:inf|0.13ms/ev
358|0:00:45|nc:3.6e+05|a0:0.35-0.43|swp:0.26-0.70|n:nan<3000|t!nan(+nan,+nan)|q:inf|0.13ms/ev
359|0:00:45|nc:3.6e+05|a0:0.35-0.43|swp:0.26-0.70|n:nan<3000|t!nan(+nan,+nan)|q:inf|0.13ms/ev
360|0:00:45|nc:3.6e+05|a0:0.34-0.43|swp:0.26-0.70|n:nan<3000|t!nan(+nan,+nan)|q:inf|0.13ms/ev
361|0:00:45|nc:3.6e+05|a0:0.35-0.42|swp:0.26-0.70|n:nan<3000|t!nan(+nan,+nan)|q:inf|0.13ms/ev
362|0:00:45|nc:3.6e+05|a0:0.35-0.42|swp:0.26-0.70|n:nan<3000|t!nan(+nan,+nan)|q:inf|0.12ms/ev
363|0:00:45|nc:3.6e+05|a0:0.34-0.42|swp:0.26-0.70|n:nan<3000|t!nan(+nan,+nan)|q:inf|0.13ms/ev
364|0:00:45|nc:3.6e+05|a0:0.34-0.42|swp:0.26-0.70|n:nan<3000|t!nan(+nan,+nan)|q:inf|0.13ms/ev
365|0:00:46|nc:3.6e+05|a0:0.34-0.42|swp:0.26-0.70|n:nan<3000|t!nan(+nan,+nan)|q:inf|0.13ms/ev
366|0:00:46|nc:3.7e+05|a0:0.34-0.42|swp:0.26-0.70|n:nan<3000|t!nan(+nan,+nan)|q:inf|0.13ms/ev
367|0:00:46|nc:3.7e+05|a0:0.34-0.42|swp:0.26-0.70|n:nan<3000|t!nan(+nan,+nan)|q:inf|0.13ms/ev
368|0:00:46|nc:3.7e+05|a0:0.35-0.42|swp:0.26-0.70|n:nan<3000|t!nan(+nan,+nan)|q:inf|0.13ms/ev
369|0:00:46|nc:3.7e+05|a0:0.35-0.42|swp:0.26-0.70|n:nan<3000|t!nan(+nan,+nan)|q:inf|0.13ms/ev
370|0:00:46|nc:3.7e+05|a0:0.35-0.42|swp:0.26-0.70|n:nan<3000|t!nan(+nan,+nan)|q:inf|0.13ms/ev
371|0:00:46|nc:3.7e+05|a0:0.35-0.42|swp:0.26-0.70|n:nan<3000|t!nan(+nan,+nan)|q:inf|0.13ms/ev
372|0:00:46|nc:3.7e+05|a0:0.35-0.42|swp:0.26-0.70|n:nan<3000|t!nan(+nan,+nan)|q:inf|0.13ms/ev
373|0:00:47|nc:3.7e+05|a0:0.35-0.42|swp:0.25-0.70|n:nan<3000|t!nan(+nan,+nan)|q:inf|0.13ms/ev
374|0:00:47|nc:3.7e+05|a0:0.35-0.42|swp:0.25-0.70|n:nan<3000|t!nan(+nan,+nan)|q:inf|0.13ms/ev
375|0:00:47|nc:3.8e+05|a0:0.35-0.42|swp:0.26-0.70|n:nan<3000|t!nan(+nan,+nan)|q:inf|0.13ms/ev
376|0:00:47|nc:3.8e+05|a0:0.35-0.42|swp:0.25-0.70|n:nan<3000|t!nan(+nan,+nan)|q:inf|0.13ms/ev
377|0:00:47|nc:3.8e+05|a0:0.35-0.42|swp:0.25-0.70|n:nan<3000|t!nan(+nan,+nan)|q:inf|0.13ms/ev
378|0:00:47|nc:3.8e+05|a0:0.34-0.42|swp:0.25-0.70|n:nan<3000|t!nan(+nan,+nan)|q:inf|0.13ms/ev
379|0:00:47|nc:3.8e+05|a0:0.34-0.42|swp:0.26-0.70|n:nan<3000|t!nan(+nan,+nan)|q:inf|0.13ms/ev
380|0:00:47|nc:3.8e+05|a0:0.35-0.42|swp:0.26-0.70|n:nan<3000|t!nan(+nan,+nan)|q:inf|0.13ms/ev
381|0:00:48|nc:3.8e+05|a0:0.35-0.42|swp:0.26-0.70|n:nan<3000|t!nan(+nan,+nan)|q:inf|0.13ms/ev
382|0:00:48|nc:3.8e+05|a0:0.35-0.42|swp:0.26-0.70|n:nan<3000|t!nan(+nan,+nan)|q:inf|0.13ms/ev
383|0:00:48|nc:3.8e+05|a0:0.35-0.42|swp:0.26-0.70|n:nan<3000|t!nan(+nan,+nan)|q:inf|0.13ms/ev
384|0:00:48|nc:3.8e+05|a0:0.35-0.42|swp:0.26-0.70|n:nan<3000|t!nan(+nan,+nan)|q:inf|0.13ms/ev
385|0:00:48|nc:3.8e+05|a0:0.35-0.42|swp:0.26-0.70|n:nan<3000|t!nan(+nan,+nan)|q:inf|0.13ms/ev
386|0:00:48|nc:3.9e+05|a0:0.35-0.42|swp:0.26-0.70|n:nan<3000|t!nan(+nan,+nan)|q:inf|0.13ms/ev
387|0:00:48|nc:3.9e+05|a0:0.35-0.42|swp:0.26-0.70|n:nan<3000|t!nan(+nan,+nan)|q:inf|0.13ms/ev
388|0:00:49|nc:3.9e+05|a0:0.35-0.42|swp:0.26-0.70|n:nan<3000|t!nan(+nan,+nan)|q:inf|0.13ms/ev
389|0:00:49|nc:3.9e+05|a0:0.35-0.42|swp:0.26-0.70|n:nan<3000|t!nan(+nan,+nan)|q:inf|0.13ms/ev
390|0:00:49|nc:3.9e+05|a0:0.35-0.42|swp:0.26-0.70|n:nan<3000|t!nan(+nan,+nan)|q:inf|0.12ms/ev
391|0:00:49|nc:3.9e+05|a0:0.35-0.42|swp:0.25-0.70|n:nan<3000|t!nan(+nan,+nan)|q:inf|0.13ms/ev
392|0:00:49|nc:3.9e+05|a0:0.35-0.42|swp:0.25-0.70|n:nan<3000|t!nan(+nan,+nan)|q:inf|0.12ms/ev
393|0:00:49|nc:3.9e+05|a0:0.35-0.42|swp:0.26-0.70|n:nan<3000|t!nan(+nan,+nan)|q:inf|0.13ms/ev
394|0:00:49|nc:3.9e+05|a0:0.35-0.42|swp:0.26-0.70|n:nan<3000|t!nan(+nan,+nan)|q:inf|0.12ms/ev
395|0:00:49|nc:4.0e+05|a0:0.35-0.42|swp:0.26-0.70|n:nan<3000|t!nan(+nan,+nan)|q:inf|0.12ms/ev
396|0:00:50|nc:4.0e+05|a0:0.35-0.42|swp:0.26-0.70|n:nan<3000|t!nan(+nan,+nan)|q:inf|0.12ms/ev
397|0:00:50|nc:4.0e+05|a0:0.35-0.42|swp:0.26-0.70|n:nan<3000|t!nan(+nan,+nan)|q:inf|0.13ms/ev
398|0:00:50|nc:4.0e+05|a0:0.35-0.42|swp:0.26-0.70|n:nan<3000|t!nan(+nan,+nan)|q:inf|0.13ms/ev
399|0:00:50|nc:4.0e+05|a0:0.35-0.42|swp:0.26-0.70|n:nan<3000|t!nan(+nan,+nan)|q:inf|0.13ms/ev
400|0:00:50|nc:4.0e+05|a0:0.35-0.42|swp:0.26-0.70|n:nan<3000|t!nan(+nan,+nan)|q:inf|0.13ms/ev
401|0:00:50|nc:4.0e+05|a0:0.35-0.42|swp:0.26-0.70|n:nan<3000|t!nan(+nan,+nan)|q:inf|0.13ms/ev
402|0:00:50|nc:4.0e+05|a0:0.35-0.42|swp:0.26-0.70|n:nan<3000|t!nan(+nan,+nan)|q:inf|0.13ms/ev
403|0:00:50|nc:4.0e+05|a0:0.35-0.42|swp:0.26-0.70|n:nan<3000|t!nan(+nan,+nan)|q:inf|0.13ms/ev
404|0:00:51|nc:4.0e+05|a0:0.35-0.42|swp:0.26-0.70|n:nan<3000|t!nan(+nan,+nan)|q:inf|0.13ms/ev
405|0:00:51|nc:4.0e+05|a0:0.35-0.42|swp:0.26-0.70|n:nan<3000|t!nan(+nan,+nan)|q:inf|0.13ms/ev
406|0:00:51|nc:4.1e+05|a0:0.35-0.42|swp:0.26-0.70|n:nan<3000|t!nan(+nan,+nan)|q:inf|0.13ms/ev
407|0:00:51|nc:4.1e+05|a0:0.35-0.42|swp:0.26-0.70|n:nan<3000|t!nan(+nan,+nan)|q:inf|0.13ms/ev
408|0:00:51|nc:4.1e+05|a0:0.35-0.42|swp:0.26-0.70|n:nan<3000|t!nan(+nan,+nan)|q:inf|0.13ms/ev
409|0:00:51|nc:4.1e+05|a0:0.35-0.42|swp:0.26-0.70|n:nan<3000|t!nan(+nan,+nan)|q:inf|0.13ms/ev
410|0:00:51|nc:4.1e+05|a0:0.35-0.42|swp:0.26-0.70|n:nan<3000|t!nan(+nan,+nan)|q:inf|0.13ms/ev
411|0:00:51|nc:4.1e+05|a0:0.35-0.42|swp:0.26-0.70|n:nan<3000|t!nan(+nan,+nan)|q:inf|0.13ms/ev
412|0:00:52|nc:4.1e+05|a0:0.35-0.42|swp:0.26-0.70|n:nan<3000|t!nan(+nan,+nan)|q:inf|0.13ms/ev
413|0:00:52|nc:4.1e+05|a0:0.35-0.42|swp:0.26-0.70|n:nan<3000|t!nan(+nan,+nan)|q:inf|0.13ms/ev
414|0:00:52|nc:4.1e+05|a0:0.35-0.41|swp:0.26-0.70|n:nan<3000|t!nan(+nan,+nan)|q:inf|0.13ms/ev
415|0:00:52|nc:4.2e+05|a0:0.35-0.42|swp:0.26-0.70|n:nan<3000|t!nan(+nan,+nan)|q:inf|0.13ms/ev
416|0:00:52|nc:4.2e+05|a0:0.35-0.42|swp:0.26-0.70|n:nan<3000|t!nan(+nan,+nan)|q:inf|0.13ms/ev
417|0:00:52|nc:4.2e+05|a0:0.35-0.42|swp:0.26-0.70|n:nan<3000|t!nan(+nan,+nan)|q:inf|0.13ms/ev
418|0:00:52|nc:4.2e+05|a0:0.36-0.42|swp:0.26-0.70|n:nan<3000|t!nan(+nan,+nan)|q:inf|0.13ms/ev
419|0:00:52|nc:4.2e+05|a0:0.36-0.42|swp:0.26-0.70|n:nan<3000|t!nan(+nan,+nan)|q:inf|0.13ms/ev
420|0:00:53|nc:4.2e+05|a0:0.36-0.42|swp:0.26-0.70|n:nan<3000|t!nan(+nan,+nan)|q:inf|0.13ms/ev
421|0:00:53|nc:4.2e+05|a0:0.35-0.42|swp:0.25-0.70|n:nan<3000|t!nan(+nan,+nan)|q:inf|0.13ms/ev
422|0:00:53|nc:4.2e+05|a0:0.35-0.42|swp:0.26-0.70|n:nan<3000|t!nan(+nan,+nan)|q:inf|0.13ms/ev
423|0:00:53|nc:4.2e+05|a0:0.35-0.42|swp:0.26-0.70|n:nan<3000|t!nan(+nan,+nan)|q:inf|0.13ms/ev
424|0:00:53|nc:4.2e+05|a0:0.35-0.42|swp:0.26-0.70|n:nan<3000|t!nan(+nan,+nan)|q:inf|0.13ms/ev
425|0:00:53|nc:4.2e+05|a0:0.35-0.42|swp:0.25-0.70|n:nan<3000|t!nan(+nan,+nan)|q:inf|0.13ms/ev
426|0:00:53|nc:4.3e+05|a0:0.35-0.42|swp:0.25-0.70|n:nan<3000|t!nan(+nan,+nan)|q:inf|0.13ms/ev
427|0:00:53|nc:4.3e+05|a0:0.35-0.42|swp:0.25-0.70|n:nan<3000|t!nan(+nan,+nan)|q:inf|0.13ms/ev
428|0:00:54|nc:4.3e+05|a0:0.35-0.42|swp:0.25-0.70|n:nan<3000|t!nan(+nan,+nan)|q:inf|0.13ms/ev
429|0:00:54|nc:4.3e+05|a0:0.35-0.42|swp:0.26-0.70|n:nan<3000|t!nan(+nan,+nan)|q:inf|0.13ms/ev
430|0:00:54|nc:4.3e+05|a0:0.35-0.42|swp:0.26-0.70|n:nan<3000|t!nan(+nan,+nan)|q:inf|0.13ms/ev
431|0:00:54|nc:4.3e+05|a0:0.35-0.42|swp:0.26-0.70|n:nan<3000|t!nan(+nan,+nan)|q:inf|0.13ms/ev
432|0:00:54|nc:4.3e+05|a0:0.35-0.42|swp:0.26-0.70|n:nan<3000|t!nan(+nan,+nan)|q:inf|0.13ms/ev
433|0:00:54|nc:4.3e+05|a0:0.36-0.42|swp:0.26-0.70|n:nan<3000|t!nan(+nan,+nan)|q:inf|0.12ms/ev
434|0:00:54|nc:4.3e+05|a0:0.36-0.42|swp:0.26-0.70|n:nan<3000|t!nan(+nan,+nan)|q:inf|0.12ms/ev
435|0:00:54|nc:4.4e+05|a0:0.36-0.42|swp:0.26-0.70|n:nan<3000|t!nan(+nan,+nan)|q:inf|0.13ms/ev
436|0:00:55|nc:4.4e+05|a0:0.36-0.42|swp:0.26-0.70|n:nan<3000|t!nan(+nan,+nan)|q:inf|0.13ms/ev
437|0:00:55|nc:4.4e+05|a0:0.35-0.42|swp:0.26-0.70|n:nan<3000|t!nan(+nan,+nan)|q:inf|0.13ms/ev
438|0:00:55|nc:4.4e+05|a0:0.35-0.42|swp:0.26-0.70|n:nan<3000|t!nan(+nan,+nan)|q:inf|0.13ms/ev
439|0:00:55|nc:4.4e+05|a0:0.35-0.42|swp:0.26-0.70|n:nan<3000|t!nan(+nan,+nan)|q:inf|0.13ms/ev
440|0:00:55|nc:4.4e+05|a0:0.35-0.42|swp:0.26-0.70|n:nan<3000|t!nan(+nan,+nan)|q:inf|0.12ms/ev
441|0:00:55|nc:4.4e+05|a0:0.35-0.42|swp:0.26-0.70|n:nan<3000|t!nan(+nan,+nan)|q:inf|0.12ms/ev
442|0:00:55|nc:4.4e+05|a0:0.35-0.42|swp:0.26-0.70|n:nan<3000|t!nan(+nan,+nan)|q:inf|0.12ms/ev
443|0:00:55|nc:4.4e+05|a0:0.36-0.42|swp:0.26-0.70|n:nan<3000|t!nan(+nan,+nan)|q:inf|0.12ms/ev
444|0:00:56|nc:4.4e+05|a0:0.36-0.42|swp:0.26-0.70|n:nan<3000|t!nan(+nan,+nan)|q:inf|0.13ms/ev
445|0:00:56|nc:4.4e+05|a0:0.36-0.42|swp:0.26-0.70|n:nan<3000|t!nan(+nan,+nan)|q:inf|0.13ms/ev
446|0:00:56|nc:4.5e+05|a0:0.36-0.42|swp:0.26-0.70|n:nan<3000|t!nan(+nan,+nan)|q:inf|0.13ms/ev
447|0:00:56|nc:4.5e+05|a0:0.36-0.42|swp:0.26-0.70|n:nan<3000|t!nan(+nan,+nan)|q:inf|0.13ms/ev
448|0:00:56|nc:4.5e+05|a0:0.36-0.42|swp:0.26-0.70|n:nan<3000|t!nan(+nan,+nan)|q:inf|0.13ms/ev
449|0:00:56|nc:4.5e+05|a0:0.36-0.42|swp:0.26-0.70|n:nan<3000|t!nan(+nan,+nan)|q:inf|0.13ms/ev
450|0:00:56|nc:4.5e+05|a0:0.36-0.42|swp:0.26-0.70|n:nan<3000|t!nan(+nan,+nan)|q:inf|0.13ms/ev
451|0:00:56|nc:4.5e+05|a0:0.36-0.42|swp:0.26-0.70|n:nan<3000|t!nan(+nan,+nan)|q:inf|0.13ms/ev
452|0:00:57|nc:4.5e+05|a0:0.36-0.42|swp:0.26-0.70|n:nan<3000|t!nan(+nan,+nan)|q:inf|0.13ms/ev
453|0:00:57|nc:4.5e+05|a0:0.36-0.42|swp:0.26-0.70|n:nan<3000|t!nan(+nan,+nan)|q:inf|0.13ms/ev
454|0:00:57|nc:4.5e+05|a0:0.36-0.42|swp:0.26-0.70|n:nan<3000|t!nan(+nan,+nan)|q:inf|0.13ms/ev
455|0:00:57|nc:4.6e+05|a0:0.36-0.42|swp:0.26-0.70|n:nan<3000|t!nan(+nan,+nan)|q:inf|0.13ms/ev
456|0:00:57|nc:4.6e+05|a0:0.36-0.42|swp:0.26-0.70|n:nan<3000|t!nan(+nan,+nan)|q:inf|0.13ms/ev
457|0:00:57|nc:4.6e+05|a0:0.36-0.42|swp:0.26-0.70|n:nan<3000|t!nan(+nan,+nan)|q:inf|0.13ms/ev
458|0:00:57|nc:4.6e+05|a0:0.36-0.42|swp:0.26-0.70|n:nan<3000|t!nan(+nan,+nan)|q:inf|0.13ms/ev
459|0:00:57|nc:4.6e+05|a0:0.36-0.42|swp:0.26-0.70|n:nan<3000|t!nan(+nan,+nan)|q:inf|0.13ms/ev
460|0:00:58|nc:4.6e+05|a0:0.36-0.42|swp:0.26-0.70|n:nan<3000|t!nan(+nan,+nan)|q:inf|0.13ms/ev
461|0:00:58|nc:4.6e+05|a0:0.36-0.42|swp:0.26-0.70|n:nan<3000|t!nan(+nan,+nan)|q:inf|0.13ms/ev
462|0:00:58|nc:4.6e+05|a0:0.36-0.42|swp:0.26-0.70|n:nan<3000|t!nan(+nan,+nan)|q:inf|0.13ms/ev
463|0:00:58|nc:4.6e+05|a0:0.36-0.42|swp:0.26-0.70|n:nan<3000|t!nan(+nan,+nan)|q:inf|0.13ms/ev
464|0:00:58|nc:4.6e+05|a0:0.36-0.42|swp:0.26-0.70|n:nan<3000|t!nan(+nan,+nan)|q:inf|0.13ms/ev
465|0:00:58|nc:4.6e+05|a0:0.36-0.42|swp:0.26-0.70|n:nan<3000|t!nan(+nan,+nan)|q:inf|0.13ms/ev
466|0:00:58|nc:4.7e+05|a0:0.36-0.42|swp:0.26-0.70|n:nan<3000|t!nan(+nan,+nan)|q:inf|0.13ms/ev
467|0:00:58|nc:4.7e+05|a0:0.36-0.42|swp:0.26-0.70|n:nan<3000|t!nan(+nan,+nan)|q:inf|0.13ms/ev
468|0:00:59|nc:4.7e+05|a0:0.36-0.42|swp:0.26-0.70|n:nan<3000|t!nan(+nan,+nan)|q:inf|0.13ms/ev
469|0:00:59|nc:4.7e+05|a0:0.36-0.42|swp:0.26-0.70|n:nan<3000|t!nan(+nan,+nan)|q:inf|0.13ms/ev
470|0:00:59|nc:4.7e+05|a0:0.36-0.42|swp:0.26-0.70|n:nan<3000|t!nan(+nan,+nan)|q:inf|0.13ms/ev
471|0:00:59|nc:4.7e+05|a0:0.36-0.42|swp:0.26-0.70|n:nan<3000|t!nan(+nan,+nan)|q:inf|0.12ms/ev
472|0:00:59|nc:4.7e+05|a0:0.36-0.42|swp:0.26-0.70|n:nan<3000|t!nan(+nan,+nan)|q:inf|0.12ms/ev
473|0:00:59|nc:4.7e+05|a0:0.36-0.42|swp:0.26-0.70|n:nan<3000|t!nan(+nan,+nan)|q:inf|0.12ms/ev
474|0:00:59|nc:4.7e+05|a0:0.36-0.42|swp:0.26-0.70|n:nan<3000|t!nan(+nan,+nan)|q:inf|0.13ms/ev
475|0:00:59|nc:4.8e+05|a0:0.36-0.42|swp:0.26-0.70|n:nan<3000|t!nan(+nan,+nan)|q:inf|0.13ms/ev
476|0:01:00|nc:4.8e+05|a0:0.36-0.42|swp:0.26-0.70|n:nan<3000|t!nan(+nan,+nan)|q:inf|0.13ms/ev
477|0:01:00|nc:4.8e+05|a0:0.36-0.42|swp:0.26-0.70|n:nan<3000|t!nan(+nan,+nan)|q:inf|0.13ms/ev
478|0:01:00|nc:4.8e+05|a0:0.36-0.42|swp:0.26-0.70|n:nan<3000|t!nan(+nan,+nan)|q:inf|0.13ms/ev
479|0:01:00|nc:4.8e+05|a0:0.36-0.42|swp:0.26-0.70|n:nan<3000|t!nan(+nan,+nan)|q:inf|0.13ms/ev
480|0:01:00|nc:4.8e+05|a0:0.36-0.42|swp:0.26-0.70|n:nan<3000|t!nan(+nan,+nan)|q:inf|0.13ms/ev
481|0:01:00|nc:4.8e+05|a0:0.36-0.42|swp:0.26-0.70|n:nan<3000|t!nan(+nan,+nan)|q:inf|0.13ms/ev
482|0:01:00|nc:4.8e+05|a0:0.36-0.41|swp:0.26-0.70|n:nan<3000|t!nan(+nan,+nan)|q:inf|0.13ms/ev
483|0:01:00|nc:4.8e+05|a0:0.36-0.42|swp:0.26-0.70|n:nan<3000|t!nan(+nan,+nan)|q:inf|0.12ms/ev
484|0:01:01|nc:4.8e+05|a0:0.36-0.42|swp:0.26-0.70|n:nan<3000|t!nan(+nan,+nan)|q:inf|0.13ms/ev
485|0:01:01|nc:4.8e+05|a0:0.36-0.41|swp:0.26-0.70|n:nan<3000|t!nan(+nan,+nan)|q:inf|0.13ms/ev
486|0:01:01|nc:4.9e+05|a0:0.36-0.41|swp:0.26-0.70|n:nan<3000|t!nan(+nan,+nan)|q:inf|0.13ms/ev
487|0:01:01|nc:4.9e+05|a0:0.36-0.41|swp:0.26-0.70|n:nan<3000|t!nan(+nan,+nan)|q:inf|0.13ms/ev
488|0:01:01|nc:4.9e+05|a0:0.36-0.41|swp:0.26-0.70|n:nan<3000|t!nan(+nan,+nan)|q:inf|0.13ms/ev
489|0:01:01|nc:4.9e+05|a0:0.36-0.41|swp:0.26-0.70|n:nan<3000|t!nan(+nan,+nan)|q:inf|0.13ms/ev
490|0:01:01|nc:4.9e+05|a0:0.36-0.41|swp:0.26-0.70|n:nan<3000|t!nan(+nan,+nan)|q:inf|0.13ms/ev
491|0:01:02|nc:4.9e+05|a0:0.36-0.41|swp:0.26-0.70|n:nan<3000|t!nan(+nan,+nan)|q:inf|0.13ms/ev
492|0:01:02|nc:4.9e+05|a0:0.36-0.41|swp:0.26-0.70|n:nan<3000|t!nan(+nan,+nan)|q:inf|0.13ms/ev
493|0:01:02|nc:4.9e+05|a0:0.36-0.41|swp:0.26-0.70|n:nan<3000|t!nan(+nan,+nan)|q:inf|0.13ms/ev
494|0:01:02|nc:4.9e+05|a0:0.36-0.41|swp:0.26-0.70|n:nan<3000|t!nan(+nan,+nan)|q:inf|0.13ms/ev
495|0:01:02|nc:5.0e+05|a0:0.36-0.41|swp:0.26-0.70|n:nan<3000|t!nan(+nan,+nan)|q:inf|0.13ms/ev
496|0:01:02|nc:5.0e+05|a0:0.36-0.41|swp:0.26-0.70|n:nan<3000|t!nan(+nan,+nan)|q:inf|0.13ms/ev
497|0:01:02|nc:5.0e+05|a0:0.36-0.41|swp:0.26-0.70|n:nan<3000|t!nan(+nan,+nan)|q:inf|0.13ms/ev
498|0:01:02|nc:5.0e+05|a0:0.36-0.41|swp:0.26-0.70|n:nan<3000|t!nan(+nan,+nan)|q:inf|0.12ms/ev
499|0:01:03|nc:5.0e+05|a0:0.36-0.41|swp:0.26-0.70|n:nan<3000|t!nan(+nan,+nan)|q:inf|0.13ms/ev
500|0:01:03|nc:5.0e+05|a0:0.36-0.41|swp:0.26-0.70|n:nan<3000|t!nan(+nan,+nan)|q:inf|0.12ms/ev
501|0:01:03|nc:5.0e+05|a0:0.36-0.41|swp:0.26-0.70|n:nan<3000|t!nan(+nan,+nan)|q:inf|0.13ms/ev
502|0:01:03|nc:5.0e+05|a0:0.36-0.41|swp:0.26-0.70|n:nan<3000|t!nan(+nan,+nan)|q:inf|0.13ms/ev
503|0:01:03|nc:5.0e+05|a0:0.36-0.41|swp:0.26-0.70|n:nan<3000|t!nan(+nan,+nan)|q:inf|0.13ms/ev
504|0:01:03|nc:5.0e+05|a0:0.35-0.41|swp:0.26-0.70|n:nan<3000|t!nan(+nan,+nan)|q:inf|0.13ms/ev
505|0:01:03|nc:5.0e+05|a0:0.36-0.41|swp:0.26-0.70|n:nan<3000|t!nan(+nan,+nan)|q:inf|0.13ms/ev
506|0:01:03|nc:5.1e+05|a0:0.36-0.41|swp:0.26-0.70|n:nan<3000|t!nan(+nan,+nan)|q:inf|0.13ms/ev
507|0:01:04|nc:5.1e+05|a0:0.36-0.41|swp:0.26-0.70|n:nan<3000|t!nan(+nan,+nan)|q:inf|0.13ms/ev
508|0:01:04|nc:5.1e+05|a0:0.36-0.41|swp:0.26-0.70|n:nan<3000|t!nan(+nan,+nan)|q:inf|0.13ms/ev
509|0:01:04|nc:5.1e+05|a0:0.36-0.41|swp:0.26-0.70|n:nan<3000|t!nan(+nan,+nan)|q:inf|0.13ms/ev
510|0:01:04|nc:5.1e+05|a0:0.36-0.41|swp:0.26-0.70|n:nan<3000|t!nan(+nan,+nan)|q:inf|0.13ms/ev
511|0:01:04|nc:5.1e+05|a0:0.36-0.41|swp:0.26-0.70|n:nan<3000|t!nan(+nan,+nan)|q:inf|0.13ms/ev
512|0:01:04|nc:5.1e+05|a0:0.36-0.41|swp:0.26-0.70|n:nan<3000|t!nan(+nan,+nan)|q:inf|0.13ms/ev
513|0:01:04|nc:5.1e+05|a0:0.36-0.41|swp:0.26-0.70|n:nan<3000|t!nan(+nan,+nan)|q:inf|0.12ms/ev
514|0:01:04|nc:5.1e+05|a0:0.36-0.41|swp:0.26-0.70|n:nan<3000|t!nan(+nan,+nan)|q:inf|0.12ms/ev
515|0:01:05|nc:5.2e+05|a0:0.36-0.41|swp:0.26-0.70|n:nan<3000|t!nan(+nan,+nan)|q:inf|0.13ms/ev
516|0:01:05|nc:5.2e+05|a0:0.36-0.41|swp:0.26-0.70|n:nan<3000|t!nan(+nan,+nan)|q:inf|0.13ms/ev
517|0:01:05|nc:5.2e+05|a0:0.36-0.41|swp:0.26-0.70|n:nan<3000|t!nan(+nan,+nan)|q:inf|0.13ms/ev
518|0:01:05|nc:5.2e+05|a0:0.36-0.41|swp:0.26-0.70|n:nan<3000|t!nan(+nan,+nan)|q:inf|0.13ms/ev
519|0:01:05|nc:5.2e+05|a0:0.36-0.41|swp:0.26-0.70|n:nan<3000|t!nan(+nan,+nan)|q:inf|0.13ms/ev
520|0:01:05|nc:5.2e+05|a0:0.36-0.41|swp:0.26-0.70|n:nan<3000|t!nan(+nan,+nan)|q:inf|0.13ms/ev
521|0:01:05|nc:5.2e+05|a0:0.36-0.41|swp:0.26-0.70|n:nan<3000|t!nan(+nan,+nan)|q:inf|0.12ms/ev
522|0:01:05|nc:5.2e+05|a0:0.36-0.41|swp:0.26-0.70|n:nan<3000|t!nan(+nan,+nan)|q:inf|0.12ms/ev
523|0:01:06|nc:5.2e+05|a0:0.36-0.41|swp:0.26-0.70|n:nan<3000|t!nan(+nan,+nan)|q:inf|0.13ms/ev
524|0:01:06|nc:5.2e+05|a0:0.36-0.41|swp:0.26-0.70|n:nan<3000|t!nan(+nan,+nan)|q:inf|0.13ms/ev
525|0:01:06|nc:5.2e+05|a0:0.36-0.41|swp:0.26-0.70|n:nan<3000|t!nan(+nan,+nan)|q:inf|0.13ms/ev
526|0:01:06|nc:5.3e+05|a0:0.36-0.41|swp:0.26-0.70|n:nan<3000|t!nan(+nan,+nan)|q:inf|0.13ms/ev
527|0:01:06|nc:5.3e+05|a0:0.36-0.41|swp:0.26-0.70|n:nan<3000|t!nan(+nan,+nan)|q:inf|0.13ms/ev
528|0:01:06|nc:5.3e+05|a0:0.36-0.41|swp:0.26-0.70|n:nan<3000|t!nan(+nan,+nan)|q:inf|0.13ms/ev
529|0:01:06|nc:5.3e+05|a0:0.36-0.41|swp:0.26-0.70|n:nan<3000|t!nan(+nan,+nan)|q:inf|0.13ms/ev
530|0:01:06|nc:5.3e+05|a0:0.36-0.41|swp:0.26-0.70|n:nan<3000|t!nan(+nan,+nan)|q:inf|0.13ms/ev
531|0:01:07|nc:5.3e+05|a0:0.36-0.41|swp:0.26-0.70|n:nan<3000|t!nan(+nan,+nan)|q:inf|0.13ms/ev
532|0:01:07|nc:5.3e+05|a0:0.36-0.41|swp:0.26-0.70|n:nan<3000|t!nan(+nan,+nan)|q:inf|0.13ms/ev
533|0:01:07|nc:5.3e+05|a0:0.36-0.41|swp:0.26-0.70|n:nan<3000|t!nan(+nan,+nan)|q:inf|0.13ms/ev
534|0:01:07|nc:5.3e+05|a0:0.36-0.41|swp:0.26-0.70|n:nan<3000|t!nan(+nan,+nan)|q:inf|0.13ms/ev
535|0:01:07|nc:5.4e+05|a0:0.36-0.41|swp:0.26-0.70|n:nan<3000|t!nan(+nan,+nan)|q:inf|0.13ms/ev
536|0:01:07|nc:5.4e+05|a0:0.36-0.41|swp:0.26-0.70|n:nan<3000|t!nan(+nan,+nan)|q:inf|0.13ms/ev
537|0:01:07|nc:5.4e+05|a0:0.36-0.41|swp:0.26-0.70|n:nan<3000|t!nan(+nan,+nan)|q:inf|0.13ms/ev
538|0:01:07|nc:5.4e+05|a0:0.36-0.41|swp:0.26-0.70|n:nan<3000|t!nan(+nan,+nan)|q:inf|0.13ms/ev
539|0:01:08|nc:5.4e+05|a0:0.36-0.41|swp:0.26-0.70|n:nan<3000|t!nan(+nan,+nan)|q:inf|0.13ms/ev
540|0:01:08|nc:5.4e+05|a0:0.36-0.41|swp:0.26-0.70|n:nan<3000|t!nan(+nan,+nan)|q:inf|0.13ms/ev
541|0:01:08|nc:5.4e+05|a0:0.36-0.41|swp:0.26-0.70|n:-2360<3000|t!2(+nan,+0.08)|q:1.02|0.13ms/ev
542|0:01:08|nc:5.4e+05|a0:0.36-0.41|swp:0.26-0.70|n:-2320<3000|t!2(+nan,+0.12)|q:1.01|0.14ms/ev
543|0:01:08|nc:5.4e+05|a0:0.36-0.41|swp:0.26-0.70|n:-2280<3000|t!2(+nan,+0.08)|q:1.01|0.14ms/ev
544|0:01:08|nc:5.4e+05|a0:0.36-0.41|swp:0.26-0.70|n:-2240<3000|t!2(+nan,+0.16)|q:1.02|0.15ms/ev
545|0:01:08|nc:5.4e+05|a0:0.36-0.41|swp:0.26-0.70|n:-2200<3000|t!2(+nan,+0.19)|q:1.02|0.14ms/ev
546|0:01:09|nc:5.5e+05|a0:0.36-0.41|swp:0.26-0.70|n:-2160<3000|t!2(+nan,+0.11)|q:1.01|0.14ms/ev
547|0:01:09|nc:5.5e+05|a0:0.36-0.41|swp:0.26-0.70|n:-2120<3000|t!2(+nan,+0.16)|q:1.01|0.14ms/ev
548|0:01:09|nc:5.5e+05|a0:0.36-0.41|swp:0.26-0.70|n:-2080<3000|t!2(+nan,+0.14)|q:1.01|0.14ms/ev
549|0:01:09|nc:5.5e+05|a0:0.36-0.41|swp:0.26-0.70|n:-2040<3000|t!2(+nan,+0.17)|q:1.01|0.14ms/ev
550|0:01:09|nc:5.5e+05|a0:0.36-0.41|swp:0.26-0.70|n:-2000<3000|t!2(+nan,+0.06)|q:1.01|0.14ms/ev
551|0:01:09|nc:5.5e+05|a0:0.36-0.41|swp:0.26-0.70|n:-1960<3000|t!2(+nan,+0.08)|q:1.01|0.14ms/ev
552|0:01:09|nc:5.5e+05|a0:0.36-0.41|swp:0.26-0.70|n:-1920<3000|t!2(+nan,+0.16)|q:1.01|0.14ms/ev
553|0:01:10|nc:5.5e+05|a0:0.36-0.41|swp:0.26-0.70|n:-1880<3000|t!2(+nan,+0.17)|q:1.01|0.14ms/ev
554|0:01:10|nc:5.5e+05|a0:0.36-0.41|swp:0.26-0.70|n:-1840<3000|t!2(+0.07,+0.14)|q:1.01|0.14ms/ev
555|0:01:10|nc:5.6e+05|a0:0.36-0.41|swp:0.26-0.70|n:-1800<3000|t!2(+0.06,+0.20)|q:1.01|0.14ms/ev
556|0:01:10|nc:5.6e+05|a0:0.36-0.41|swp:0.26-0.70|n:-1760<3000|t!2(+0.07,+0.15)|q:1.01|0.14ms/ev
557|0:01:10|nc:5.6e+05|a0:0.36-0.41|swp:0.26-0.70|n:-1720<3000|t!2(+0.06,+0.21)|q:1.01|0.14ms/ev
558|0:01:10|nc:5.6e+05|a0:0.36-0.41|swp:0.26-0.70|n:-1680<3000|t!2(+0.04,+0.14)|q:1.01|0.14ms/ev
559|0:01:10|nc:5.6e+05|a0:0.36-0.41|swp:0.26-0.70|n:-1640<3000|t!2(+0.04,+0.21)|q:1.01|0.14ms/ev
560|0:01:11|nc:5.6e+05|a0:0.36-0.41|swp:0.26-0.70|n:-1600<3000|t!2(+0.03,+0.18)|q:1.01|0.14ms/ev
561|0:01:11|nc:5.6e+05|a0:0.36-0.41|swp:0.26-0.70|n:-1560<3000|t!2(+0.03,+0.07)|q:1.01|0.14ms/ev
562|0:01:11|nc:5.6e+05|a0:0.36-0.41|swp:0.26-0.70|n:-1520<3000|t!2(+0.03,+0.11)|q:1.01|0.14ms/ev
563|0:01:11|nc:5.6e+05|a0:0.36-0.40|swp:0.26-0.70|n:-1480<3000|t!2(+0.04,+0.24)|q:1.01|0.14ms/ev
564|0:01:11|nc:5.6e+05|a0:0.36-0.41|swp:0.26-0.70|n:-1440<3000|t!2(+0.08,+0.20)|q:1.01|0.14ms/ev
565|0:01:11|nc:5.6e+05|a0:0.36-0.41|swp:0.26-0.70|n:-1400<3000|t!2(+0.07,+0.12)|q:1.01|0.14ms/ev
566|0:01:11|nc:5.7e+05|a0:0.36-0.40|swp:0.26-0.70|n:-1360<3000|t!2(+0.03,+0.09)|q:1.01|0.14ms/ev
567|0:01:12|nc:5.7e+05|a0:0.36-0.40|swp:0.26-0.70|n:-1320<3000|t!2(+0.04,+0.07)|q:1.01|0.14ms/ev
568|0:01:12|nc:5.7e+05|a0:0.36-0.40|swp:0.26-0.70|n:-1280<3000|t!2(+0.05,+0.20)|q:1.01|0.14ms/ev
569|0:01:12|nc:5.7e+05|a0:0.36-0.41|swp:0.26-0.70|n:-1240<3000|t!2(+0.06,+0.21)|q:1.01|0.14ms/ev
570|0:01:12|nc:5.7e+05|a0:0.36-0.41|swp:0.26-0.70|n:-1200<3000|t!2(+0.05,+0.21)|q:1.01|0.14ms/ev
571|0:01:12|nc:5.7e+05|a0:0.36-0.40|swp:0.26-0.70|n:-1160<3000|t!2(+0.03,+0.17)|q:1.01|0.14ms/ev
572|0:01:12|nc:5.7e+05|a0:0.36-0.40|swp:0.26-0.70|n:-1120<3000|t!2(+0.03,+0.16)|q:1.01|0.14ms/ev
573|0:01:12|nc:5.7e+05|a0:0.36-0.40|swp:0.26-0.70|n:-1080<3000|t!2(+0.03,+0.13)|q:1.01|0.14ms/ev
574|0:01:13|nc:5.7e+05|a0:0.36-0.40|swp:0.26-0.70|n:-1040<3000|t!2(+0.03,+0.16)|q:1.01|0.14ms/ev
575|0:01:13|nc:5.8e+05|a0:0.36-0.40|swp:0.26-0.70|n:-1000<3000|t!2(+0.05,+0.31)|q:1.01|0.14ms/ev
576|0:01:13|nc:5.8e+05|a0:0.36-0.40|swp:0.26-0.70|n:-960<3000|t!2(+0.04,+0.15)|q:1.01|0.14ms/ev
577|0:01:13|nc:5.8e+05|a0:0.36-0.40|swp:0.26-0.70|n:-920<3000|t!2(+0.04,+0.17)|q:1.01|0.14ms/ev
578|0:01:13|nc:5.8e+05|a0:0.36-0.40|swp:0.26-0.70|n:-880<3000|t!2(+0.03,+0.13)|q:1.01|0.14ms/ev
579|0:01:13|nc:5.8e+05|a0:0.36-0.40|swp:0.26-0.70|n:-840<3000|t!2(+0.03,+0.19)|q:1.01|0.14ms/ev
580|0:01:13|nc:5.8e+05|a0:0.36-0.40|swp:0.26-0.70|n:-800<3000|t!2(+0.04,+0.13)|q:1.01|0.14ms/ev
581|0:01:13|nc:5.8e+05|a0:0.36-0.40|swp:0.26-0.70|n:-760<3000|t!2(+0.04,+0.11)|q:1.01|0.14ms/ev
582|0:01:14|nc:5.8e+05|a0:0.36-0.40|swp:0.26-0.70|n:-720<3000|t!2(+0.03,+0.20)|q:1.01|0.14ms/ev
583|0:01:14|nc:5.8e+05|a0:0.36-0.40|swp:0.26-0.70|n:-680<3000|t!2(+0.04,+0.12)|q:1.01|0.14ms/ev
584|0:01:14|nc:5.8e+05|a0:0.36-0.40|swp:0.26-0.70|n:-640<3000|t!2(+0.05,+0.16)|q:1.01|0.14ms/ev
585|0:01:14|nc:5.8e+05|a0:0.36-0.40|swp:0.26-0.70|n:-600<3000|t!2(+0.05,+0.27)|q:1.01|0.14ms/ev
586|0:01:14|nc:5.9e+05|a0:0.36-0.40|swp:0.26-0.70|n:-560<3000|t!2(+0.04,+0.20)|q:1.00|0.14ms/ev
587|0:01:14|nc:5.9e+05|a0:0.36-0.41|swp:0.26-0.70|n:-520<3000|t!2(+0.04,+0.14)|q:1.00|0.14ms/ev
588|0:01:14|nc:5.9e+05|a0:0.36-0.40|swp:0.26-0.70|n:-480<3000|t!2(+0.03,+0.18)|q:1.00|0.14ms/ev
589|0:01:15|nc:5.9e+05|a0:0.36-0.41|swp:0.26-0.70|n:-440<3000|t!2(+0.04,+0.15)|q:1.00|0.14ms/ev
590|0:01:15|nc:5.9e+05|a0:0.36-0.41|swp:0.26-0.70|n:-400<3000|t!2(+0.05,+0.06)|q:1.00|0.14ms/ev
591|0:01:15|nc:5.9e+05|a0:0.36-0.41|swp:0.26-0.70|n:-360<3000|t!2(+0.04,+0.06)|q:1.00|0.14ms/ev
592|0:01:15|nc:5.9e+05|a0:0.36-0.40|swp:0.26-0.70|n:-320<3000|t!2(+0.03,+0.18)|q:1.01|0.14ms/ev
593|0:01:15|nc:5.9e+05|a0:0.36-0.40|swp:0.26-0.70|n:-280<3000|t!2(+0.06,+0.23)|q:1.01|0.14ms/ev
594|0:01:15|nc:5.9e+05|a0:0.36-0.40|swp:0.26-0.70|n:-240<3000|t!2(+0.05,+0.10)|q:1.01|0.14ms/ev
595|0:01:15|nc:6.0e+05|a0:0.36-0.40|swp:0.26-0.70|n:-200<3000|t!2(+0.06,+0.14)|q:1.00|0.14ms/ev
596|0:01:16|nc:6.0e+05|a0:0.36-0.40|swp:0.26-0.70|n:-160<3000|t!2(+0.03,+0.17)|q:1.00|0.14ms/ev
597|0:01:16|nc:6.0e+05|a0:0.36-0.41|swp:0.26-0.70|n:-120<3000|t!2(+0.02,+0.16)|q:1.01|0.14ms/ev
598|0:01:16|nc:6.0e+05|a0:0.36-0.41|swp:0.26-0.70|n:-80<3000|t!2(+0.02,+0.08)|q:1.00|0.15ms/ev
599|0:01:16|nc:6.0e+05|a0:0.36-0.41|swp:0.26-0.70|n:-40<3000|t!2(+0.03,+0.24)|q:1.01|0.15ms/ev
600|0:01:16|nc:6.0e+05|a0:0.36-0.41|swp:0.26-0.70|n:0<3000|t!2(+0.02,+0.12)|q:1.01|0.15ms/ev
601|0:01:16|nc:6.0e+05|a0:0.36-0.40|swp:0.26-0.70|n:40<3000|t=2(+0.04,+0.07)|q:1.01|0.14ms/ev
602|0:01:16|nc:6.0e+05|a0:0.36-0.40|swp:0.26-0.70|n:80<3000|t=2(+0.02,+0.09)|q:1.00|0.14ms/ev
603|0:01:17|nc:6.0e+05|a0:0.36-0.40|swp:0.26-0.70|n:120<3000|t!2(+0.03,+0.17)|q:1.01|0.14ms/ev
604|0:01:17|nc:6.0e+05|a0:0.36-0.40|swp:0.26-0.70|n:160<3000|t!2(+0.04,+0.23)|q:1.01|0.14ms/ev
605|0:01:17|nc:6.0e+05|a0:0.36-0.41|swp:0.26-0.70|n:200<3000|t!2(+0.04,+0.21)|q:1.01|0.14ms/ev
606|0:01:17|nc:6.1e+05|a0:0.36-0.41|swp:0.26-0.70|n:240<3000|t!2(+0.03,+0.20)|q:1.00|0.14ms/ev
607|0:01:17|nc:6.1e+05|a0:0.36-0.41|swp:0.26-0.70|n:280<3000|t!2(+0.04,+0.18)|q:1.01|0.14ms/ev
608|0:01:17|nc:6.1e+05|a0:0.36-0.41|swp:0.26-0.70|n:320<3000|t!2(+0.01,+0.13)|q:1.01|0.15ms/ev
609|0:01:17|nc:6.1e+05|a0:0.36-0.41|swp:0.26-0.70|n:360<3000|t!2(+0.02,+0.19)|q:1.00|0.15ms/ev
610|0:01:18|nc:6.1e+05|a0:0.36-0.41|swp:0.26-0.70|n:400<3000|t!2(+0.02,+0.12)|q:1.00|0.14ms/ev
611|0:01:18|nc:6.1e+05|a0:0.36-0.41|swp:0.26-0.70|n:440<3000|t!2(+0.02,+0.15)|q:1.00|0.14ms/ev
612|0:01:18|nc:6.1e+05|a0:0.36-0.41|swp:0.26-0.70|n:480<3000|t!2(+0.02,+0.12)|q:1.00|0.14ms/ev
613|0:01:18|nc:6.1e+05|a0:0.36-0.41|swp:0.26-0.70|n:520<3000|t!2(+0.01,+0.18)|q:1.00|0.14ms/ev
614|0:01:18|nc:6.1e+05|a0:0.36-0.40|swp:0.26-0.70|n:560<3000|t!2(+0.03,+0.17)|q:1.00|0.14ms/ev
615|0:01:18|nc:6.2e+05|a0:0.36-0.41|swp:0.26-0.70|n:600<3000|t!2(+0.02,+0.25)|q:1.00|0.14ms/ev
616|0:01:18|nc:6.2e+05|a0:0.36-0.41|swp:0.26-0.70|n:640<3000|t!2(+0.02,+0.24)|q:1.00|0.14ms/ev
617|0:01:19|nc:6.2e+05|a0:0.36-0.41|swp:0.26-0.70|n:680<3000|t=2(+0.02,+0.08)|q:1.00|0.14ms/ev
618|0:01:19|nc:6.2e+05|a0:0.36-0.41|swp:0.26-0.70|n:720<3000|t!2(+0.02,+0.11)|q:1.00|0.14ms/ev
619|0:01:19|nc:6.2e+05|a0:0.36-0.41|swp:0.26-0.70|n:760<3000|t!2(+0.03,+0.19)|q:1.00|0.14ms/ev
620|0:01:19|nc:6.2e+05|a0:0.36-0.41|swp:0.26-0.70|n:800<3000|t!2(+0.02,+0.13)|q:1.00|0.14ms/ev
621|0:01:19|nc:6.2e+05|a0:0.36-0.41|swp:0.26-0.70|n:840<3000|t!2(+0.02,+0.16)|q:1.00|0.14ms/ev
622|0:01:19|nc:6.2e+05|a0:0.36-0.41|swp:0.26-0.70|n:880<3000|t!2(+0.02,+0.13)|q:1.00|0.14ms/ev
623|0:01:19|nc:6.2e+05|a0:0.36-0.41|swp:0.26-0.70|n:920<3000|t!2(+0.03,+0.12)|q:1.00|0.14ms/ev
624|0:01:20|nc:6.2e+05|a0:0.36-0.41|swp:0.26-0.70|n:960<3000|t!2(+0.03,+0.11)|q:1.00|0.14ms/ev
625|0:01:20|nc:6.2e+05|a0:0.36-0.41|swp:0.26-0.70|n:1000<3000|t!2(+0.02,+0.22)|q:1.00|0.14ms/ev
626|0:01:20|nc:6.3e+05|a0:0.36-0.41|swp:0.26-0.70|n:1040<3000|t=2(+0.02,+0.06)|q:1.00|0.14ms/ev
627|0:01:20|nc:6.3e+05|a0:0.36-0.41|swp:0.26-0.70|n:1080<3000|t!2(+0.04,+0.15)|q:1.00|0.14ms/ev
628|0:01:20|nc:6.3e+05|a0:0.36-0.41|swp:0.26-0.70|n:1120<3000|t!2(+0.05,+0.12)|q:1.00|0.14ms/ev
629|0:01:20|nc:6.3e+05|a0:0.36-0.41|swp:0.26-0.70|n:1160<3000|t!2(+0.03,+0.13)|q:1.00|0.14ms/ev
630|0:01:20|nc:6.3e+05|a0:0.36-0.41|swp:0.26-0.70|n:1200<3000|t!2(+0.02,+0.10)|q:1.00|0.14ms/ev
631|0:01:21|nc:6.3e+05|a0:0.36-0.41|swp:0.26-0.70|n:1240<3000|t!2(+0.02,+0.17)|q:1.00|0.14ms/ev
632|0:01:21|nc:6.3e+05|a0:0.36-0.41|swp:0.26-0.70|n:1280<3000|t!2(+0.02,+0.18)|q:1.00|0.14ms/ev
633|0:01:21|nc:6.3e+05|a0:0.36-0.41|swp:0.26-0.70|n:1320<3000|t=2(+0.02,+0.09)|q:1.00|0.14ms/ev
634|0:01:21|nc:6.3e+05|a0:0.36-0.41|swp:0.26-0.70|n:1360<3000|t=2(+0.02,+0.09)|q:1.00|0.14ms/ev
635|0:01:21|nc:6.4e+05|a0:0.36-0.41|swp:0.26-0.70|n:1400<3000|t=2(+0.02,+0.06)|q:1.00|0.14ms/ev
636|0:01:21|nc:6.4e+05|a0:0.36-0.41|swp:0.26-0.70|n:1440<3000|t=2(+0.02,+0.06)|q:1.00|0.14ms/ev
637|0:01:21|nc:6.4e+05|a0:0.36-0.41|swp:0.26-0.70|n:1480<3000|t=2(+0.04,+0.05)|q:1.00|0.14ms/ev
638|0:01:22|nc:6.4e+05|a0:0.36-0.41|swp:0.26-0.70|n:1520<3000|t!2(+0.04,+0.19)|q:1.00|0.14ms/ev
639|0:01:22|nc:6.4e+05|a0:0.36-0.41|swp:0.26-0.70|n:1560<3000|t!2(+0.03,+0.12)|q:1.00|0.14ms/ev
640|0:01:22|nc:6.4e+05|a0:0.36-0.41|swp:0.26-0.70|n:1600<3000|t!2(+0.02,+0.10)|q:1.00|0.14ms/ev
641|0:01:22|nc:6.4e+05|a0:0.36-0.41|swp:0.26-0.70|n:1640<3000|t!2(+0.01,+0.11)|q:1.00|0.14ms/ev
642|0:01:22|nc:6.4e+05|a0:0.36-0.41|swp:0.26-0.70|n:1680<3000|t!2(+0.01,+0.18)|q:1.00|0.14ms/ev
643|0:01:22|nc:6.4e+05|a0:0.36-0.41|swp:0.26-0.70|n:1720<3000|t!2(+0.02,+0.19)|q:1.00|0.14ms/ev
644|0:01:22|nc:6.4e+05|a0:0.36-0.41|swp:0.26-0.70|n:1760<3000|t=2(+0.02,+0.09)|q:1.00|0.14ms/ev
645|0:01:23|nc:6.4e+05|a0:0.36-0.41|swp:0.26-0.70|n:1800<3000|t=2(+0.02,+0.07)|q:1.00|0.14ms/ev
646|0:01:23|nc:6.5e+05|a0:0.36-0.41|swp:0.26-0.70|n:1840<3000|t=2(+0.04,+0.08)|q:1.00|0.14ms/ev
647|0:01:23|nc:6.5e+05|a0:0.36-0.41|swp:0.26-0.70|n:1880<3000|t=2(+0.03,+0.05)|q:1.00|0.14ms/ev
648|0:01:23|nc:6.5e+05|a0:0.36-0.41|swp:0.26-0.70|n:1920<3000|t!2(+0.04,+0.12)|q:1.00|0.14ms/ev
649|0:01:23|nc:6.5e+05|a0:0.36-0.41|swp:0.26-0.70|n:1960<3000|t!2(+0.02,+0.21)|q:1.00|0.14ms/ev
650|0:01:23|nc:6.5e+05|a0:0.36-0.41|swp:0.26-0.70|n:2000<3000|t!2(+0.02,+0.11)|q:1.00|0.14ms/ev
651|0:01:23|nc:6.5e+05|a0:0.36-0.41|swp:0.26-0.70|n:2040<3000|t!2(+0.02,+0.26)|q:1.00|0.14ms/ev
652|0:01:24|nc:6.5e+05|a0:0.36-0.41|swp:0.26-0.70|n:2080<3000|t!2(+0.02,+0.18)|q:1.00|0.14ms/ev
653|0:01:24|nc:6.5e+05|a0:0.36-0.41|swp:0.26-0.70|n:2120<3000|t!2(+0.04,+0.11)|q:1.00|0.14ms/ev
654|0:01:24|nc:6.5e+05|a0:0.36-0.41|swp:0.26-0.70|n:2160<3000|t!2(+0.05,+0.16)|q:1.00|0.14ms/ev
655|0:01:24|nc:6.6e+05|a0:0.36-0.41|swp:0.26-0.70|n:2200<3000|t!2(+0.02,+0.24)|q:1.00|0.14ms/ev
656|0:01:24|nc:6.6e+05|a0:0.36-0.41|swp:0.26-0.70|n:2240<3000|t=2(+0.04,+0.09)|q:1.00|0.14ms/ev
657|0:01:24|nc:6.6e+05|a0:0.36-0.41|swp:0.26-0.70|n:2280<3000|t=2(+0.05,+0.07)|q:1.00|0.14ms/ev
658|0:01:24|nc:6.6e+05|a0:0.36-0.41|swp:0.26-0.70|n:2320<3000|t=2(+0.02,+0.07)|q:1.00|0.14ms/ev
659|0:01:25|nc:6.6e+05|a0:0.36-0.41|swp:0.26-0.70|n:2360<3000|t!2(+0.02,+0.19)|q:1.00|0.14ms/ev
660|0:01:25|nc:6.6e+05|a0:0.36-0.41|swp:0.26-0.70|n:2400<3000|t=2(+0.03,+0.08)|q:1.00|0.14ms/ev
661|0:01:25|nc:6.6e+05|a0:0.36-0.41|swp:0.26-0.70|n:2440<3000|t!2(+0.02,+0.27)|q:1.00|0.14ms/ev
662|0:01:25|nc:6.6e+05|a0:0.36-0.41|swp:0.26-0.70|n:2480<3000|t!2(+0.03,+0.31)|q:1.00|0.14ms/ev
663|0:01:25|nc:6.6e+05|a0:0.36-0.41|swp:0.26-0.70|n:2520<3000|t!2(+0.04,+0.11)|q:1.00|0.14ms/ev
664|0:01:25|nc:6.6e+05|a0:0.36-0.41|swp:0.26-0.70|n:2560<3000|t!2(+0.03,+0.24)|q:1.00|0.14ms/ev
665|0:01:25|nc:6.6e+05|a0:0.36-0.41|swp:0.26-0.70|n:2600<3000|t!2(+0.02,+0.22)|q:1.00|0.14ms/ev
666|0:01:26|nc:6.7e+05|a0:0.36-0.41|swp:0.26-0.70|n:2640<3000|t!2(+0.02,+0.10)|q:1.00|0.14ms/ev
667|0:01:26|nc:6.7e+05|a0:0.36-0.41|swp:0.26-0.70|n:2680<3000|t!2(+0.02,+0.14)|q:1.00|0.14ms/ev
668|0:01:26|nc:6.7e+05|a0:0.36-0.41|swp:0.26-0.70|n:2720<3000|t=2(+0.02,+0.09)|q:1.00|0.14ms/ev
669|0:01:26|nc:6.7e+05|a0:0.36-0.41|swp:0.26-0.70|n:2760<3000|t=2(+0.02,+0.09)|q:1.00|0.15ms/ev
670|0:01:26|nc:6.7e+05|a0:0.36-0.41|swp:0.26-0.70|n:2800<3000|t!2(+0.03,+0.17)|q:1.00|0.14ms/ev
671|0:01:26|nc:6.7e+05|a0:0.36-0.41|swp:0.26-0.70|n:2840<3000|t!2(+0.03,+0.23)|q:1.00|0.14ms/ev
672|0:01:26|nc:6.7e+05|a0:0.36-0.41|swp:0.26-0.70|n:2880<3000|t!2(+0.02,+0.22)|q:1.00|0.14ms/ev
673|0:01:27|nc:6.7e+05|a0:0.36-0.41|swp:0.26-0.70|n:2920<3000|t!2(+0.02,+0.13)|q:1.00|0.14ms/ev
674|0:01:27|nc:6.7e+05|a0:0.36-0.41|swp:0.26-0.70|n:2960<3000|t!2(+0.02,+0.11)|q:1.00|0.14ms/ev
675|0:01:27|nc:6.8e+05|a0:0.36-0.41|swp:0.26-0.70|n:3000<3000|t!2(+0.01,+0.19)|q:1.00|0.14ms/ev
676|0:01:27|nc:6.8e+05|a0:0.36-0.41|swp:0.26-0.70|n:3040<3000|t!2(+0.01,+0.13)|q:1.00|0.14ms/ev
677|0:01:27|nc:6.8e+05|a0:0.36-0.41|swp:0.26-0.70|n:3080<3000|t!2(+0.01,+0.10)|q:1.00|0.14ms/ev
678|0:01:27|nc:6.8e+05|a0:0.36-0.41|swp:0.26-0.70|n:3120<3000|t!2(+0.01,+0.13)|q:1.00|0.14ms/ev
679|0:01:28|nc:6.8e+05|a0:0.36-0.41|swp:0.26-0.70|n:3160<3000|t=2(+0.02,+0.04)|q:1.00|0.14ms/ev
12:48 bilby INFO    : Finished sampling
12:48 bilby INFO    : Writing checkpoint and diagnostics
12:48 bilby INFO    : Finished writing checkpoint
12:48 bilby INFO    : Sampling time: 0:01:28.001805
12:48 bilby WARNING : Result.save_to_file called with extension=True. This will default to json, and ignore the extension from the filename. This behaviour is deprecated and will be removed. 
12:48 bilby WARNING : Result.save_to_file called with extension=True. This will default to json, and ignore the extension from the filename. This behaviour is deprecated and will be removed. 
12:48 bilby INFO    : Summary of results:
nsamples: 3160
ln_noise_evidence:    nan
ln_evidence: -7.412 +/-  2.896
ln_bayes_factor:    nan +/-  2.896
12:48 bilby INFO    : Running for label 'BMMcor', output will be saved to 'outdir/mix_model_2'
file does not exist outdir/mix_model_2
The following settings were                     provided for sampler 
{'sampler': 'ptemcee', 'ntemps': 5, 'nwalkers': 40, 'Tmax': 100, 'burn_in_fixed_discard': 500, 'nsamples': 3000, 'threads': 6}
12:48 bilby INFO    : Analysis priors:
12:48 bilby INFO    : addstepasym_0=Uniform(minimum=0, maximum=9, name='addstepasym_0', latex_label='addstepasym_0', unit=None, boundary=None)
12:48 bilby INFO    : addstepasym_1=Uniform(minimum=0, maximum=9, name='addstepasym_1', latex_label='addstepasym_1', unit=None, boundary=None)
12:48 bilby INFO    : addstepasym_2=Uniform(minimum=0, maximum=1, name='addstepasym_2', latex_label='addstepasym_2', unit=None, boundary=None)
12:48 bilby INFO    : model1_0=Uniform(minimum=1, maximum=6, name='model1_0', latex_label='model1_0', unit=None, boundary=None)
12:48 bilby INFO    : model2_0=Uniform(minimum=-2, maximum=3, name='model2_0', latex_label='model2_0', unit=None, boundary=None)
12:48 bilby INFO    : Analysis likelihood class: <class 'Taweret.sampler.likelihood_wrappers.likelihood_wrapper_for_bilby'>
12:48 bilby INFO    : Analysis likelihood noise evidence: nan
12:48 bilby INFO    : Single likelihood evaluation took 3.037e-04 s
12:48 bilby INFO    : Using sampler Ptemcee with kwargs {'ntemps': 5, 'nwalkers': 40, 'Tmax': 100, 'betas': None, 'a': 2.0, 'adaptation_lag': 10000, 'adaptation_time': 100, 'random': None, 'adapt': False, 'swap_ratios': False}
12:48 bilby INFO    : Global meta data was removed from the result object for compatibility. Use the `BILBY_INCLUDE_GLOBAL_METADATA` environment variable to include it. This behaviour will be removed in a future release. For more details see: https://bilby-dev.github.io/bilby/faq.html#global-meta-data
12:48 bilby INFO    : Using convergence inputs: ConvergenceInputs(autocorr_c=5, autocorr_tol=50, autocorr_tau=1, gradient_tau=0.1, gradient_mean_log_posterior=0.1, Q_tol=1.02, safety=1, burn_in_nact=50, burn_in_fixed_discard=500, mean_logl_frac=0.01, thin_by_nact=0.5, nsamples=3000, ignore_keys_for_tau=None, min_tau=1, niterations_per_check=5)
12:48 bilby INFO    : Generating pos0 samples
12:48 bilby INFO    : Starting to sample
1|0:00:00|nc:1.0e+03|a0:0.00-1.00|swp:0.28-0.44|n:nan<3000|t!nan(+nan,+nan)|q:inf|0.17ms/ev
2|0:00:00|nc:2.0e+03|a0:0.00-0.70|swp:0.19-0.36|n:nan<3000|t!nan(+nan,+nan)|q:inf|0.17ms/ev
3|0:00:00|nc:3.0e+03|a0:0.20-0.67|swp:0.13-0.33|n:nan<3000|t!nan(+nan,+nan)|q:inf|0.17ms/ev
4|0:00:00|nc:4.0e+03|a0:0.25-0.65|swp:0.11-0.32|n:nan<3000|t!nan(+nan,+nan)|q:inf|0.17ms/ev
5|0:00:00|nc:5.0e+03|a0:0.28-0.68|swp:0.09-0.31|n:nan<3000|t!nan(+nan,+nan)|q:inf|0.17ms/ev
6|0:00:01|nc:6.0e+03|a0:0.27-0.67|swp:0.08-0.31|n:nan<3000|t!nan(+nan,+nan)|q:inf|0.17ms/ev
7|0:00:01|nc:7.0e+03|a0:0.29-0.69|swp:0.07-0.31|n:nan<3000|t!nan(+nan,+nan)|q:inf|0.17ms/ev
8|0:00:01|nc:8.0e+03|a0:0.35-0.68|swp:0.07-0.32|n:nan<3000|t!nan(+nan,+nan)|q:inf|0.17ms/ev
9|0:00:01|nc:9.0e+03|a0:0.33-0.62|swp:0.06-0.32|n:nan<3000|t!nan(+nan,+nan)|q:inf|0.17ms/ev
10|0:00:01|nc:1.0e+04|a0:0.36-0.60|swp:0.06-0.32|n:nan<3000|t!nan(+nan,+nan)|q:inf|0.17ms/ev
11|0:00:01|nc:1.1e+04|a0:0.33-0.60|swp:0.07-0.32|n:nan<3000|t!nan(+nan,+nan)|q:inf|0.17ms/ev
12|0:00:02|nc:1.2e+04|a0:0.32-0.63|swp:0.07-0.33|n:nan<3000|t!nan(+nan,+nan)|q:inf|0.17ms/ev
13|0:00:02|nc:1.3e+04|a0:0.29-0.65|swp:0.07-0.33|n:nan<3000|t!nan(+nan,+nan)|q:inf|0.17ms/ev
14|0:00:02|nc:1.4e+04|a0:0.29-0.66|swp:0.07-0.33|n:nan<3000|t!nan(+nan,+nan)|q:inf|0.17ms/ev
15|0:00:02|nc:1.5e+04|a0:0.29-0.65|swp:0.08-0.33|n:nan<3000|t!nan(+nan,+nan)|q:inf|0.17ms/ev
16|0:00:02|nc:1.6e+04|a0:0.31-0.65|swp:0.09-0.34|n:nan<3000|t!nan(+nan,+nan)|q:inf|0.17ms/ev
17|0:00:02|nc:1.7e+04|a0:0.32-0.65|swp:0.09-0.35|n:nan<3000|t!nan(+nan,+nan)|q:inf|0.17ms/ev
18|0:00:03|nc:1.8e+04|a0:0.30-0.63|swp:0.10-0.36|n:nan<3000|t!nan(+nan,+nan)|q:inf|0.17ms/ev
19|0:00:03|nc:1.9e+04|a0:0.31-0.64|swp:0.10-0.36|n:nan<3000|t!nan(+nan,+nan)|q:inf|0.17ms/ev
20|0:00:03|nc:2.0e+04|a0:0.30-0.63|swp:0.11-0.36|n:nan<3000|t!nan(+nan,+nan)|q:inf|0.17ms/ev
21|0:00:03|nc:2.1e+04|a0:0.29-0.64|swp:0.12-0.37|n:nan<3000|t!nan(+nan,+nan)|q:inf|0.17ms/ev
22|0:00:03|nc:2.2e+04|a0:0.30-0.63|swp:0.12-0.37|n:nan<3000|t!nan(+nan,+nan)|q:inf|0.17ms/ev
23|0:00:03|nc:2.3e+04|a0:0.30-0.62|swp:0.13-0.38|n:nan<3000|t!nan(+nan,+nan)|q:inf|0.17ms/ev
24|0:00:04|nc:2.4e+04|a0:0.31-0.60|swp:0.13-0.38|n:nan<3000|t!nan(+nan,+nan)|q:inf|0.17ms/ev
25|0:00:04|nc:2.5e+04|a0:0.31-0.59|swp:0.13-0.38|n:nan<3000|t!nan(+nan,+nan)|q:inf|0.17ms/ev
26|0:00:04|nc:2.6e+04|a0:0.31-0.57|swp:0.14-0.39|n:nan<3000|t!nan(+nan,+nan)|q:inf|0.18ms/ev
27|0:00:04|nc:2.7e+04|a0:0.30-0.56|swp:0.14-0.39|n:nan<3000|t!nan(+nan,+nan)|q:inf|0.18ms/ev
28|0:00:04|nc:2.8e+04|a0:0.31-0.56|swp:0.15-0.40|n:nan<3000|t!nan(+nan,+nan)|q:inf|0.17ms/ev
29|0:00:04|nc:2.9e+04|a0:0.31-0.55|swp:0.15-0.41|n:nan<3000|t!nan(+nan,+nan)|q:inf|0.17ms/ev
30|0:00:05|nc:3.0e+04|a0:0.31-0.55|swp:0.15-0.41|n:nan<3000|t!nan(+nan,+nan)|q:inf|0.17ms/ev
31|0:00:05|nc:3.1e+04|a0:0.32-0.55|swp:0.16-0.41|n:nan<3000|t!nan(+nan,+nan)|q:inf|0.17ms/ev
32|0:00:05|nc:3.2e+04|a0:0.31-0.55|swp:0.16-0.41|n:nan<3000|t!nan(+nan,+nan)|q:inf|0.17ms/ev
33|0:00:05|nc:3.3e+04|a0:0.31-0.54|swp:0.16-0.42|n:nan<3000|t!nan(+nan,+nan)|q:inf|0.17ms/ev
34|0:00:05|nc:3.4e+04|a0:0.31-0.54|swp:0.17-0.42|n:nan<3000|t!nan(+nan,+nan)|q:inf|0.17ms/ev
35|0:00:05|nc:3.5e+04|a0:0.33-0.54|swp:0.17-0.42|n:nan<3000|t!nan(+nan,+nan)|q:inf|0.17ms/ev
36|0:00:06|nc:3.6e+04|a0:0.32-0.53|swp:0.17-0.42|n:nan<3000|t!nan(+nan,+nan)|q:inf|0.17ms/ev
37|0:00:06|nc:3.7e+04|a0:0.32-0.53|swp:0.18-0.42|n:nan<3000|t!nan(+nan,+nan)|q:inf|0.17ms/ev
38|0:00:06|nc:3.8e+04|a0:0.33-0.52|swp:0.18-0.42|n:nan<3000|t!nan(+nan,+nan)|q:inf|0.17ms/ev
39|0:00:06|nc:3.9e+04|a0:0.34-0.53|swp:0.18-0.43|n:nan<3000|t!nan(+nan,+nan)|q:inf|0.17ms/ev
40|0:00:06|nc:4.0e+04|a0:0.34-0.54|swp:0.18-0.43|n:nan<3000|t!nan(+nan,+nan)|q:inf|0.17ms/ev
41|0:00:06|nc:4.1e+04|a0:0.33-0.53|swp:0.19-0.43|n:nan<3000|t!nan(+nan,+nan)|q:inf|0.17ms/ev
42|0:00:07|nc:4.2e+04|a0:0.33-0.53|swp:0.19-0.43|n:nan<3000|t!nan(+nan,+nan)|q:inf|0.17ms/ev
43|0:00:07|nc:4.3e+04|a0:0.33-0.53|swp:0.19-0.43|n:nan<3000|t!nan(+nan,+nan)|q:inf|0.17ms/ev
44|0:00:07|nc:4.4e+04|a0:0.33-0.52|swp:0.19-0.43|n:nan<3000|t!nan(+nan,+nan)|q:inf|0.17ms/ev
45|0:00:07|nc:4.5e+04|a0:0.33-0.53|swp:0.19-0.44|n:nan<3000|t!nan(+nan,+nan)|q:inf|0.17ms/ev
46|0:00:07|nc:4.6e+04|a0:0.33-0.53|swp:0.20-0.44|n:nan<3000|t!nan(+nan,+nan)|q:inf|0.17ms/ev
47|0:00:07|nc:4.7e+04|a0:0.34-0.54|swp:0.20-0.44|n:nan<3000|t!nan(+nan,+nan)|q:inf|0.17ms/ev
48|0:00:08|nc:4.8e+04|a0:0.33-0.54|swp:0.20-0.44|n:nan<3000|t!nan(+nan,+nan)|q:inf|0.17ms/ev
49|0:00:08|nc:4.9e+04|a0:0.33-0.54|swp:0.20-0.44|n:nan<3000|t!nan(+nan,+nan)|q:inf|0.17ms/ev
50|0:00:08|nc:5.0e+04|a0:0.32-0.54|swp:0.20-0.45|n:nan<3000|t!nan(+nan,+nan)|q:inf|0.17ms/ev
51|0:00:08|nc:5.1e+04|a0:0.33-0.54|swp:0.20-0.45|n:nan<3000|t!nan(+nan,+nan)|q:inf|0.17ms/ev
52|0:00:08|nc:5.2e+04|a0:0.33-0.55|swp:0.21-0.45|n:nan<3000|t!nan(+nan,+nan)|q:inf|0.17ms/ev
53|0:00:09|nc:5.3e+04|a0:0.33-0.54|swp:0.21-0.45|n:nan<3000|t!nan(+nan,+nan)|q:inf|0.17ms/ev
54|0:00:09|nc:5.4e+04|a0:0.33-0.54|swp:0.21-0.45|n:nan<3000|t!nan(+nan,+nan)|q:inf|0.17ms/ev
55|0:00:09|nc:5.5e+04|a0:0.33-0.53|swp:0.22-0.46|n:nan<3000|t!nan(+nan,+nan)|q:inf|0.17ms/ev
56|0:00:09|nc:5.6e+04|a0:0.33-0.53|swp:0.21-0.46|n:nan<3000|t!nan(+nan,+nan)|q:inf|0.17ms/ev
57|0:00:09|nc:5.7e+04|a0:0.32-0.53|swp:0.22-0.46|n:nan<3000|t!nan(+nan,+nan)|q:inf|0.17ms/ev
58|0:00:09|nc:5.8e+04|a0:0.32-0.53|swp:0.22-0.46|n:nan<3000|t!nan(+nan,+nan)|q:inf|0.17ms/ev
59|0:00:10|nc:5.9e+04|a0:0.33-0.53|swp:0.22-0.46|n:nan<3000|t!nan(+nan,+nan)|q:inf|0.17ms/ev
60|0:00:10|nc:6.0e+04|a0:0.33-0.52|swp:0.22-0.46|n:nan<3000|t!nan(+nan,+nan)|q:inf|0.17ms/ev
61|0:00:10|nc:6.1e+04|a0:0.33-0.52|swp:0.22-0.46|n:nan<3000|t!nan(+nan,+nan)|q:inf|0.17ms/ev
62|0:00:10|nc:6.2e+04|a0:0.34-0.52|swp:0.22-0.47|n:nan<3000|t!nan(+nan,+nan)|q:inf|0.17ms/ev
63|0:00:10|nc:6.3e+04|a0:0.34-0.52|swp:0.22-0.47|n:nan<3000|t!nan(+nan,+nan)|q:inf|0.17ms/ev
64|0:00:10|nc:6.4e+04|a0:0.33-0.53|swp:0.23-0.47|n:nan<3000|t!nan(+nan,+nan)|q:inf|0.17ms/ev
65|0:00:11|nc:6.5e+04|a0:0.34-0.52|swp:0.23-0.47|n:nan<3000|t!nan(+nan,+nan)|q:inf|0.17ms/ev
66|0:00:11|nc:6.6e+04|a0:0.34-0.52|swp:0.23-0.47|n:nan<3000|t!nan(+nan,+nan)|q:inf|0.17ms/ev
67|0:00:11|nc:6.7e+04|a0:0.34-0.53|swp:0.23-0.47|n:nan<3000|t!nan(+nan,+nan)|q:inf|0.17ms/ev
68|0:00:11|nc:6.8e+04|a0:0.34-0.53|swp:0.23-0.47|n:nan<3000|t!nan(+nan,+nan)|q:inf|0.17ms/ev
69|0:00:11|nc:6.9e+04|a0:0.34-0.52|swp:0.23-0.47|n:nan<3000|t!nan(+nan,+nan)|q:inf|0.17ms/ev
70|0:00:11|nc:7.0e+04|a0:0.35-0.52|swp:0.23-0.47|n:nan<3000|t!nan(+nan,+nan)|q:inf|0.17ms/ev
71|0:00:12|nc:7.1e+04|a0:0.35-0.52|swp:0.23-0.48|n:nan<3000|t!nan(+nan,+nan)|q:inf|0.17ms/ev
72|0:00:12|nc:7.2e+04|a0:0.35-0.52|swp:0.23-0.48|n:nan<3000|t!nan(+nan,+nan)|q:inf|0.17ms/ev
73|0:00:12|nc:7.3e+04|a0:0.35-0.52|swp:0.23-0.48|n:nan<3000|t!nan(+nan,+nan)|q:inf|0.17ms/ev
74|0:00:12|nc:7.4e+04|a0:0.35-0.52|swp:0.23-0.48|n:nan<3000|t!nan(+nan,+nan)|q:inf|0.17ms/ev
75|0:00:12|nc:7.5e+04|a0:0.35-0.53|swp:0.23-0.48|n:nan<3000|t!nan(+nan,+nan)|q:inf|0.17ms/ev
76|0:00:12|nc:7.6e+04|a0:0.36-0.52|swp:0.23-0.48|n:nan<3000|t!nan(+nan,+nan)|q:inf|0.17ms/ev
77|0:00:13|nc:7.7e+04|a0:0.36-0.52|swp:0.23-0.48|n:nan<3000|t!nan(+nan,+nan)|q:inf|0.17ms/ev
78|0:00:13|nc:7.8e+04|a0:0.36-0.52|swp:0.23-0.48|n:nan<3000|t!nan(+nan,+nan)|q:inf|0.17ms/ev
79|0:00:13|nc:7.9e+04|a0:0.36-0.52|swp:0.23-0.49|n:nan<3000|t!nan(+nan,+nan)|q:inf|0.17ms/ev
80|0:00:13|nc:8.0e+04|a0:0.35-0.52|swp:0.23-0.49|n:nan<3000|t!nan(+nan,+nan)|q:inf|0.17ms/ev
81|0:00:13|nc:8.1e+04|a0:0.36-0.52|swp:0.23-0.49|n:nan<3000|t!nan(+nan,+nan)|q:inf|0.17ms/ev
82|0:00:13|nc:8.2e+04|a0:0.36-0.52|swp:0.23-0.49|n:nan<3000|t!nan(+nan,+nan)|q:inf|0.17ms/ev
83|0:00:14|nc:8.3e+04|a0:0.36-0.52|swp:0.24-0.49|n:nan<3000|t!nan(+nan,+nan)|q:inf|0.16ms/ev
84|0:00:14|nc:8.4e+04|a0:0.36-0.52|swp:0.24-0.49|n:nan<3000|t!nan(+nan,+nan)|q:inf|0.17ms/ev
85|0:00:14|nc:8.5e+04|a0:0.36-0.52|swp:0.24-0.49|n:nan<3000|t!nan(+nan,+nan)|q:inf|0.17ms/ev
86|0:00:14|nc:8.6e+04|a0:0.36-0.52|swp:0.24-0.49|n:nan<3000|t!nan(+nan,+nan)|q:inf|0.17ms/ev
87|0:00:14|nc:8.7e+04|a0:0.37-0.53|swp:0.24-0.49|n:nan<3000|t!nan(+nan,+nan)|q:inf|0.17ms/ev
88|0:00:14|nc:8.8e+04|a0:0.37-0.52|swp:0.24-0.49|n:nan<3000|t!nan(+nan,+nan)|q:inf|0.17ms/ev
89|0:00:15|nc:8.9e+04|a0:0.37-0.52|swp:0.24-0.50|n:nan<3000|t!nan(+nan,+nan)|q:inf|0.17ms/ev
90|0:00:15|nc:9.0e+04|a0:0.37-0.52|swp:0.24-0.50|n:nan<3000|t!nan(+nan,+nan)|q:inf|0.17ms/ev
91|0:00:15|nc:9.1e+04|a0:0.37-0.52|swp:0.24-0.50|n:nan<3000|t!nan(+nan,+nan)|q:inf|0.17ms/ev
92|0:00:15|nc:9.2e+04|a0:0.37-0.52|swp:0.24-0.50|n:nan<3000|t!nan(+nan,+nan)|q:inf|0.17ms/ev
93|0:00:15|nc:9.3e+04|a0:0.37-0.52|swp:0.24-0.50|n:nan<3000|t!nan(+nan,+nan)|q:inf|0.17ms/ev
94|0:00:15|nc:9.4e+04|a0:0.37-0.52|swp:0.24-0.50|n:nan<3000|t!nan(+nan,+nan)|q:inf|0.17ms/ev
95|0:00:16|nc:9.5e+04|a0:0.37-0.52|swp:0.24-0.50|n:nan<3000|t!nan(+nan,+nan)|q:inf|0.17ms/ev
96|0:00:16|nc:9.6e+04|a0:0.37-0.52|swp:0.24-0.50|n:nan<3000|t!nan(+nan,+nan)|q:inf|0.17ms/ev
97|0:00:16|nc:9.7e+04|a0:0.37-0.52|swp:0.24-0.50|n:nan<3000|t!nan(+nan,+nan)|q:inf|0.17ms/ev
98|0:00:16|nc:9.8e+04|a0:0.37-0.52|swp:0.24-0.50|n:nan<3000|t!nan(+nan,+nan)|q:inf|0.17ms/ev
99|0:00:16|nc:9.9e+04|a0:0.37-0.52|swp:0.24-0.50|n:nan<3000|t!nan(+nan,+nan)|q:inf|0.17ms/ev
100|0:00:16|nc:1.0e+05|a0:0.37-0.52|swp:0.24-0.50|n:nan<3000|t!nan(+nan,+nan)|q:inf|0.17ms/ev
101|0:00:17|nc:1.0e+05|a0:0.37-0.52|swp:0.24-0.51|n:nan<3000|t!nan(+nan,+nan)|q:inf|0.17ms/ev
102|0:00:17|nc:1.0e+05|a0:0.37-0.52|swp:0.24-0.51|n:nan<3000|t!nan(+nan,+nan)|q:inf|0.17ms/ev
103|0:00:17|nc:1.0e+05|a0:0.37-0.52|swp:0.25-0.51|n:nan<3000|t!nan(+nan,+nan)|q:inf|0.17ms/ev
104|0:00:17|nc:1.0e+05|a0:0.37-0.51|swp:0.25-0.51|n:nan<3000|t!nan(+nan,+nan)|q:inf|0.17ms/ev
105|0:00:17|nc:1.0e+05|a0:0.36-0.51|swp:0.25-0.51|n:nan<3000|t!nan(+nan,+nan)|q:inf|0.17ms/ev
106|0:00:17|nc:1.1e+05|a0:0.36-0.51|swp:0.25-0.51|n:nan<3000|t!nan(+nan,+nan)|q:inf|0.17ms/ev
107|0:00:18|nc:1.1e+05|a0:0.36-0.50|swp:0.25-0.51|n:nan<3000|t!nan(+nan,+nan)|q:inf|0.17ms/ev
108|0:00:18|nc:1.1e+05|a0:0.37-0.50|swp:0.25-0.51|n:nan<3000|t!nan(+nan,+nan)|q:inf|0.17ms/ev
109|0:00:18|nc:1.1e+05|a0:0.37-0.50|swp:0.25-0.51|n:nan<3000|t!nan(+nan,+nan)|q:inf|0.17ms/ev
110|0:00:18|nc:1.1e+05|a0:0.37-0.50|swp:0.25-0.51|n:nan<3000|t!nan(+nan,+nan)|q:inf|0.17ms/ev
111|0:00:18|nc:1.1e+05|a0:0.37-0.50|swp:0.25-0.51|n:nan<3000|t!nan(+nan,+nan)|q:inf|0.17ms/ev
112|0:00:18|nc:1.1e+05|a0:0.38-0.49|swp:0.25-0.51|n:nan<3000|t!nan(+nan,+nan)|q:inf|0.17ms/ev
113|0:00:19|nc:1.1e+05|a0:0.38-0.49|swp:0.25-0.52|n:nan<3000|t!nan(+nan,+nan)|q:inf|0.17ms/ev
114|0:00:19|nc:1.1e+05|a0:0.38-0.49|swp:0.25-0.52|n:nan<3000|t!nan(+nan,+nan)|q:inf|0.17ms/ev
115|0:00:19|nc:1.2e+05|a0:0.37-0.49|swp:0.25-0.52|n:nan<3000|t!nan(+nan,+nan)|q:inf|0.17ms/ev
116|0:00:19|nc:1.2e+05|a0:0.37-0.49|swp:0.25-0.52|n:nan<3000|t!nan(+nan,+nan)|q:inf|0.17ms/ev
117|0:00:19|nc:1.2e+05|a0:0.37-0.49|swp:0.25-0.52|n:nan<3000|t!nan(+nan,+nan)|q:inf|0.17ms/ev
118|0:00:19|nc:1.2e+05|a0:0.37-0.49|swp:0.25-0.52|n:nan<3000|t!nan(+nan,+nan)|q:inf|0.17ms/ev
119|0:00:20|nc:1.2e+05|a0:0.37-0.49|swp:0.25-0.52|n:nan<3000|t!nan(+nan,+nan)|q:inf|0.17ms/ev
120|0:00:20|nc:1.2e+05|a0:0.38-0.49|swp:0.25-0.52|n:nan<3000|t!nan(+nan,+nan)|q:inf|0.17ms/ev
121|0:00:20|nc:1.2e+05|a0:0.37-0.49|swp:0.25-0.52|n:nan<3000|t!nan(+nan,+nan)|q:inf|0.16ms/ev
122|0:00:20|nc:1.2e+05|a0:0.37-0.49|swp:0.26-0.52|n:nan<3000|t!nan(+nan,+nan)|q:inf|0.17ms/ev
123|0:00:20|nc:1.2e+05|a0:0.37-0.49|swp:0.26-0.52|n:nan<3000|t!nan(+nan,+nan)|q:inf|0.17ms/ev
124|0:00:20|nc:1.2e+05|a0:0.37-0.49|swp:0.26-0.52|n:nan<3000|t!nan(+nan,+nan)|q:inf|0.17ms/ev
125|0:00:21|nc:1.2e+05|a0:0.38-0.49|swp:0.26-0.52|n:nan<3000|t!nan(+nan,+nan)|q:inf|0.17ms/ev
126|0:00:21|nc:1.3e+05|a0:0.37-0.49|swp:0.26-0.52|n:nan<3000|t!nan(+nan,+nan)|q:inf|0.17ms/ev
127|0:00:21|nc:1.3e+05|a0:0.37-0.48|swp:0.26-0.52|n:nan<3000|t!nan(+nan,+nan)|q:inf|0.17ms/ev
128|0:00:21|nc:1.3e+05|a0:0.37-0.48|swp:0.26-0.52|n:nan<3000|t!nan(+nan,+nan)|q:inf|0.17ms/ev
129|0:00:21|nc:1.3e+05|a0:0.38-0.48|swp:0.26-0.52|n:nan<3000|t!nan(+nan,+nan)|q:inf|0.17ms/ev
130|0:00:21|nc:1.3e+05|a0:0.38-0.48|swp:0.26-0.52|n:nan<3000|t!nan(+nan,+nan)|q:inf|0.17ms/ev
131|0:00:22|nc:1.3e+05|a0:0.37-0.47|swp:0.26-0.52|n:nan<3000|t!nan(+nan,+nan)|q:inf|0.17ms/ev
132|0:00:22|nc:1.3e+05|a0:0.38-0.47|swp:0.26-0.52|n:nan<3000|t!nan(+nan,+nan)|q:inf|0.17ms/ev
133|0:00:22|nc:1.3e+05|a0:0.38-0.48|swp:0.26-0.52|n:nan<3000|t!nan(+nan,+nan)|q:inf|0.17ms/ev
134|0:00:22|nc:1.3e+05|a0:0.38-0.47|swp:0.26-0.52|n:nan<3000|t!nan(+nan,+nan)|q:inf|0.17ms/ev
135|0:00:22|nc:1.4e+05|a0:0.38-0.48|swp:0.26-0.52|n:nan<3000|t!nan(+nan,+nan)|q:inf|0.17ms/ev
136|0:00:22|nc:1.4e+05|a0:0.38-0.48|swp:0.26-0.52|n:nan<3000|t!nan(+nan,+nan)|q:inf|0.17ms/ev
137|0:00:23|nc:1.4e+05|a0:0.38-0.48|swp:0.26-0.52|n:nan<3000|t!nan(+nan,+nan)|q:inf|0.17ms/ev
138|0:00:23|nc:1.4e+05|a0:0.38-0.48|swp:0.26-0.52|n:nan<3000|t!nan(+nan,+nan)|q:inf|0.17ms/ev
139|0:00:23|nc:1.4e+05|a0:0.38-0.48|swp:0.26-0.52|n:nan<3000|t!nan(+nan,+nan)|q:inf|0.17ms/ev
140|0:00:23|nc:1.4e+05|a0:0.38-0.47|swp:0.26-0.52|n:nan<3000|t!nan(+nan,+nan)|q:inf|0.17ms/ev
141|0:00:23|nc:1.4e+05|a0:0.38-0.47|swp:0.26-0.52|n:nan<3000|t!nan(+nan,+nan)|q:inf|0.17ms/ev
142|0:00:23|nc:1.4e+05|a0:0.38-0.47|swp:0.26-0.52|n:nan<3000|t!nan(+nan,+nan)|q:inf|0.17ms/ev
143|0:00:24|nc:1.4e+05|a0:0.38-0.47|swp:0.26-0.52|n:nan<3000|t!nan(+nan,+nan)|q:inf|0.16ms/ev
144|0:00:24|nc:1.4e+05|a0:0.37-0.47|swp:0.26-0.52|n:nan<3000|t!nan(+nan,+nan)|q:inf|0.17ms/ev
145|0:00:24|nc:1.4e+05|a0:0.37-0.47|swp:0.26-0.52|n:nan<3000|t!nan(+nan,+nan)|q:inf|0.17ms/ev
146|0:00:24|nc:1.5e+05|a0:0.37-0.47|swp:0.26-0.52|n:nan<3000|t!nan(+nan,+nan)|q:inf|0.17ms/ev
147|0:00:24|nc:1.5e+05|a0:0.37-0.47|swp:0.26-0.52|n:nan<3000|t!nan(+nan,+nan)|q:inf|0.17ms/ev
148|0:00:24|nc:1.5e+05|a0:0.37-0.47|swp:0.26-0.52|n:nan<3000|t!nan(+nan,+nan)|q:inf|0.17ms/ev
149|0:00:25|nc:1.5e+05|a0:0.37-0.47|swp:0.26-0.52|n:nan<3000|t!nan(+nan,+nan)|q:inf|0.17ms/ev
150|0:00:25|nc:1.5e+05|a0:0.37-0.47|swp:0.26-0.52|n:nan<3000|t!nan(+nan,+nan)|q:inf|0.17ms/ev
151|0:00:25|nc:1.5e+05|a0:0.37-0.47|swp:0.26-0.52|n:nan<3000|t!nan(+nan,+nan)|q:inf|0.17ms/ev
152|0:00:25|nc:1.5e+05|a0:0.37-0.47|swp:0.26-0.52|n:nan<3000|t!nan(+nan,+nan)|q:inf|0.17ms/ev
153|0:00:25|nc:1.5e+05|a0:0.37-0.47|swp:0.26-0.52|n:nan<3000|t!nan(+nan,+nan)|q:inf|0.17ms/ev
154|0:00:25|nc:1.5e+05|a0:0.37-0.46|swp:0.26-0.52|n:nan<3000|t!nan(+nan,+nan)|q:inf|0.17ms/ev
155|0:00:26|nc:1.6e+05|a0:0.37-0.46|swp:0.26-0.52|n:nan<3000|t!nan(+nan,+nan)|q:inf|0.17ms/ev
156|0:00:26|nc:1.6e+05|a0:0.37-0.46|swp:0.26-0.52|n:nan<3000|t!nan(+nan,+nan)|q:inf|0.17ms/ev
157|0:00:26|nc:1.6e+05|a0:0.37-0.46|swp:0.26-0.52|n:nan<3000|t!nan(+nan,+nan)|q:inf|0.17ms/ev
158|0:00:26|nc:1.6e+05|a0:0.37-0.46|swp:0.26-0.52|n:nan<3000|t!nan(+nan,+nan)|q:inf|0.17ms/ev
159|0:00:26|nc:1.6e+05|a0:0.37-0.46|swp:0.27-0.52|n:nan<3000|t!nan(+nan,+nan)|q:inf|0.17ms/ev
160|0:00:26|nc:1.6e+05|a0:0.37-0.47|swp:0.27-0.52|n:nan<3000|t!nan(+nan,+nan)|q:inf|0.17ms/ev
161|0:00:27|nc:1.6e+05|a0:0.37-0.47|swp:0.27-0.52|n:nan<3000|t!nan(+nan,+nan)|q:inf|0.17ms/ev
162|0:00:27|nc:1.6e+05|a0:0.37-0.47|swp:0.27-0.52|n:nan<3000|t!nan(+nan,+nan)|q:inf|0.17ms/ev
163|0:00:27|nc:1.6e+05|a0:0.37-0.46|swp:0.27-0.52|n:nan<3000|t!nan(+nan,+nan)|q:inf|0.17ms/ev
164|0:00:27|nc:1.6e+05|a0:0.37-0.46|swp:0.27-0.52|n:nan<3000|t!nan(+nan,+nan)|q:inf|0.17ms/ev
165|0:00:27|nc:1.6e+05|a0:0.38-0.46|swp:0.27-0.52|n:nan<3000|t!nan(+nan,+nan)|q:inf|0.17ms/ev
166|0:00:27|nc:1.7e+05|a0:0.38-0.46|swp:0.27-0.52|n:nan<3000|t!nan(+nan,+nan)|q:inf|0.17ms/ev
167|0:00:28|nc:1.7e+05|a0:0.38-0.46|swp:0.27-0.52|n:nan<3000|t!nan(+nan,+nan)|q:inf|0.17ms/ev
168|0:00:28|nc:1.7e+05|a0:0.38-0.46|swp:0.27-0.52|n:nan<3000|t!nan(+nan,+nan)|q:inf|0.17ms/ev
169|0:00:28|nc:1.7e+05|a0:0.37-0.46|swp:0.27-0.52|n:nan<3000|t!nan(+nan,+nan)|q:inf|0.17ms/ev
170|0:00:28|nc:1.7e+05|a0:0.37-0.46|swp:0.27-0.52|n:nan<3000|t!nan(+nan,+nan)|q:inf|0.17ms/ev
171|0:00:28|nc:1.7e+05|a0:0.37-0.46|swp:0.27-0.52|n:nan<3000|t!nan(+nan,+nan)|q:inf|0.17ms/ev
172|0:00:28|nc:1.7e+05|a0:0.37-0.46|swp:0.27-0.52|n:nan<3000|t!nan(+nan,+nan)|q:inf|0.17ms/ev
173|0:00:29|nc:1.7e+05|a0:0.37-0.46|swp:0.27-0.52|n:nan<3000|t!nan(+nan,+nan)|q:inf|0.17ms/ev
174|0:00:29|nc:1.7e+05|a0:0.37-0.46|swp:0.27-0.53|n:nan<3000|t!nan(+nan,+nan)|q:inf|0.17ms/ev
175|0:00:29|nc:1.8e+05|a0:0.37-0.46|swp:0.27-0.53|n:nan<3000|t!nan(+nan,+nan)|q:inf|0.17ms/ev
176|0:00:29|nc:1.8e+05|a0:0.38-0.46|swp:0.27-0.53|n:nan<3000|t!nan(+nan,+nan)|q:inf|0.17ms/ev
177|0:00:29|nc:1.8e+05|a0:0.38-0.46|swp:0.27-0.53|n:nan<3000|t!nan(+nan,+nan)|q:inf|0.17ms/ev
178|0:00:29|nc:1.8e+05|a0:0.38-0.46|swp:0.27-0.53|n:nan<3000|t!nan(+nan,+nan)|q:inf|0.17ms/ev
179|0:00:30|nc:1.8e+05|a0:0.38-0.46|swp:0.27-0.53|n:nan<3000|t!nan(+nan,+nan)|q:inf|0.17ms/ev
180|0:00:30|nc:1.8e+05|a0:0.38-0.46|swp:0.27-0.53|n:nan<3000|t!nan(+nan,+nan)|q:inf|0.17ms/ev
181|0:00:30|nc:1.8e+05|a0:0.38-0.45|swp:0.27-0.53|n:nan<3000|t!nan(+nan,+nan)|q:inf|0.17ms/ev
182|0:00:30|nc:1.8e+05|a0:0.38-0.45|swp:0.27-0.53|n:nan<3000|t!nan(+nan,+nan)|q:inf|0.17ms/ev
183|0:00:30|nc:1.8e+05|a0:0.37-0.45|swp:0.28-0.53|n:nan<3000|t!nan(+nan,+nan)|q:inf|0.17ms/ev
184|0:00:30|nc:1.8e+05|a0:0.38-0.45|swp:0.28-0.53|n:nan<3000|t!nan(+nan,+nan)|q:inf|0.17ms/ev
185|0:00:31|nc:1.8e+05|a0:0.38-0.45|swp:0.28-0.53|n:nan<3000|t!nan(+nan,+nan)|q:inf|0.17ms/ev
186|0:00:31|nc:1.9e+05|a0:0.38-0.45|swp:0.28-0.53|n:nan<3000|t!nan(+nan,+nan)|q:inf|0.17ms/ev
187|0:00:31|nc:1.9e+05|a0:0.38-0.45|swp:0.28-0.53|n:nan<3000|t!nan(+nan,+nan)|q:inf|0.17ms/ev
188|0:00:31|nc:1.9e+05|a0:0.38-0.45|swp:0.28-0.53|n:nan<3000|t!nan(+nan,+nan)|q:inf|0.17ms/ev
189|0:00:31|nc:1.9e+05|a0:0.37-0.45|swp:0.28-0.53|n:nan<3000|t!nan(+nan,+nan)|q:inf|0.17ms/ev
190|0:00:31|nc:1.9e+05|a0:0.37-0.45|swp:0.28-0.53|n:nan<3000|t!nan(+nan,+nan)|q:inf|0.17ms/ev
191|0:00:32|nc:1.9e+05|a0:0.37-0.45|swp:0.28-0.53|n:nan<3000|t!nan(+nan,+nan)|q:inf|0.17ms/ev
192|0:00:32|nc:1.9e+05|a0:0.37-0.45|swp:0.28-0.53|n:nan<3000|t!nan(+nan,+nan)|q:inf|0.17ms/ev
193|0:00:32|nc:1.9e+05|a0:0.37-0.45|swp:0.28-0.53|n:nan<3000|t!nan(+nan,+nan)|q:inf|0.17ms/ev
194|0:00:32|nc:1.9e+05|a0:0.37-0.45|swp:0.28-0.53|n:nan<3000|t!nan(+nan,+nan)|q:inf|0.17ms/ev
195|0:00:32|nc:2.0e+05|a0:0.37-0.45|swp:0.28-0.53|n:nan<3000|t!nan(+nan,+nan)|q:inf|0.17ms/ev
196|0:00:33|nc:2.0e+05|a0:0.37-0.45|swp:0.28-0.53|n:nan<3000|t!nan(+nan,+nan)|q:inf|0.17ms/ev
197|0:00:33|nc:2.0e+05|a0:0.37-0.45|swp:0.28-0.53|n:nan<3000|t!nan(+nan,+nan)|q:inf|0.17ms/ev
198|0:00:33|nc:2.0e+05|a0:0.37-0.45|swp:0.28-0.53|n:nan<3000|t!nan(+nan,+nan)|q:inf|0.17ms/ev
199|0:00:33|nc:2.0e+05|a0:0.37-0.45|swp:0.28-0.53|n:nan<3000|t!nan(+nan,+nan)|q:inf|0.17ms/ev
200|0:00:33|nc:2.0e+05|a0:0.37-0.45|swp:0.28-0.53|n:nan<3000|t!nan(+nan,+nan)|q:inf|0.17ms/ev
201|0:00:33|nc:2.0e+05|a0:0.37-0.45|swp:0.28-0.53|n:nan<3000|t!nan(+nan,+nan)|q:inf|0.17ms/ev
202|0:00:34|nc:2.0e+05|a0:0.37-0.45|swp:0.28-0.53|n:nan<3000|t!nan(+nan,+nan)|q:inf|0.17ms/ev
203|0:00:34|nc:2.0e+05|a0:0.37-0.45|swp:0.28-0.53|n:nan<3000|t!nan(+nan,+nan)|q:inf|0.17ms/ev
204|0:00:34|nc:2.0e+05|a0:0.37-0.45|swp:0.28-0.53|n:nan<3000|t!nan(+nan,+nan)|q:inf|0.17ms/ev
205|0:00:34|nc:2.0e+05|a0:0.37-0.45|swp:0.28-0.53|n:nan<3000|t!nan(+nan,+nan)|q:inf|0.17ms/ev
206|0:00:34|nc:2.1e+05|a0:0.37-0.45|swp:0.28-0.53|n:nan<3000|t!nan(+nan,+nan)|q:inf|0.17ms/ev
207|0:00:34|nc:2.1e+05|a0:0.37-0.45|swp:0.28-0.53|n:nan<3000|t!nan(+nan,+nan)|q:inf|0.17ms/ev
208|0:00:35|nc:2.1e+05|a0:0.38-0.45|swp:0.28-0.53|n:nan<3000|t!nan(+nan,+nan)|q:inf|0.17ms/ev
209|0:00:35|nc:2.1e+05|a0:0.37-0.45|swp:0.28-0.53|n:nan<3000|t!nan(+nan,+nan)|q:inf|0.17ms/ev
210|0:00:35|nc:2.1e+05|a0:0.38-0.45|swp:0.28-0.53|n:nan<3000|t!nan(+nan,+nan)|q:inf|0.17ms/ev
211|0:00:35|nc:2.1e+05|a0:0.37-0.45|swp:0.28-0.53|n:nan<3000|t!nan(+nan,+nan)|q:inf|0.17ms/ev
212|0:00:35|nc:2.1e+05|a0:0.37-0.45|swp:0.28-0.53|n:nan<3000|t!nan(+nan,+nan)|q:inf|0.17ms/ev
213|0:00:35|nc:2.1e+05|a0:0.37-0.45|swp:0.28-0.53|n:nan<3000|t!nan(+nan,+nan)|q:inf|0.17ms/ev
214|0:00:36|nc:2.1e+05|a0:0.37-0.45|swp:0.28-0.53|n:nan<3000|t!nan(+nan,+nan)|q:inf|0.17ms/ev
215|0:00:36|nc:2.2e+05|a0:0.37-0.45|swp:0.28-0.53|n:nan<3000|t!nan(+nan,+nan)|q:inf|0.17ms/ev
216|0:00:36|nc:2.2e+05|a0:0.37-0.45|swp:0.28-0.53|n:nan<3000|t!nan(+nan,+nan)|q:inf|0.17ms/ev
217|0:00:36|nc:2.2e+05|a0:0.37-0.45|swp:0.28-0.54|n:nan<3000|t!nan(+nan,+nan)|q:inf|0.17ms/ev
218|0:00:36|nc:2.2e+05|a0:0.37-0.44|swp:0.28-0.54|n:nan<3000|t!nan(+nan,+nan)|q:inf|0.17ms/ev
219|0:00:36|nc:2.2e+05|a0:0.37-0.45|swp:0.28-0.54|n:nan<3000|t!nan(+nan,+nan)|q:inf|0.16ms/ev
220|0:00:37|nc:2.2e+05|a0:0.37-0.44|swp:0.28-0.54|n:nan<3000|t!nan(+nan,+nan)|q:inf|0.17ms/ev
221|0:00:37|nc:2.2e+05|a0:0.37-0.44|swp:0.28-0.54|n:nan<3000|t!nan(+nan,+nan)|q:inf|0.17ms/ev
222|0:00:37|nc:2.2e+05|a0:0.37-0.45|swp:0.28-0.54|n:nan<3000|t!nan(+nan,+nan)|q:inf|0.17ms/ev
223|0:00:37|nc:2.2e+05|a0:0.37-0.45|swp:0.28-0.54|n:nan<3000|t!nan(+nan,+nan)|q:inf|0.17ms/ev
224|0:00:37|nc:2.2e+05|a0:0.37-0.45|swp:0.28-0.54|n:nan<3000|t!nan(+nan,+nan)|q:inf|0.17ms/ev
225|0:00:37|nc:2.2e+05|a0:0.37-0.45|swp:0.28-0.54|n:nan<3000|t!nan(+nan,+nan)|q:inf|0.17ms/ev
226|0:00:38|nc:2.3e+05|a0:0.37-0.45|swp:0.28-0.54|n:nan<3000|t!nan(+nan,+nan)|q:inf|0.17ms/ev
227|0:00:38|nc:2.3e+05|a0:0.37-0.45|swp:0.28-0.54|n:nan<3000|t!nan(+nan,+nan)|q:inf|0.17ms/ev
228|0:00:38|nc:2.3e+05|a0:0.37-0.45|swp:0.28-0.54|n:nan<3000|t!nan(+nan,+nan)|q:inf|0.17ms/ev
229|0:00:38|nc:2.3e+05|a0:0.37-0.45|swp:0.28-0.54|n:nan<3000|t!nan(+nan,+nan)|q:inf|0.17ms/ev
230|0:00:38|nc:2.3e+05|a0:0.37-0.44|swp:0.28-0.54|n:nan<3000|t!nan(+nan,+nan)|q:inf|0.17ms/ev
231|0:00:38|nc:2.3e+05|a0:0.37-0.45|swp:0.28-0.54|n:nan<3000|t!nan(+nan,+nan)|q:inf|0.16ms/ev
232|0:00:39|nc:2.3e+05|a0:0.37-0.44|swp:0.28-0.54|n:nan<3000|t!nan(+nan,+nan)|q:inf|0.17ms/ev
233|0:00:39|nc:2.3e+05|a0:0.37-0.44|swp:0.28-0.54|n:nan<3000|t!nan(+nan,+nan)|q:inf|0.17ms/ev
234|0:00:39|nc:2.3e+05|a0:0.37-0.45|swp:0.28-0.54|n:nan<3000|t!nan(+nan,+nan)|q:inf|0.17ms/ev
235|0:00:39|nc:2.4e+05|a0:0.37-0.45|swp:0.28-0.54|n:nan<3000|t!nan(+nan,+nan)|q:inf|0.17ms/ev
236|0:00:39|nc:2.4e+05|a0:0.37-0.45|swp:0.28-0.54|n:nan<3000|t!nan(+nan,+nan)|q:inf|0.17ms/ev
237|0:00:39|nc:2.4e+05|a0:0.37-0.44|swp:0.28-0.54|n:nan<3000|t!nan(+nan,+nan)|q:inf|0.17ms/ev
238|0:00:40|nc:2.4e+05|a0:0.37-0.44|swp:0.28-0.54|n:nan<3000|t!nan(+nan,+nan)|q:inf|0.17ms/ev
239|0:00:40|nc:2.4e+05|a0:0.37-0.44|swp:0.28-0.54|n:nan<3000|t!nan(+nan,+nan)|q:inf|0.17ms/ev
240|0:00:40|nc:2.4e+05|a0:0.37-0.44|swp:0.28-0.54|n:nan<3000|t!nan(+nan,+nan)|q:inf|0.17ms/ev
241|0:00:40|nc:2.4e+05|a0:0.37-0.44|swp:0.28-0.54|n:nan<3000|t!nan(+nan,+nan)|q:inf|0.17ms/ev
242|0:00:40|nc:2.4e+05|a0:0.37-0.44|swp:0.28-0.54|n:nan<3000|t!nan(+nan,+nan)|q:inf|0.17ms/ev
243|0:00:40|nc:2.4e+05|a0:0.37-0.44|swp:0.28-0.54|n:nan<3000|t!nan(+nan,+nan)|q:inf|0.17ms/ev
244|0:00:41|nc:2.4e+05|a0:0.37-0.44|swp:0.29-0.54|n:nan<3000|t!nan(+nan,+nan)|q:inf|0.17ms/ev
245|0:00:41|nc:2.4e+05|a0:0.37-0.44|swp:0.29-0.54|n:nan<3000|t!nan(+nan,+nan)|q:inf|0.16ms/ev
246|0:00:41|nc:2.5e+05|a0:0.38-0.44|swp:0.29-0.54|n:nan<3000|t!nan(+nan,+nan)|q:inf|0.16ms/ev
247|0:00:41|nc:2.5e+05|a0:0.37-0.44|swp:0.29-0.54|n:nan<3000|t!nan(+nan,+nan)|q:inf|0.16ms/ev
248|0:00:41|nc:2.5e+05|a0:0.38-0.44|swp:0.29-0.54|n:nan<3000|t!nan(+nan,+nan)|q:inf|0.17ms/ev
249|0:00:41|nc:2.5e+05|a0:0.38-0.44|swp:0.29-0.54|n:nan<3000|t!nan(+nan,+nan)|q:inf|0.17ms/ev
250|0:00:42|nc:2.5e+05|a0:0.38-0.44|swp:0.29-0.54|n:nan<3000|t!nan(+nan,+nan)|q:inf|0.17ms/ev
251|0:00:42|nc:2.5e+05|a0:0.37-0.44|swp:0.29-0.54|n:nan<3000|t!nan(+nan,+nan)|q:inf|0.17ms/ev
252|0:00:42|nc:2.5e+05|a0:0.38-0.44|swp:0.29-0.54|n:nan<3000|t!nan(+nan,+nan)|q:inf|0.17ms/ev
253|0:00:42|nc:2.5e+05|a0:0.38-0.45|swp:0.29-0.53|n:nan<3000|t!nan(+nan,+nan)|q:inf|0.17ms/ev
254|0:00:42|nc:2.5e+05|a0:0.38-0.45|swp:0.29-0.54|n:nan<3000|t!nan(+nan,+nan)|q:inf|0.17ms/ev
255|0:00:42|nc:2.6e+05|a0:0.38-0.45|swp:0.29-0.54|n:nan<3000|t!nan(+nan,+nan)|q:inf|0.17ms/ev
256|0:00:43|nc:2.6e+05|a0:0.38-0.44|swp:0.29-0.54|n:nan<3000|t!nan(+nan,+nan)|q:inf|0.17ms/ev
257|0:00:43|nc:2.6e+05|a0:0.38-0.44|swp:0.29-0.54|n:nan<3000|t!nan(+nan,+nan)|q:inf|0.17ms/ev
258|0:00:43|nc:2.6e+05|a0:0.38-0.44|swp:0.29-0.54|n:nan<3000|t!nan(+nan,+nan)|q:inf|0.17ms/ev
259|0:00:43|nc:2.6e+05|a0:0.38-0.44|swp:0.29-0.54|n:nan<3000|t!nan(+nan,+nan)|q:inf|0.17ms/ev
260|0:00:43|nc:2.6e+05|a0:0.38-0.44|swp:0.29-0.54|n:nan<3000|t!nan(+nan,+nan)|q:inf|0.17ms/ev
261|0:00:43|nc:2.6e+05|a0:0.38-0.44|swp:0.29-0.54|n:nan<3000|t!nan(+nan,+nan)|q:inf|0.17ms/ev
262|0:00:44|nc:2.6e+05|a0:0.38-0.44|swp:0.29-0.54|n:nan<3000|t!nan(+nan,+nan)|q:inf|0.17ms/ev
263|0:00:44|nc:2.6e+05|a0:0.38-0.44|swp:0.29-0.54|n:nan<3000|t!nan(+nan,+nan)|q:inf|0.17ms/ev
264|0:00:44|nc:2.6e+05|a0:0.38-0.44|swp:0.29-0.54|n:nan<3000|t!nan(+nan,+nan)|q:inf|0.17ms/ev
265|0:00:44|nc:2.6e+05|a0:0.38-0.44|swp:0.29-0.54|n:nan<3000|t!nan(+nan,+nan)|q:inf|0.17ms/ev
266|0:00:44|nc:2.7e+05|a0:0.38-0.44|swp:0.29-0.54|n:nan<3000|t!nan(+nan,+nan)|q:inf|0.17ms/ev
267|0:00:44|nc:2.7e+05|a0:0.38-0.44|swp:0.29-0.54|n:nan<3000|t!nan(+nan,+nan)|q:inf|0.17ms/ev
268|0:00:45|nc:2.7e+05|a0:0.38-0.44|swp:0.29-0.54|n:nan<3000|t!nan(+nan,+nan)|q:inf|0.17ms/ev
269|0:00:45|nc:2.7e+05|a0:0.38-0.44|swp:0.29-0.53|n:nan<3000|t!nan(+nan,+nan)|q:inf|0.17ms/ev
270|0:00:45|nc:2.7e+05|a0:0.38-0.44|swp:0.29-0.53|n:nan<3000|t!nan(+nan,+nan)|q:inf|0.17ms/ev
271|0:00:45|nc:2.7e+05|a0:0.38-0.44|swp:0.29-0.53|n:nan<3000|t!nan(+nan,+nan)|q:inf|0.17ms/ev
272|0:00:45|nc:2.7e+05|a0:0.38-0.44|swp:0.29-0.54|n:nan<3000|t!nan(+nan,+nan)|q:inf|0.17ms/ev
273|0:00:45|nc:2.7e+05|a0:0.38-0.44|swp:0.29-0.54|n:nan<3000|t!nan(+nan,+nan)|q:inf|0.17ms/ev
274|0:00:46|nc:2.7e+05|a0:0.38-0.44|swp:0.29-0.54|n:nan<3000|t!nan(+nan,+nan)|q:inf|0.17ms/ev
275|0:00:46|nc:2.8e+05|a0:0.38-0.44|swp:0.29-0.54|n:nan<3000|t!nan(+nan,+nan)|q:inf|0.17ms/ev
276|0:00:46|nc:2.8e+05|a0:0.38-0.44|swp:0.29-0.54|n:nan<3000|t!nan(+nan,+nan)|q:inf|0.17ms/ev
277|0:00:46|nc:2.8e+05|a0:0.38-0.44|swp:0.29-0.54|n:nan<3000|t!nan(+nan,+nan)|q:inf|0.17ms/ev
278|0:00:46|nc:2.8e+05|a0:0.38-0.44|swp:0.29-0.54|n:nan<3000|t!nan(+nan,+nan)|q:inf|0.17ms/ev
279|0:00:46|nc:2.8e+05|a0:0.38-0.44|swp:0.29-0.54|n:nan<3000|t!nan(+nan,+nan)|q:inf|0.17ms/ev
280|0:00:47|nc:2.8e+05|a0:0.38-0.44|swp:0.29-0.54|n:nan<3000|t!nan(+nan,+nan)|q:inf|0.17ms/ev
281|0:00:47|nc:2.8e+05|a0:0.38-0.44|swp:0.29-0.54|n:nan<3000|t!nan(+nan,+nan)|q:inf|0.17ms/ev
282|0:00:47|nc:2.8e+05|a0:0.38-0.44|swp:0.29-0.54|n:nan<3000|t!nan(+nan,+nan)|q:inf|0.17ms/ev
283|0:00:47|nc:2.8e+05|a0:0.38-0.44|swp:0.29-0.54|n:nan<3000|t!nan(+nan,+nan)|q:inf|0.17ms/ev
284|0:00:47|nc:2.8e+05|a0:0.38-0.44|swp:0.29-0.54|n:nan<3000|t!nan(+nan,+nan)|q:inf|0.17ms/ev
285|0:00:47|nc:2.8e+05|a0:0.38-0.44|swp:0.29-0.54|n:nan<3000|t!nan(+nan,+nan)|q:inf|0.17ms/ev
286|0:00:48|nc:2.9e+05|a0:0.38-0.44|swp:0.29-0.54|n:nan<3000|t!nan(+nan,+nan)|q:inf|0.17ms/ev
287|0:00:48|nc:2.9e+05|a0:0.38-0.44|swp:0.29-0.54|n:nan<3000|t!nan(+nan,+nan)|q:inf|0.17ms/ev
288|0:00:48|nc:2.9e+05|a0:0.38-0.44|swp:0.29-0.54|n:nan<3000|t!nan(+nan,+nan)|q:inf|0.16ms/ev
289|0:00:48|nc:2.9e+05|a0:0.38-0.44|swp:0.29-0.54|n:nan<3000|t!nan(+nan,+nan)|q:inf|0.17ms/ev
290|0:00:48|nc:2.9e+05|a0:0.38-0.44|swp:0.29-0.54|n:nan<3000|t!nan(+nan,+nan)|q:inf|0.17ms/ev
291|0:00:48|nc:2.9e+05|a0:0.38-0.44|swp:0.29-0.54|n:nan<3000|t!nan(+nan,+nan)|q:inf|0.17ms/ev
292|0:00:49|nc:2.9e+05|a0:0.38-0.44|swp:0.29-0.54|n:nan<3000|t!nan(+nan,+nan)|q:inf|0.17ms/ev
293|0:00:49|nc:2.9e+05|a0:0.38-0.44|swp:0.29-0.54|n:nan<3000|t!nan(+nan,+nan)|q:inf|0.17ms/ev
294|0:00:49|nc:2.9e+05|a0:0.38-0.44|swp:0.29-0.54|n:nan<3000|t!nan(+nan,+nan)|q:inf|0.17ms/ev
295|0:00:49|nc:3.0e+05|a0:0.38-0.44|swp:0.29-0.54|n:nan<3000|t!nan(+nan,+nan)|q:inf|0.17ms/ev
296|0:00:49|nc:3.0e+05|a0:0.38-0.44|swp:0.29-0.54|n:nan<3000|t!nan(+nan,+nan)|q:inf|0.17ms/ev
297|0:00:49|nc:3.0e+05|a0:0.38-0.44|swp:0.29-0.54|n:nan<3000|t!nan(+nan,+nan)|q:inf|0.17ms/ev
298|0:00:50|nc:3.0e+05|a0:0.38-0.44|swp:0.29-0.54|n:nan<3000|t!nan(+nan,+nan)|q:inf|0.17ms/ev
299|0:00:50|nc:3.0e+05|a0:0.38-0.44|swp:0.29-0.54|n:nan<3000|t!nan(+nan,+nan)|q:inf|0.17ms/ev
300|0:00:50|nc:3.0e+05|a0:0.38-0.45|swp:0.29-0.54|n:nan<3000|t!nan(+nan,+nan)|q:inf|0.17ms/ev
301|0:00:50|nc:3.0e+05|a0:0.37-0.45|swp:0.29-0.54|n:nan<3000|t!nan(+nan,+nan)|q:inf|0.17ms/ev
302|0:00:50|nc:3.0e+05|a0:0.37-0.44|swp:0.29-0.54|n:nan<3000|t!nan(+nan,+nan)|q:inf|0.17ms/ev
303|0:00:50|nc:3.0e+05|a0:0.38-0.44|swp:0.29-0.54|n:nan<3000|t!nan(+nan,+nan)|q:inf|0.17ms/ev
304|0:00:51|nc:3.0e+05|a0:0.38-0.44|swp:0.29-0.54|n:nan<3000|t!nan(+nan,+nan)|q:inf|0.17ms/ev
305|0:00:51|nc:3.0e+05|a0:0.38-0.44|swp:0.29-0.54|n:nan<3000|t!nan(+nan,+nan)|q:inf|0.17ms/ev
306|0:00:51|nc:3.1e+05|a0:0.38-0.44|swp:0.29-0.54|n:nan<3000|t!nan(+nan,+nan)|q:inf|0.16ms/ev
307|0:00:51|nc:3.1e+05|a0:0.38-0.44|swp:0.29-0.54|n:nan<3000|t!nan(+nan,+nan)|q:inf|0.16ms/ev
308|0:00:51|nc:3.1e+05|a0:0.38-0.44|swp:0.29-0.54|n:nan<3000|t!nan(+nan,+nan)|q:inf|0.17ms/ev
309|0:00:51|nc:3.1e+05|a0:0.38-0.44|swp:0.29-0.54|n:nan<3000|t!nan(+nan,+nan)|q:inf|0.17ms/ev
310|0:00:52|nc:3.1e+05|a0:0.38-0.44|swp:0.29-0.54|n:nan<3000|t!nan(+nan,+nan)|q:inf|0.17ms/ev
311|0:00:52|nc:3.1e+05|a0:0.38-0.44|swp:0.29-0.54|n:nan<3000|t!nan(+nan,+nan)|q:inf|0.17ms/ev
312|0:00:52|nc:3.1e+05|a0:0.38-0.44|swp:0.29-0.54|n:nan<3000|t!nan(+nan,+nan)|q:inf|0.17ms/ev
313|0:00:52|nc:3.1e+05|a0:0.38-0.44|swp:0.29-0.54|n:nan<3000|t!nan(+nan,+nan)|q:inf|0.17ms/ev
314|0:00:52|nc:3.1e+05|a0:0.38-0.44|swp:0.29-0.54|n:nan<3000|t!nan(+nan,+nan)|q:inf|0.17ms/ev
315|0:00:52|nc:3.2e+05|a0:0.38-0.44|swp:0.29-0.54|n:nan<3000|t!nan(+nan,+nan)|q:inf|0.17ms/ev
316|0:00:53|nc:3.2e+05|a0:0.38-0.44|swp:0.29-0.54|n:nan<3000|t!nan(+nan,+nan)|q:inf|0.17ms/ev
317|0:00:53|nc:3.2e+05|a0:0.38-0.44|swp:0.29-0.54|n:nan<3000|t!nan(+nan,+nan)|q:inf|0.17ms/ev
318|0:00:53|nc:3.2e+05|a0:0.38-0.44|swp:0.29-0.54|n:nan<3000|t!nan(+nan,+nan)|q:inf|0.17ms/ev
319|0:00:53|nc:3.2e+05|a0:0.38-0.44|swp:0.29-0.54|n:nan<3000|t!nan(+nan,+nan)|q:inf|0.17ms/ev
320|0:00:53|nc:3.2e+05|a0:0.38-0.44|swp:0.29-0.54|n:nan<3000|t!nan(+nan,+nan)|q:inf|0.17ms/ev
321|0:00:53|nc:3.2e+05|a0:0.38-0.44|swp:0.29-0.54|n:nan<3000|t!nan(+nan,+nan)|q:inf|0.17ms/ev
322|0:00:54|nc:3.2e+05|a0:0.38-0.44|swp:0.29-0.54|n:nan<3000|t!nan(+nan,+nan)|q:inf|0.17ms/ev
323|0:00:54|nc:3.2e+05|a0:0.38-0.44|swp:0.29-0.54|n:nan<3000|t!nan(+nan,+nan)|q:inf|0.17ms/ev
324|0:00:54|nc:3.2e+05|a0:0.38-0.44|swp:0.29-0.54|n:nan<3000|t!nan(+nan,+nan)|q:inf|0.17ms/ev
325|0:00:54|nc:3.2e+05|a0:0.38-0.44|swp:0.29-0.54|n:nan<3000|t!nan(+nan,+nan)|q:inf|0.17ms/ev
326|0:00:54|nc:3.3e+05|a0:0.38-0.44|swp:0.29-0.54|n:nan<3000|t!nan(+nan,+nan)|q:inf|0.17ms/ev
327|0:00:54|nc:3.3e+05|a0:0.38-0.44|swp:0.29-0.54|n:nan<3000|t!nan(+nan,+nan)|q:inf|0.17ms/ev
328|0:00:55|nc:3.3e+05|a0:0.38-0.44|swp:0.29-0.54|n:nan<3000|t!nan(+nan,+nan)|q:inf|0.17ms/ev
329|0:00:55|nc:3.3e+05|a0:0.38-0.44|swp:0.29-0.54|n:nan<3000|t!nan(+nan,+nan)|q:inf|0.17ms/ev
330|0:00:55|nc:3.3e+05|a0:0.38-0.44|swp:0.29-0.54|n:nan<3000|t!nan(+nan,+nan)|q:inf|0.17ms/ev
331|0:00:55|nc:3.3e+05|a0:0.38-0.44|swp:0.29-0.54|n:nan<3000|t!nan(+nan,+nan)|q:inf|0.17ms/ev
332|0:00:55|nc:3.3e+05|a0:0.38-0.44|swp:0.29-0.54|n:nan<3000|t!nan(+nan,+nan)|q:inf|0.17ms/ev
333|0:00:55|nc:3.3e+05|a0:0.38-0.44|swp:0.29-0.54|n:nan<3000|t!nan(+nan,+nan)|q:inf|0.17ms/ev
334|0:00:56|nc:3.3e+05|a0:0.38-0.44|swp:0.29-0.54|n:nan<3000|t!nan(+nan,+nan)|q:inf|0.17ms/ev
335|0:00:56|nc:3.4e+05|a0:0.38-0.44|swp:0.29-0.54|n:nan<3000|t!nan(+nan,+nan)|q:inf|0.17ms/ev
336|0:00:56|nc:3.4e+05|a0:0.38-0.44|swp:0.29-0.54|n:nan<3000|t!nan(+nan,+nan)|q:inf|0.17ms/ev
337|0:00:56|nc:3.4e+05|a0:0.38-0.44|swp:0.29-0.54|n:nan<3000|t!nan(+nan,+nan)|q:inf|0.17ms/ev
338|0:00:56|nc:3.4e+05|a0:0.38-0.44|swp:0.29-0.54|n:nan<3000|t!nan(+nan,+nan)|q:inf|0.17ms/ev
339|0:00:56|nc:3.4e+05|a0:0.38-0.44|swp:0.29-0.54|n:nan<3000|t!nan(+nan,+nan)|q:inf|0.17ms/ev
340|0:00:57|nc:3.4e+05|a0:0.38-0.44|swp:0.29-0.54|n:nan<3000|t!nan(+nan,+nan)|q:inf|0.17ms/ev
341|0:00:57|nc:3.4e+05|a0:0.38-0.44|swp:0.29-0.54|n:nan<3000|t!nan(+nan,+nan)|q:inf|0.17ms/ev
342|0:00:57|nc:3.4e+05|a0:0.38-0.44|swp:0.29-0.54|n:nan<3000|t!nan(+nan,+nan)|q:inf|0.17ms/ev
343|0:00:57|nc:3.4e+05|a0:0.38-0.44|swp:0.29-0.54|n:nan<3000|t!nan(+nan,+nan)|q:inf|0.17ms/ev
344|0:00:57|nc:3.4e+05|a0:0.38-0.44|swp:0.29-0.54|n:nan<3000|t!nan(+nan,+nan)|q:inf|0.17ms/ev
345|0:00:57|nc:3.4e+05|a0:0.38-0.44|swp:0.29-0.54|n:nan<3000|t!nan(+nan,+nan)|q:inf|0.17ms/ev
346|0:00:58|nc:3.5e+05|a0:0.38-0.44|swp:0.29-0.54|n:nan<3000|t!nan(+nan,+nan)|q:inf|0.17ms/ev
347|0:00:58|nc:3.5e+05|a0:0.38-0.44|swp:0.29-0.54|n:nan<3000|t!nan(+nan,+nan)|q:inf|0.17ms/ev
348|0:00:58|nc:3.5e+05|a0:0.38-0.44|swp:0.29-0.54|n:nan<3000|t!nan(+nan,+nan)|q:inf|0.17ms/ev
349|0:00:58|nc:3.5e+05|a0:0.38-0.44|swp:0.29-0.54|n:nan<3000|t!nan(+nan,+nan)|q:inf|0.17ms/ev
350|0:00:58|nc:3.5e+05|a0:0.38-0.44|swp:0.29-0.54|n:nan<3000|t!nan(+nan,+nan)|q:inf|0.17ms/ev
351|0:00:58|nc:3.5e+05|a0:0.38-0.44|swp:0.29-0.54|n:nan<3000|t!nan(+nan,+nan)|q:inf|0.17ms/ev
352|0:00:59|nc:3.5e+05|a0:0.38-0.44|swp:0.29-0.54|n:nan<3000|t!nan(+nan,+nan)|q:inf|0.17ms/ev
353|0:00:59|nc:3.5e+05|a0:0.38-0.44|swp:0.29-0.54|n:nan<3000|t!nan(+nan,+nan)|q:inf|0.17ms/ev
354|0:00:59|nc:3.5e+05|a0:0.38-0.44|swp:0.29-0.54|n:nan<3000|t!nan(+nan,+nan)|q:inf|0.17ms/ev
355|0:00:59|nc:3.6e+05|a0:0.38-0.43|swp:0.29-0.54|n:nan<3000|t!nan(+nan,+nan)|q:inf|0.17ms/ev
356|0:00:59|nc:3.6e+05|a0:0.38-0.43|swp:0.29-0.54|n:nan<3000|t!nan(+nan,+nan)|q:inf|0.17ms/ev
357|0:00:59|nc:3.6e+05|a0:0.38-0.43|swp:0.29-0.54|n:nan<3000|t!nan(+nan,+nan)|q:inf|0.17ms/ev
358|0:01:00|nc:3.6e+05|a0:0.38-0.43|swp:0.29-0.54|n:nan<3000|t!nan(+nan,+nan)|q:inf|0.17ms/ev
359|0:01:00|nc:3.6e+05|a0:0.38-0.43|swp:0.29-0.54|n:nan<3000|t!nan(+nan,+nan)|q:inf|0.17ms/ev
360|0:01:00|nc:3.6e+05|a0:0.38-0.43|swp:0.29-0.54|n:nan<3000|t!nan(+nan,+nan)|q:inf|0.17ms/ev
361|0:01:00|nc:3.6e+05|a0:0.38-0.43|swp:0.29-0.54|n:nan<3000|t!nan(+nan,+nan)|q:inf|0.17ms/ev
362|0:01:00|nc:3.6e+05|a0:0.38-0.43|swp:0.29-0.54|n:nan<3000|t!nan(+nan,+nan)|q:inf|0.17ms/ev
363|0:01:00|nc:3.6e+05|a0:0.38-0.43|swp:0.29-0.54|n:nan<3000|t!nan(+nan,+nan)|q:inf|0.17ms/ev
364|0:01:01|nc:3.6e+05|a0:0.38-0.43|swp:0.29-0.54|n:nan<3000|t!nan(+nan,+nan)|q:inf|0.17ms/ev
365|0:01:01|nc:3.6e+05|a0:0.38-0.43|swp:0.29-0.54|n:nan<3000|t!nan(+nan,+nan)|q:inf|0.17ms/ev
366|0:01:01|nc:3.7e+05|a0:0.38-0.43|swp:0.29-0.54|n:nan<3000|t!nan(+nan,+nan)|q:inf|0.17ms/ev
367|0:01:01|nc:3.7e+05|a0:0.38-0.43|swp:0.29-0.54|n:nan<3000|t!nan(+nan,+nan)|q:inf|0.17ms/ev
368|0:01:01|nc:3.7e+05|a0:0.38-0.43|swp:0.29-0.54|n:nan<3000|t!nan(+nan,+nan)|q:inf|0.17ms/ev
369|0:01:01|nc:3.7e+05|a0:0.38-0.43|swp:0.29-0.54|n:nan<3000|t!nan(+nan,+nan)|q:inf|0.17ms/ev
370|0:01:02|nc:3.7e+05|a0:0.38-0.43|swp:0.29-0.54|n:nan<3000|t!nan(+nan,+nan)|q:inf|0.17ms/ev
371|0:01:02|nc:3.7e+05|a0:0.38-0.43|swp:0.29-0.54|n:nan<3000|t!nan(+nan,+nan)|q:inf|0.17ms/ev
372|0:01:02|nc:3.7e+05|a0:0.38-0.43|swp:0.29-0.54|n:nan<3000|t!nan(+nan,+nan)|q:inf|0.17ms/ev
373|0:01:02|nc:3.7e+05|a0:0.38-0.43|swp:0.29-0.54|n:nan<3000|t!nan(+nan,+nan)|q:inf|0.17ms/ev
374|0:01:02|nc:3.7e+05|a0:0.38-0.43|swp:0.29-0.54|n:nan<3000|t!nan(+nan,+nan)|q:inf|0.17ms/ev
375|0:01:03|nc:3.8e+05|a0:0.38-0.43|swp:0.29-0.54|n:nan<3000|t!nan(+nan,+nan)|q:inf|0.17ms/ev
376|0:01:03|nc:3.8e+05|a0:0.38-0.43|swp:0.29-0.54|n:nan<3000|t!nan(+nan,+nan)|q:inf|0.17ms/ev
377|0:01:03|nc:3.8e+05|a0:0.38-0.43|swp:0.29-0.54|n:nan<3000|t!nan(+nan,+nan)|q:inf|0.17ms/ev
378|0:01:03|nc:3.8e+05|a0:0.38-0.43|swp:0.29-0.54|n:nan<3000|t!nan(+nan,+nan)|q:inf|0.17ms/ev
379|0:01:03|nc:3.8e+05|a0:0.38-0.43|swp:0.29-0.54|n:nan<3000|t!nan(+nan,+nan)|q:inf|0.17ms/ev
380|0:01:03|nc:3.8e+05|a0:0.38-0.43|swp:0.29-0.54|n:nan<3000|t!nan(+nan,+nan)|q:inf|0.17ms/ev
381|0:01:04|nc:3.8e+05|a0:0.37-0.43|swp:0.29-0.54|n:nan<3000|t!nan(+nan,+nan)|q:inf|0.17ms/ev
382|0:01:04|nc:3.8e+05|a0:0.37-0.43|swp:0.29-0.54|n:nan<3000|t!nan(+nan,+nan)|q:inf|0.17ms/ev
383|0:01:04|nc:3.8e+05|a0:0.37-0.43|swp:0.29-0.54|n:nan<3000|t!nan(+nan,+nan)|q:inf|0.18ms/ev
384|0:01:04|nc:3.8e+05|a0:0.37-0.43|swp:0.29-0.54|n:nan<3000|t!nan(+nan,+nan)|q:inf|0.17ms/ev
385|0:01:04|nc:3.8e+05|a0:0.37-0.43|swp:0.29-0.54|n:nan<3000|t!nan(+nan,+nan)|q:inf|0.18ms/ev
386|0:01:04|nc:3.9e+05|a0:0.37-0.43|swp:0.29-0.54|n:nan<3000|t!nan(+nan,+nan)|q:inf|0.17ms/ev
387|0:01:05|nc:3.9e+05|a0:0.37-0.43|swp:0.29-0.54|n:nan<3000|t!nan(+nan,+nan)|q:inf|0.17ms/ev
388|0:01:05|nc:3.9e+05|a0:0.37-0.43|swp:0.29-0.54|n:nan<3000|t!nan(+nan,+nan)|q:inf|0.17ms/ev
389|0:01:05|nc:3.9e+05|a0:0.37-0.43|swp:0.29-0.54|n:nan<3000|t!nan(+nan,+nan)|q:inf|0.17ms/ev
390|0:01:05|nc:3.9e+05|a0:0.37-0.43|swp:0.29-0.54|n:nan<3000|t!nan(+nan,+nan)|q:inf|0.17ms/ev
391|0:01:05|nc:3.9e+05|a0:0.37-0.43|swp:0.29-0.54|n:nan<3000|t!nan(+nan,+nan)|q:inf|0.17ms/ev
392|0:01:05|nc:3.9e+05|a0:0.37-0.43|swp:0.29-0.54|n:nan<3000|t!nan(+nan,+nan)|q:inf|0.17ms/ev
393|0:01:06|nc:3.9e+05|a0:0.37-0.43|swp:0.29-0.54|n:nan<3000|t!nan(+nan,+nan)|q:inf|0.17ms/ev
394|0:01:06|nc:3.9e+05|a0:0.37-0.43|swp:0.29-0.54|n:nan<3000|t!nan(+nan,+nan)|q:inf|0.17ms/ev
395|0:01:06|nc:4.0e+05|a0:0.38-0.43|swp:0.29-0.54|n:nan<3000|t!nan(+nan,+nan)|q:inf|0.17ms/ev
396|0:01:06|nc:4.0e+05|a0:0.38-0.43|swp:0.29-0.54|n:nan<3000|t!nan(+nan,+nan)|q:inf|0.17ms/ev
397|0:01:06|nc:4.0e+05|a0:0.38-0.43|swp:0.29-0.54|n:nan<3000|t!nan(+nan,+nan)|q:inf|0.17ms/ev
398|0:01:06|nc:4.0e+05|a0:0.38-0.43|swp:0.29-0.54|n:nan<3000|t!nan(+nan,+nan)|q:inf|0.17ms/ev
399|0:01:07|nc:4.0e+05|a0:0.38-0.43|swp:0.29-0.54|n:nan<3000|t!nan(+nan,+nan)|q:inf|0.17ms/ev
400|0:01:07|nc:4.0e+05|a0:0.38-0.43|swp:0.29-0.54|n:nan<3000|t!nan(+nan,+nan)|q:inf|0.17ms/ev
401|0:01:07|nc:4.0e+05|a0:0.38-0.43|swp:0.29-0.54|n:nan<3000|t!nan(+nan,+nan)|q:inf|0.17ms/ev
402|0:01:07|nc:4.0e+05|a0:0.38-0.43|swp:0.29-0.54|n:nan<3000|t!nan(+nan,+nan)|q:inf|0.17ms/ev
403|0:01:07|nc:4.0e+05|a0:0.38-0.43|swp:0.29-0.54|n:nan<3000|t!nan(+nan,+nan)|q:inf|0.17ms/ev
404|0:01:07|nc:4.0e+05|a0:0.38-0.43|swp:0.29-0.54|n:nan<3000|t!nan(+nan,+nan)|q:inf|0.17ms/ev
405|0:01:08|nc:4.0e+05|a0:0.38-0.43|swp:0.29-0.54|n:nan<3000|t!nan(+nan,+nan)|q:inf|0.17ms/ev
406|0:01:08|nc:4.1e+05|a0:0.38-0.43|swp:0.29-0.54|n:nan<3000|t!nan(+nan,+nan)|q:inf|0.17ms/ev
407|0:01:08|nc:4.1e+05|a0:0.38-0.43|swp:0.29-0.54|n:nan<3000|t!nan(+nan,+nan)|q:inf|0.17ms/ev
408|0:01:08|nc:4.1e+05|a0:0.38-0.43|swp:0.29-0.54|n:nan<3000|t!nan(+nan,+nan)|q:inf|0.17ms/ev
409|0:01:08|nc:4.1e+05|a0:0.38-0.43|swp:0.29-0.54|n:nan<3000|t!nan(+nan,+nan)|q:inf|0.17ms/ev
410|0:01:08|nc:4.1e+05|a0:0.38-0.43|swp:0.29-0.54|n:nan<3000|t!nan(+nan,+nan)|q:inf|0.17ms/ev
411|0:01:09|nc:4.1e+05|a0:0.38-0.43|swp:0.29-0.54|n:nan<3000|t!nan(+nan,+nan)|q:inf|0.17ms/ev
412|0:01:09|nc:4.1e+05|a0:0.38-0.43|swp:0.29-0.54|n:nan<3000|t!nan(+nan,+nan)|q:inf|0.17ms/ev
413|0:01:09|nc:4.1e+05|a0:0.38-0.43|swp:0.29-0.54|n:nan<3000|t!nan(+nan,+nan)|q:inf|0.17ms/ev
414|0:01:09|nc:4.1e+05|a0:0.38-0.43|swp:0.29-0.54|n:nan<3000|t!nan(+nan,+nan)|q:inf|0.17ms/ev
415|0:01:09|nc:4.2e+05|a0:0.38-0.43|swp:0.29-0.54|n:nan<3000|t!nan(+nan,+nan)|q:inf|0.17ms/ev
416|0:01:09|nc:4.2e+05|a0:0.38-0.43|swp:0.29-0.54|n:nan<3000|t!nan(+nan,+nan)|q:inf|0.17ms/ev
417|0:01:10|nc:4.2e+05|a0:0.38-0.43|swp:0.29-0.54|n:nan<3000|t!nan(+nan,+nan)|q:inf|0.17ms/ev
418|0:01:10|nc:4.2e+05|a0:0.38-0.43|swp:0.29-0.54|n:nan<3000|t!nan(+nan,+nan)|q:inf|0.17ms/ev
419|0:01:10|nc:4.2e+05|a0:0.38-0.43|swp:0.29-0.54|n:nan<3000|t!nan(+nan,+nan)|q:inf|0.17ms/ev
420|0:01:10|nc:4.2e+05|a0:0.38-0.43|swp:0.29-0.54|n:nan<3000|t!nan(+nan,+nan)|q:inf|0.17ms/ev
421|0:01:10|nc:4.2e+05|a0:0.38-0.43|swp:0.29-0.54|n:nan<3000|t!nan(+nan,+nan)|q:inf|0.17ms/ev
422|0:01:10|nc:4.2e+05|a0:0.38-0.43|swp:0.29-0.54|n:nan<3000|t!nan(+nan,+nan)|q:inf|0.17ms/ev
423|0:01:11|nc:4.2e+05|a0:0.38-0.43|swp:0.29-0.54|n:nan<3000|t!nan(+nan,+nan)|q:inf|0.17ms/ev
424|0:01:11|nc:4.2e+05|a0:0.38-0.43|swp:0.29-0.54|n:nan<3000|t!nan(+nan,+nan)|q:inf|0.17ms/ev
425|0:01:11|nc:4.2e+05|a0:0.38-0.43|swp:0.29-0.54|n:nan<3000|t!nan(+nan,+nan)|q:inf|0.17ms/ev
426|0:01:11|nc:4.3e+05|a0:0.38-0.43|swp:0.29-0.54|n:nan<3000|t!nan(+nan,+nan)|q:inf|0.17ms/ev
427|0:01:11|nc:4.3e+05|a0:0.38-0.43|swp:0.29-0.54|n:nan<3000|t!nan(+nan,+nan)|q:inf|0.17ms/ev
428|0:01:11|nc:4.3e+05|a0:0.38-0.43|swp:0.29-0.54|n:nan<3000|t!nan(+nan,+nan)|q:inf|0.17ms/ev
429|0:01:12|nc:4.3e+05|a0:0.38-0.43|swp:0.29-0.54|n:nan<3000|t!nan(+nan,+nan)|q:inf|0.17ms/ev
430|0:01:12|nc:4.3e+05|a0:0.38-0.43|swp:0.29-0.54|n:nan<3000|t!nan(+nan,+nan)|q:inf|0.17ms/ev
431|0:01:12|nc:4.3e+05|a0:0.38-0.43|swp:0.29-0.54|n:nan<3000|t!nan(+nan,+nan)|q:inf|0.17ms/ev
432|0:01:12|nc:4.3e+05|a0:0.38-0.43|swp:0.29-0.54|n:nan<3000|t!nan(+nan,+nan)|q:inf|0.17ms/ev
433|0:01:12|nc:4.3e+05|a0:0.38-0.43|swp:0.29-0.54|n:nan<3000|t!nan(+nan,+nan)|q:inf|0.17ms/ev
434|0:01:12|nc:4.3e+05|a0:0.38-0.43|swp:0.29-0.54|n:nan<3000|t!nan(+nan,+nan)|q:inf|0.17ms/ev
435|0:01:13|nc:4.4e+05|a0:0.38-0.43|swp:0.29-0.54|n:nan<3000|t!nan(+nan,+nan)|q:inf|0.17ms/ev
436|0:01:13|nc:4.4e+05|a0:0.38-0.43|swp:0.29-0.54|n:nan<3000|t!nan(+nan,+nan)|q:inf|0.17ms/ev
437|0:01:13|nc:4.4e+05|a0:0.38-0.43|swp:0.29-0.54|n:nan<3000|t!nan(+nan,+nan)|q:inf|0.17ms/ev
438|0:01:13|nc:4.4e+05|a0:0.38-0.43|swp:0.29-0.54|n:nan<3000|t!nan(+nan,+nan)|q:inf|0.17ms/ev
439|0:01:13|nc:4.4e+05|a0:0.38-0.43|swp:0.29-0.54|n:nan<3000|t!nan(+nan,+nan)|q:inf|0.17ms/ev
440|0:01:13|nc:4.4e+05|a0:0.38-0.43|swp:0.29-0.54|n:nan<3000|t!nan(+nan,+nan)|q:inf|0.17ms/ev
441|0:01:14|nc:4.4e+05|a0:0.38-0.43|swp:0.29-0.54|n:nan<3000|t!nan(+nan,+nan)|q:inf|0.17ms/ev
442|0:01:14|nc:4.4e+05|a0:0.38-0.43|swp:0.29-0.54|n:nan<3000|t!nan(+nan,+nan)|q:inf|0.17ms/ev
443|0:01:14|nc:4.4e+05|a0:0.38-0.43|swp:0.29-0.54|n:nan<3000|t!nan(+nan,+nan)|q:inf|0.17ms/ev
444|0:01:14|nc:4.4e+05|a0:0.38-0.43|swp:0.29-0.54|n:nan<3000|t!nan(+nan,+nan)|q:inf|0.17ms/ev
445|0:01:14|nc:4.4e+05|a0:0.38-0.43|swp:0.29-0.54|n:nan<3000|t!nan(+nan,+nan)|q:inf|0.17ms/ev
446|0:01:14|nc:4.5e+05|a0:0.38-0.43|swp:0.29-0.54|n:nan<3000|t!nan(+nan,+nan)|q:inf|0.17ms/ev
447|0:01:15|nc:4.5e+05|a0:0.38-0.43|swp:0.29-0.54|n:nan<3000|t!nan(+nan,+nan)|q:inf|0.17ms/ev
448|0:01:15|nc:4.5e+05|a0:0.38-0.43|swp:0.29-0.54|n:nan<3000|t!nan(+nan,+nan)|q:inf|0.17ms/ev
449|0:01:15|nc:4.5e+05|a0:0.38-0.43|swp:0.29-0.54|n:nan<3000|t!nan(+nan,+nan)|q:inf|0.17ms/ev
450|0:01:15|nc:4.5e+05|a0:0.38-0.43|swp:0.29-0.54|n:nan<3000|t!nan(+nan,+nan)|q:inf|0.17ms/ev
451|0:01:15|nc:4.5e+05|a0:0.38-0.43|swp:0.29-0.54|n:nan<3000|t!nan(+nan,+nan)|q:inf|0.17ms/ev
452|0:01:15|nc:4.5e+05|a0:0.38-0.43|swp:0.29-0.54|n:nan<3000|t!nan(+nan,+nan)|q:inf|0.17ms/ev
453|0:01:16|nc:4.5e+05|a0:0.38-0.43|swp:0.29-0.54|n:nan<3000|t!nan(+nan,+nan)|q:inf|0.17ms/ev
454|0:01:16|nc:4.5e+05|a0:0.38-0.43|swp:0.29-0.54|n:nan<3000|t!nan(+nan,+nan)|q:inf|0.17ms/ev
455|0:01:16|nc:4.6e+05|a0:0.38-0.43|swp:0.29-0.54|n:nan<3000|t!nan(+nan,+nan)|q:inf|0.17ms/ev
456|0:01:16|nc:4.6e+05|a0:0.38-0.43|swp:0.29-0.54|n:nan<3000|t!nan(+nan,+nan)|q:inf|0.16ms/ev
457|0:01:16|nc:4.6e+05|a0:0.38-0.43|swp:0.29-0.54|n:nan<3000|t!nan(+nan,+nan)|q:inf|0.16ms/ev
458|0:01:16|nc:4.6e+05|a0:0.38-0.43|swp:0.29-0.54|n:nan<3000|t!nan(+nan,+nan)|q:inf|0.16ms/ev
459|0:01:17|nc:4.6e+05|a0:0.38-0.43|swp:0.29-0.54|n:nan<3000|t!nan(+nan,+nan)|q:inf|0.17ms/ev
460|0:01:17|nc:4.6e+05|a0:0.38-0.43|swp:0.29-0.54|n:nan<3000|t!nan(+nan,+nan)|q:inf|0.17ms/ev
461|0:01:17|nc:4.6e+05|a0:0.38-0.43|swp:0.29-0.54|n:nan<3000|t!nan(+nan,+nan)|q:inf|0.17ms/ev
462|0:01:17|nc:4.6e+05|a0:0.38-0.43|swp:0.29-0.54|n:nan<3000|t!nan(+nan,+nan)|q:inf|0.17ms/ev
463|0:01:17|nc:4.6e+05|a0:0.38-0.43|swp:0.29-0.54|n:nan<3000|t!nan(+nan,+nan)|q:inf|0.17ms/ev
464|0:01:17|nc:4.6e+05|a0:0.38-0.43|swp:0.29-0.54|n:nan<3000|t!nan(+nan,+nan)|q:inf|0.17ms/ev
465|0:01:18|nc:4.6e+05|a0:0.38-0.43|swp:0.29-0.54|n:nan<3000|t!nan(+nan,+nan)|q:inf|0.17ms/ev
466|0:01:18|nc:4.7e+05|a0:0.38-0.43|swp:0.29-0.54|n:nan<3000|t!nan(+nan,+nan)|q:inf|0.17ms/ev
467|0:01:18|nc:4.7e+05|a0:0.38-0.43|swp:0.29-0.54|n:nan<3000|t!nan(+nan,+nan)|q:inf|0.17ms/ev
468|0:01:18|nc:4.7e+05|a0:0.38-0.43|swp:0.29-0.54|n:nan<3000|t!nan(+nan,+nan)|q:inf|0.17ms/ev
469|0:01:18|nc:4.7e+05|a0:0.38-0.43|swp:0.29-0.54|n:nan<3000|t!nan(+nan,+nan)|q:inf|0.17ms/ev
470|0:01:18|nc:4.7e+05|a0:0.38-0.43|swp:0.29-0.54|n:nan<3000|t!nan(+nan,+nan)|q:inf|0.17ms/ev
471|0:01:19|nc:4.7e+05|a0:0.38-0.43|swp:0.29-0.54|n:nan<3000|t!nan(+nan,+nan)|q:inf|0.17ms/ev
472|0:01:19|nc:4.7e+05|a0:0.38-0.43|swp:0.29-0.54|n:nan<3000|t!nan(+nan,+nan)|q:inf|0.17ms/ev
473|0:01:19|nc:4.7e+05|a0:0.38-0.43|swp:0.29-0.54|n:nan<3000|t!nan(+nan,+nan)|q:inf|0.17ms/ev
474|0:01:19|nc:4.7e+05|a0:0.38-0.43|swp:0.29-0.54|n:nan<3000|t!nan(+nan,+nan)|q:inf|0.17ms/ev
475|0:01:19|nc:4.8e+05|a0:0.38-0.43|swp:0.29-0.54|n:nan<3000|t!nan(+nan,+nan)|q:inf|0.17ms/ev
476|0:01:19|nc:4.8e+05|a0:0.38-0.43|swp:0.29-0.54|n:nan<3000|t!nan(+nan,+nan)|q:inf|0.17ms/ev
477|0:01:20|nc:4.8e+05|a0:0.38-0.43|swp:0.29-0.54|n:nan<3000|t!nan(+nan,+nan)|q:inf|0.17ms/ev
478|0:01:20|nc:4.8e+05|a0:0.38-0.43|swp:0.29-0.54|n:nan<3000|t!nan(+nan,+nan)|q:inf|0.17ms/ev
479|0:01:20|nc:4.8e+05|a0:0.38-0.43|swp:0.29-0.54|n:nan<3000|t!nan(+nan,+nan)|q:inf|0.17ms/ev
480|0:01:20|nc:4.8e+05|a0:0.38-0.43|swp:0.29-0.54|n:nan<3000|t!nan(+nan,+nan)|q:inf|0.17ms/ev
481|0:01:20|nc:4.8e+05|a0:0.38-0.43|swp:0.29-0.54|n:nan<3000|t!nan(+nan,+nan)|q:inf|0.17ms/ev
482|0:01:20|nc:4.8e+05|a0:0.38-0.43|swp:0.29-0.54|n:nan<3000|t!nan(+nan,+nan)|q:inf|0.16ms/ev
483|0:01:21|nc:4.8e+05|a0:0.38-0.43|swp:0.29-0.54|n:nan<3000|t!nan(+nan,+nan)|q:inf|0.16ms/ev
484|0:01:21|nc:4.8e+05|a0:0.38-0.43|swp:0.29-0.54|n:nan<3000|t!nan(+nan,+nan)|q:inf|0.16ms/ev
485|0:01:21|nc:4.8e+05|a0:0.38-0.43|swp:0.29-0.54|n:nan<3000|t!nan(+nan,+nan)|q:inf|0.17ms/ev
486|0:01:21|nc:4.9e+05|a0:0.38-0.43|swp:0.29-0.54|n:nan<3000|t!nan(+nan,+nan)|q:inf|0.17ms/ev
487|0:01:21|nc:4.9e+05|a0:0.38-0.43|swp:0.29-0.54|n:nan<3000|t!nan(+nan,+nan)|q:inf|0.17ms/ev
488|0:01:21|nc:4.9e+05|a0:0.38-0.43|swp:0.29-0.54|n:nan<3000|t!nan(+nan,+nan)|q:inf|0.17ms/ev
489|0:01:22|nc:4.9e+05|a0:0.38-0.43|swp:0.29-0.54|n:nan<3000|t!nan(+nan,+nan)|q:inf|0.17ms/ev
490|0:01:22|nc:4.9e+05|a0:0.38-0.43|swp:0.29-0.54|n:nan<3000|t!nan(+nan,+nan)|q:inf|0.17ms/ev
491|0:01:22|nc:4.9e+05|a0:0.38-0.43|swp:0.29-0.54|n:nan<3000|t!nan(+nan,+nan)|q:inf|0.17ms/ev
492|0:01:22|nc:4.9e+05|a0:0.38-0.43|swp:0.29-0.54|n:nan<3000|t!nan(+nan,+nan)|q:inf|0.17ms/ev
493|0:01:22|nc:4.9e+05|a0:0.38-0.43|swp:0.29-0.54|n:nan<3000|t!nan(+nan,+nan)|q:inf|0.17ms/ev
494|0:01:23|nc:4.9e+05|a0:0.38-0.43|swp:0.29-0.54|n:nan<3000|t!nan(+nan,+nan)|q:inf|0.17ms/ev
495|0:01:23|nc:5.0e+05|a0:0.38-0.43|swp:0.29-0.54|n:nan<3000|t!nan(+nan,+nan)|q:inf|0.17ms/ev
496|0:01:23|nc:5.0e+05|a0:0.38-0.43|swp:0.29-0.54|n:nan<3000|t!nan(+nan,+nan)|q:inf|0.16ms/ev
497|0:01:23|nc:5.0e+05|a0:0.38-0.43|swp:0.29-0.54|n:nan<3000|t!nan(+nan,+nan)|q:inf|0.16ms/ev
498|0:01:23|nc:5.0e+05|a0:0.38-0.43|swp:0.29-0.54|n:nan<3000|t!nan(+nan,+nan)|q:inf|0.16ms/ev
499|0:01:23|nc:5.0e+05|a0:0.38-0.43|swp:0.29-0.54|n:nan<3000|t!nan(+nan,+nan)|q:inf|0.17ms/ev
500|0:01:23|nc:5.0e+05|a0:0.38-0.43|swp:0.29-0.54|n:nan<3000|t!nan(+nan,+nan)|q:inf|0.17ms/ev
501|0:01:24|nc:5.0e+05|a0:0.38-0.43|swp:0.29-0.54|n:nan<3000|t!nan(+nan,+nan)|q:inf|0.17ms/ev
502|0:01:24|nc:5.0e+05|a0:0.38-0.43|swp:0.29-0.54|n:nan<3000|t!nan(+nan,+nan)|q:inf|0.16ms/ev
503|0:01:24|nc:5.0e+05|a0:0.38-0.43|swp:0.29-0.54|n:nan<3000|t!nan(+nan,+nan)|q:inf|0.17ms/ev
504|0:01:24|nc:5.0e+05|a0:0.38-0.43|swp:0.29-0.54|n:nan<3000|t!nan(+nan,+nan)|q:inf|0.16ms/ev
505|0:01:24|nc:5.0e+05|a0:0.38-0.43|swp:0.29-0.54|n:nan<3000|t!nan(+nan,+nan)|q:inf|0.17ms/ev
506|0:01:24|nc:5.1e+05|a0:0.38-0.43|swp:0.29-0.54|n:nan<3000|t!nan(+nan,+nan)|q:inf|0.17ms/ev
507|0:01:25|nc:5.1e+05|a0:0.38-0.43|swp:0.29-0.54|n:nan<3000|t!nan(+nan,+nan)|q:inf|0.17ms/ev
508|0:01:25|nc:5.1e+05|a0:0.38-0.43|swp:0.29-0.54|n:nan<3000|t!nan(+nan,+nan)|q:inf|0.17ms/ev
509|0:01:25|nc:5.1e+05|a0:0.38-0.43|swp:0.29-0.54|n:nan<3000|t!nan(+nan,+nan)|q:inf|0.17ms/ev
510|0:01:25|nc:5.1e+05|a0:0.38-0.43|swp:0.29-0.54|n:nan<3000|t!nan(+nan,+nan)|q:inf|0.17ms/ev
511|0:01:25|nc:5.1e+05|a0:0.38-0.43|swp:0.29-0.54|n:nan<3000|t!nan(+nan,+nan)|q:inf|0.17ms/ev
512|0:01:26|nc:5.1e+05|a0:0.38-0.43|swp:0.29-0.54|n:nan<3000|t!nan(+nan,+nan)|q:inf|0.17ms/ev
513|0:01:26|nc:5.1e+05|a0:0.38-0.43|swp:0.29-0.54|n:nan<3000|t!nan(+nan,+nan)|q:inf|0.17ms/ev
514|0:01:26|nc:5.1e+05|a0:0.38-0.43|swp:0.29-0.54|n:nan<3000|t!nan(+nan,+nan)|q:inf|0.17ms/ev
515|0:01:26|nc:5.2e+05|a0:0.38-0.43|swp:0.29-0.54|n:nan<3000|t!nan(+nan,+nan)|q:inf|0.17ms/ev
516|0:01:26|nc:5.2e+05|a0:0.38-0.43|swp:0.29-0.54|n:nan<3000|t!nan(+nan,+nan)|q:inf|0.17ms/ev
517|0:01:26|nc:5.2e+05|a0:0.38-0.43|swp:0.29-0.54|n:nan<3000|t!nan(+nan,+nan)|q:inf|0.17ms/ev
518|0:01:27|nc:5.2e+05|a0:0.38-0.43|swp:0.29-0.54|n:nan<3000|t!nan(+nan,+nan)|q:inf|0.17ms/ev
519|0:01:27|nc:5.2e+05|a0:0.38-0.43|swp:0.29-0.54|n:nan<3000|t!nan(+nan,+nan)|q:inf|0.17ms/ev
520|0:01:27|nc:5.2e+05|a0:0.38-0.43|swp:0.29-0.54|n:nan<3000|t!nan(+nan,+nan)|q:inf|0.17ms/ev
521|0:01:27|nc:5.2e+05|a0:0.38-0.43|swp:0.29-0.54|n:nan<3000|t!nan(+nan,+nan)|q:inf|0.17ms/ev
522|0:01:27|nc:5.2e+05|a0:0.38-0.43|swp:0.29-0.54|n:nan<3000|t!nan(+nan,+nan)|q:inf|0.17ms/ev
523|0:01:27|nc:5.2e+05|a0:0.38-0.43|swp:0.29-0.54|n:nan<3000|t!nan(+nan,+nan)|q:inf|0.17ms/ev
524|0:01:28|nc:5.2e+05|a0:0.38-0.43|swp:0.29-0.54|n:nan<3000|t!nan(+nan,+nan)|q:inf|0.17ms/ev
525|0:01:28|nc:5.2e+05|a0:0.38-0.43|swp:0.29-0.54|n:nan<3000|t!nan(+nan,+nan)|q:inf|0.17ms/ev
526|0:01:28|nc:5.3e+05|a0:0.38-0.43|swp:0.29-0.54|n:nan<3000|t!nan(+nan,+nan)|q:inf|0.17ms/ev
527|0:01:28|nc:5.3e+05|a0:0.38-0.43|swp:0.29-0.54|n:nan<3000|t!nan(+nan,+nan)|q:inf|0.17ms/ev
528|0:01:28|nc:5.3e+05|a0:0.38-0.43|swp:0.29-0.54|n:nan<3000|t!nan(+nan,+nan)|q:inf|0.17ms/ev
529|0:01:28|nc:5.3e+05|a0:0.38-0.43|swp:0.29-0.54|n:nan<3000|t!nan(+nan,+nan)|q:inf|0.17ms/ev
530|0:01:29|nc:5.3e+05|a0:0.38-0.43|swp:0.29-0.54|n:nan<3000|t!nan(+nan,+nan)|q:inf|0.17ms/ev
531|0:01:29|nc:5.3e+05|a0:0.38-0.43|swp:0.29-0.54|n:nan<3000|t!nan(+nan,+nan)|q:inf|0.17ms/ev
532|0:01:29|nc:5.3e+05|a0:0.38-0.43|swp:0.29-0.54|n:nan<3000|t!nan(+nan,+nan)|q:inf|0.17ms/ev
533|0:01:29|nc:5.3e+05|a0:0.38-0.43|swp:0.29-0.54|n:nan<3000|t!nan(+nan,+nan)|q:inf|0.17ms/ev
534|0:01:29|nc:5.3e+05|a0:0.38-0.43|swp:0.29-0.54|n:nan<3000|t!nan(+nan,+nan)|q:inf|0.17ms/ev
535|0:01:29|nc:5.4e+05|a0:0.38-0.43|swp:0.29-0.54|n:nan<3000|t!nan(+nan,+nan)|q:inf|0.17ms/ev
536|0:01:30|nc:5.4e+05|a0:0.38-0.43|swp:0.29-0.54|n:nan<3000|t!nan(+nan,+nan)|q:inf|0.17ms/ev
537|0:01:30|nc:5.4e+05|a0:0.38-0.43|swp:0.29-0.54|n:nan<3000|t!nan(+nan,+nan)|q:inf|0.17ms/ev
538|0:01:30|nc:5.4e+05|a0:0.38-0.43|swp:0.29-0.54|n:nan<3000|t!nan(+nan,+nan)|q:inf|0.17ms/ev
539|0:01:30|nc:5.4e+05|a0:0.38-0.43|swp:0.29-0.54|n:nan<3000|t!nan(+nan,+nan)|q:inf|0.16ms/ev
540|0:01:30|nc:5.4e+05|a0:0.38-0.43|swp:0.29-0.54|n:nan<3000|t!nan(+nan,+nan)|q:inf|0.16ms/ev
541|0:01:30|nc:5.4e+05|a0:0.38-0.43|swp:0.29-0.54|n:-2360<3000|t!2(+nan,+0.11)|q:1.01|0.16ms/ev
542|0:01:31|nc:5.4e+05|a0:0.38-0.43|swp:0.29-0.54|n:-2320<3000|t!2(+nan,+0.18)|q:1.02|0.17ms/ev
543|0:01:31|nc:5.4e+05|a0:0.38-0.43|swp:0.29-0.54|n:-2280<3000|t!2(+nan,+0.17)|q:1.01|0.18ms/ev
544|0:01:31|nc:5.4e+05|a0:0.38-0.43|swp:0.29-0.54|n:-2240<3000|t!2(+nan,+0.14)|q:1.01|0.18ms/ev
545|0:01:31|nc:5.4e+05|a0:0.38-0.43|swp:0.29-0.54|n:-2200<3000|t!2(+nan,+0.22)|q:1.01|0.18ms/ev
546|0:01:31|nc:5.5e+05|a0:0.38-0.43|swp:0.29-0.54|n:-2160<3000|t!2(+nan,+0.13)|q:1.01|0.18ms/ev
547|0:01:31|nc:5.5e+05|a0:0.38-0.43|swp:0.29-0.54|n:-2120<3000|t!2(+nan,+0.09)|q:1.01|0.18ms/ev
548|0:01:32|nc:5.5e+05|a0:0.38-0.43|swp:0.29-0.54|n:-2080<3000|t!2(+nan,+0.17)|q:1.01|0.18ms/ev
549|0:01:32|nc:5.5e+05|a0:0.38-0.43|swp:0.29-0.54|n:-2040<3000|t!2(+nan,+0.22)|q:1.01|0.18ms/ev
550|0:01:32|nc:5.5e+05|a0:0.38-0.43|swp:0.29-0.54|n:-2000<3000|t!2(+nan,+0.24)|q:1.01|0.18ms/ev
551|0:01:32|nc:5.5e+05|a0:0.38-0.43|swp:0.29-0.54|n:-1960<3000|t!2(+nan,+0.28)|q:1.01|0.18ms/ev
552|0:01:32|nc:5.5e+05|a0:0.38-0.43|swp:0.29-0.54|n:-1920<3000|t!2(+nan,+0.25)|q:1.01|0.18ms/ev
553|0:01:33|nc:5.5e+05|a0:0.38-0.43|swp:0.29-0.54|n:-1880<3000|t!2(+nan,+0.19)|q:1.01|0.18ms/ev
554|0:01:33|nc:5.5e+05|a0:0.38-0.43|swp:0.29-0.54|n:-1840<3000|t!2(+0.04,+0.11)|q:1.01|0.19ms/ev
555|0:01:33|nc:5.6e+05|a0:0.38-0.43|swp:0.29-0.54|n:-1800<3000|t!2(+0.03,+0.11)|q:1.01|0.19ms/ev
556|0:01:33|nc:5.6e+05|a0:0.38-0.43|swp:0.29-0.54|n:-1760<3000|t!2(+0.06,+0.17)|q:1.01|0.18ms/ev
557|0:01:33|nc:5.6e+05|a0:0.38-0.43|swp:0.29-0.54|n:-1720<3000|t!2(+0.05,+0.08)|q:1.01|0.18ms/ev
558|0:01:33|nc:5.6e+05|a0:0.38-0.43|swp:0.29-0.54|n:-1680<3000|t!2(+0.04,+0.08)|q:1.01|0.18ms/ev
559|0:01:34|nc:5.6e+05|a0:0.38-0.43|swp:0.29-0.54|n:-1640<3000|t!2(+0.04,+0.14)|q:1.01|0.18ms/ev
560|0:01:34|nc:5.6e+05|a0:0.38-0.43|swp:0.29-0.54|n:-1600<3000|t!2(+0.05,+0.27)|q:1.01|0.18ms/ev
561|0:01:34|nc:5.6e+05|a0:0.38-0.43|swp:0.29-0.54|n:-1560<3000|t!2(+0.05,+0.28)|q:1.01|0.18ms/ev
562|0:01:34|nc:5.6e+05|a0:0.38-0.43|swp:0.29-0.54|n:-1520<3000|t!2(+0.03,+0.13)|q:1.01|0.18ms/ev
563|0:01:34|nc:5.6e+05|a0:0.38-0.43|swp:0.29-0.54|n:-1480<3000|t!2(+0.04,+0.22)|q:1.01|0.18ms/ev
564|0:01:35|nc:5.6e+05|a0:0.38-0.43|swp:0.29-0.54|n:-1440<3000|t!2(+0.05,+0.29)|q:1.01|0.18ms/ev
565|0:01:35|nc:5.6e+05|a0:0.38-0.43|swp:0.29-0.54|n:-1400<3000|t!2(+0.04,+0.14)|q:1.01|0.19ms/ev
566|0:01:35|nc:5.7e+05|a0:0.38-0.43|swp:0.29-0.54|n:-1360<3000|t!2(+0.06,+0.24)|q:1.01|0.19ms/ev
567|0:01:35|nc:5.7e+05|a0:0.38-0.43|swp:0.29-0.54|n:-1320<3000|t!2(+0.06,+0.14)|q:1.01|0.19ms/ev
568|0:01:35|nc:5.7e+05|a0:0.38-0.43|swp:0.29-0.54|n:-1280<3000|t!2(+0.05,+0.13)|q:1.01|0.18ms/ev
569|0:01:36|nc:5.7e+05|a0:0.38-0.43|swp:0.29-0.54|n:-1240<3000|t!2(+0.04,+0.08)|q:1.01|0.18ms/ev
570|0:01:36|nc:5.7e+05|a0:0.38-0.43|swp:0.29-0.54|n:-1200<3000|t!2(+0.04,+0.12)|q:1.01|0.18ms/ev
571|0:01:36|nc:5.7e+05|a0:0.38-0.43|swp:0.29-0.54|n:-1160<3000|t!2(+0.04,+0.12)|q:1.01|0.18ms/ev
572|0:01:36|nc:5.7e+05|a0:0.38-0.43|swp:0.29-0.54|n:-1120<3000|t!2(+0.05,+0.19)|q:1.01|0.18ms/ev
573|0:01:36|nc:5.7e+05|a0:0.38-0.43|swp:0.29-0.54|n:-1080<3000|t!2(+0.05,+0.14)|q:1.01|0.18ms/ev
574|0:01:36|nc:5.7e+05|a0:0.38-0.43|swp:0.29-0.54|n:-1040<3000|t!2(+0.06,+0.06)|q:1.01|0.18ms/ev
575|0:01:37|nc:5.8e+05|a0:0.38-0.43|swp:0.29-0.54|n:-1000<3000|t!2(+0.05,+0.09)|q:1.01|0.18ms/ev
576|0:01:37|nc:5.8e+05|a0:0.38-0.43|swp:0.29-0.54|n:-960<3000|t!2(+0.03,+0.15)|q:1.01|0.18ms/ev
577|0:01:37|nc:5.8e+05|a0:0.38-0.43|swp:0.29-0.54|n:-920<3000|t!2(+0.03,+0.06)|q:1.01|0.18ms/ev
578|0:01:37|nc:5.8e+05|a0:0.38-0.43|swp:0.29-0.54|n:-880<3000|t!2(+0.03,+0.17)|q:1.01|0.18ms/ev
579|0:01:37|nc:5.8e+05|a0:0.39-0.43|swp:0.29-0.54|n:-840<3000|t!2(+0.02,+0.17)|q:1.01|0.18ms/ev
580|0:01:38|nc:5.8e+05|a0:0.38-0.43|swp:0.29-0.54|n:-800<3000|t!2(+0.02,+0.10)|q:1.01|0.18ms/ev
581|0:01:38|nc:5.8e+05|a0:0.38-0.43|swp:0.29-0.54|n:-760<3000|t!2(+0.02,+0.28)|q:1.01|0.19ms/ev
582|0:01:38|nc:5.8e+05|a0:0.38-0.43|swp:0.29-0.54|n:-720<3000|t!2(+0.05,+0.14)|q:1.01|0.18ms/ev
583|0:01:38|nc:5.8e+05|a0:0.38-0.43|swp:0.29-0.54|n:-680<3000|t!2(+0.07,+0.21)|q:1.01|0.18ms/ev
584|0:01:38|nc:5.8e+05|a0:0.38-0.43|swp:0.29-0.54|n:-640<3000|t!2(+0.04,+0.19)|q:1.01|0.18ms/ev
585|0:01:38|nc:5.8e+05|a0:0.38-0.43|swp:0.29-0.54|n:-600<3000|t!2(+0.04,+0.23)|q:1.01|0.18ms/ev
586|0:01:39|nc:5.9e+05|a0:0.39-0.43|swp:0.29-0.54|n:-560<3000|t!2(+0.03,+0.16)|q:1.01|0.18ms/ev
587|0:01:39|nc:5.9e+05|a0:0.39-0.43|swp:0.29-0.54|n:-520<3000|t!2(+0.04,+0.17)|q:1.01|0.19ms/ev
588|0:01:39|nc:5.9e+05|a0:0.38-0.43|swp:0.29-0.54|n:-480<3000|t!2(+0.03,+0.14)|q:1.01|0.19ms/ev
589|0:01:39|nc:5.9e+05|a0:0.38-0.43|swp:0.29-0.54|n:-440<3000|t!2(+0.03,+0.14)|q:1.01|0.19ms/ev
590|0:01:39|nc:5.9e+05|a0:0.39-0.43|swp:0.29-0.54|n:-400<3000|t!2(+0.03,+0.09)|q:1.01|0.19ms/ev
591|0:01:40|nc:5.9e+05|a0:0.39-0.43|swp:0.29-0.54|n:-360<3000|t!2(+0.03,+0.09)|q:1.01|0.19ms/ev
592|0:01:40|nc:5.9e+05|a0:0.39-0.43|swp:0.29-0.54|n:-320<3000|t!2(+0.06,+0.15)|q:1.01|0.19ms/ev
593|0:01:40|nc:5.9e+05|a0:0.39-0.43|swp:0.29-0.54|n:-280<3000|t!2(+0.07,+0.17)|q:1.01|0.19ms/ev
594|0:01:40|nc:5.9e+05|a0:0.39-0.43|swp:0.29-0.54|n:-240<3000|t!2(+0.05,+0.22)|q:1.01|0.19ms/ev
595|0:01:40|nc:6.0e+05|a0:0.39-0.43|swp:0.29-0.54|n:-200<3000|t!2(+0.04,+0.26)|q:1.01|0.19ms/ev
596|0:01:40|nc:6.0e+05|a0:0.38-0.43|swp:0.29-0.54|n:-160<3000|t!2(+0.04,+0.17)|q:1.01|0.18ms/ev
597|0:01:41|nc:6.0e+05|a0:0.38-0.43|swp:0.29-0.54|n:-120<3000|t!2(+0.02,+0.28)|q:1.01|0.18ms/ev
598|0:01:41|nc:6.0e+05|a0:0.38-0.43|swp:0.29-0.54|n:-80<3000|t!2(+0.02,+0.21)|q:1.01|0.19ms/ev
599|0:01:41|nc:6.0e+05|a0:0.38-0.43|swp:0.29-0.54|n:-40<3000|t!2(+0.02,+0.24)|q:1.01|0.19ms/ev
600|0:01:41|nc:6.0e+05|a0:0.39-0.43|swp:0.29-0.54|n:0<3000|t!2(+0.02,+0.10)|q:1.01|0.19ms/ev
601|0:01:41|nc:6.0e+05|a0:0.39-0.43|swp:0.29-0.54|n:40<3000|t=2(+0.04,+0.09)|q:1.01|0.19ms/ev
602|0:01:42|nc:6.0e+05|a0:0.39-0.43|swp:0.29-0.54|n:80<3000|t!2(+0.03,+0.15)|q:1.01|0.19ms/ev
603|0:01:42|nc:6.0e+05|a0:0.39-0.43|swp:0.29-0.54|n:120<3000|t!2(+0.02,+0.19)|q:1.01|0.19ms/ev
604|0:01:42|nc:6.0e+05|a0:0.39-0.43|swp:0.29-0.54|n:160<3000|t!2(+0.04,+0.19)|q:1.01|0.19ms/ev
605|0:01:42|nc:6.0e+05|a0:0.39-0.43|swp:0.29-0.54|n:200<3000|t!2(+0.03,+0.20)|q:1.01|0.18ms/ev
606|0:01:42|nc:6.1e+05|a0:0.39-0.43|swp:0.29-0.54|n:240<3000|t!2(+0.02,+0.18)|q:1.01|0.19ms/ev
607|0:01:43|nc:6.1e+05|a0:0.39-0.43|swp:0.29-0.54|n:280<3000|t!2(+0.02,+0.16)|q:1.01|0.19ms/ev
608|0:01:43|nc:6.1e+05|a0:0.39-0.43|swp:0.29-0.54|n:320<3000|t!2(+0.03,+0.25)|q:1.01|0.19ms/ev
609|0:01:43|nc:6.1e+05|a0:0.39-0.43|swp:0.29-0.54|n:360<3000|t!2(+0.02,+0.18)|q:1.01|0.18ms/ev
610|0:01:43|nc:6.1e+05|a0:0.39-0.43|swp:0.29-0.54|n:400<3000|t!2(+0.04,+0.15)|q:1.01|0.18ms/ev
611|0:01:43|nc:6.1e+05|a0:0.39-0.43|swp:0.29-0.54|n:440<3000|t!2(+0.03,+0.22)|q:1.01|0.19ms/ev
612|0:01:43|nc:6.1e+05|a0:0.39-0.43|swp:0.29-0.54|n:480<3000|t!2(+0.01,+0.23)|q:1.01|0.19ms/ev
613|0:01:44|nc:6.1e+05|a0:0.39-0.43|swp:0.29-0.54|n:520<3000|t!2(+0.02,+0.13)|q:1.01|0.19ms/ev
614|0:01:44|nc:6.1e+05|a0:0.39-0.43|swp:0.29-0.54|n:560<3000|t!2(+0.01,+0.15)|q:1.01|0.19ms/ev
615|0:01:44|nc:6.2e+05|a0:0.39-0.43|swp:0.29-0.55|n:600<3000|t!2(+0.02,+0.30)|q:1.01|0.19ms/ev
616|0:01:44|nc:6.2e+05|a0:0.39-0.43|swp:0.29-0.55|n:640<3000|t!2(+0.02,+0.17)|q:1.01|0.19ms/ev
617|0:01:44|nc:6.2e+05|a0:0.39-0.43|swp:0.29-0.54|n:680<3000|t!2(+0.03,+0.19)|q:1.01|0.19ms/ev
618|0:01:45|nc:6.2e+05|a0:0.39-0.43|swp:0.29-0.55|n:720<3000|t!2(+0.03,+0.11)|q:1.01|0.19ms/ev
619|0:01:45|nc:6.2e+05|a0:0.39-0.43|swp:0.29-0.55|n:760<3000|t!2(+0.04,+0.18)|q:1.01|0.19ms/ev
620|0:01:45|nc:6.2e+05|a0:0.39-0.43|swp:0.29-0.55|n:800<3000|t!2(+0.04,+0.19)|q:1.01|0.18ms/ev
621|0:01:45|nc:6.2e+05|a0:0.39-0.43|swp:0.29-0.55|n:840<3000|t!2(+0.03,+0.18)|q:1.01|0.18ms/ev
622|0:01:45|nc:6.2e+05|a0:0.39-0.43|swp:0.29-0.54|n:880<3000|t!2(+0.03,+0.28)|q:1.01|0.18ms/ev
623|0:01:46|nc:6.2e+05|a0:0.39-0.43|swp:0.29-0.54|n:920<3000|t!2(+0.03,+0.16)|q:1.01|0.19ms/ev
624|0:01:46|nc:6.2e+05|a0:0.39-0.43|swp:0.29-0.55|n:960<3000|t=2(+0.03,+0.10)|q:1.01|0.18ms/ev
625|0:01:46|nc:6.2e+05|a0:0.39-0.43|swp:0.29-0.55|n:1000<3000|t!2(+0.03,+0.39)|q:1.01|0.18ms/ev
626|0:01:46|nc:6.3e+05|a0:0.39-0.43|swp:0.29-0.55|n:1040<3000|t!2(+0.03,+0.18)|q:1.01|0.18ms/ev
627|0:01:46|nc:6.3e+05|a0:0.39-0.43|swp:0.29-0.55|n:1080<3000|t!2(+0.03,+0.24)|q:1.01|0.18ms/ev
628|0:01:46|nc:6.3e+05|a0:0.39-0.43|swp:0.29-0.55|n:1120<3000|t!2(+0.03,+0.13)|q:1.01|0.18ms/ev
629|0:01:47|nc:6.3e+05|a0:0.39-0.43|swp:0.29-0.54|n:1160<3000|t!2(+0.04,+0.19)|q:1.01|0.18ms/ev
630|0:01:47|nc:6.3e+05|a0:0.39-0.43|swp:0.29-0.54|n:1200<3000|t!2(+0.06,+0.30)|q:1.01|0.19ms/ev
631|0:01:47|nc:6.3e+05|a0:0.39-0.43|swp:0.29-0.54|n:1240<3000|t!2(+0.05,+0.20)|q:1.01|0.19ms/ev
632|0:01:47|nc:6.3e+05|a0:0.39-0.43|swp:0.29-0.54|n:1280<3000|t!2(+0.03,+0.24)|q:1.01|0.19ms/ev
633|0:01:47|nc:6.3e+05|a0:0.39-0.43|swp:0.29-0.54|n:1320<3000|t!2(+0.02,+0.31)|q:1.01|0.19ms/ev
634|0:01:48|nc:6.3e+05|a0:0.39-0.43|swp:0.29-0.54|n:1360<3000|t!2(+0.02,+0.12)|q:1.01|0.19ms/ev
635|0:01:48|nc:6.4e+05|a0:0.39-0.43|swp:0.29-0.55|n:1400<3000|t!2(+0.02,+0.10)|q:1.01|0.19ms/ev
636|0:01:48|nc:6.4e+05|a0:0.39-0.43|swp:0.29-0.54|n:1440<3000|t=2(+0.02,+0.10)|q:1.01|0.19ms/ev
637|0:01:48|nc:6.4e+05|a0:0.39-0.43|swp:0.29-0.54|n:1480<3000|t=2(+0.02,+0.10)|q:1.01|0.19ms/ev
638|0:01:48|nc:6.4e+05|a0:0.39-0.43|swp:0.29-0.54|n:1520<3000|t!2(+0.02,+0.17)|q:1.01|0.19ms/ev
639|0:01:49|nc:6.4e+05|a0:0.39-0.43|swp:0.29-0.55|n:1560<3000|t!2(+0.02,+0.15)|q:1.01|0.19ms/ev
640|0:01:49|nc:6.4e+05|a0:0.39-0.43|swp:0.29-0.55|n:1600<3000|t!2(+0.03,+0.16)|q:1.01|0.19ms/ev
641|0:01:49|nc:6.4e+05|a0:0.39-0.43|swp:0.29-0.55|n:1640<3000|t!2(+0.03,+0.17)|q:1.01|0.19ms/ev
642|0:01:49|nc:6.4e+05|a0:0.39-0.43|swp:0.29-0.55|n:1680<3000|t!2(+0.02,+0.34)|q:1.01|0.19ms/ev
643|0:01:49|nc:6.4e+05|a0:0.39-0.43|swp:0.29-0.55|n:1720<3000|t!2(+0.01,+0.19)|q:1.01|0.19ms/ev
644|0:01:49|nc:6.4e+05|a0:0.39-0.43|swp:0.29-0.55|n:1760<3000|t=2(+0.01,+0.10)|q:1.01|0.19ms/ev
645|0:01:50|nc:6.4e+05|a0:0.39-0.43|swp:0.29-0.55|n:1800<3000|t!2(+0.02,+0.10)|q:1.01|0.19ms/ev
646|0:01:50|nc:6.5e+05|a0:0.39-0.43|swp:0.29-0.55|n:1840<3000|t!2(+0.02,+0.16)|q:1.01|0.19ms/ev
647|0:01:50|nc:6.5e+05|a0:0.39-0.43|swp:0.29-0.55|n:1880<3000|t!2(+0.01,+0.18)|q:1.01|0.18ms/ev
648|0:01:50|nc:6.5e+05|a0:0.39-0.43|swp:0.29-0.55|n:1920<3000|t!2(+0.01,+0.11)|q:1.01|0.18ms/ev
649|0:01:50|nc:6.5e+05|a0:0.39-0.43|swp:0.29-0.55|n:1960<3000|t!2(+0.02,+0.11)|q:1.01|0.18ms/ev
650|0:01:51|nc:6.5e+05|a0:0.39-0.43|swp:0.29-0.55|n:2000<3000|t!2(+0.02,+0.18)|q:1.01|0.18ms/ev
651|0:01:51|nc:6.5e+05|a0:0.39-0.43|swp:0.29-0.55|n:2040<3000|t!2(+0.02,+0.14)|q:1.01|0.19ms/ev
652|0:01:51|nc:6.5e+05|a0:0.39-0.43|swp:0.29-0.55|n:2080<3000|t!2(+0.02,+0.23)|q:1.01|0.19ms/ev
653|0:01:51|nc:6.5e+05|a0:0.39-0.43|swp:0.29-0.55|n:2120<3000|t!2(+0.02,+0.20)|q:1.01|0.19ms/ev
654|0:01:51|nc:6.5e+05|a0:0.39-0.43|swp:0.29-0.55|n:2160<3000|t!2(+0.02,+0.18)|q:1.01|0.19ms/ev
655|0:01:51|nc:6.6e+05|a0:0.39-0.43|swp:0.29-0.55|n:2200<3000|t!2(+0.03,+0.15)|q:1.01|0.19ms/ev
656|0:01:52|nc:6.6e+05|a0:0.39-0.43|swp:0.29-0.55|n:2240<3000|t=2(+0.01,+0.09)|q:1.01|0.19ms/ev
657|0:01:52|nc:6.6e+05|a0:0.39-0.43|swp:0.29-0.55|n:2280<3000|t=2(+0.01,+0.09)|q:1.00|0.19ms/ev
658|0:01:52|nc:6.6e+05|a0:0.39-0.43|swp:0.29-0.55|n:2320<3000|t!2(+0.01,+0.12)|q:1.00|0.19ms/ev
659|0:01:52|nc:6.6e+05|a0:0.39-0.43|swp:0.29-0.55|n:2360<3000|t!2(+0.01,+0.11)|q:1.00|0.19ms/ev
660|0:01:52|nc:6.6e+05|a0:0.39-0.43|swp:0.29-0.55|n:2400<3000|t!2(+0.02,+0.26)|q:1.00|0.19ms/ev
661|0:01:53|nc:6.6e+05|a0:0.39-0.43|swp:0.29-0.55|n:2440<3000|t!2(+0.02,+0.17)|q:1.00|0.19ms/ev
662|0:01:53|nc:6.6e+05|a0:0.39-0.43|swp:0.29-0.55|n:2480<3000|t!2(+0.02,+0.24)|q:1.00|0.18ms/ev
663|0:01:53|nc:6.6e+05|a0:0.39-0.43|swp:0.29-0.55|n:2520<3000|t!2(+0.01,+0.28)|q:1.00|0.18ms/ev
664|0:01:53|nc:6.6e+05|a0:0.39-0.43|swp:0.29-0.55|n:2560<3000|t!2(+0.01,+0.27)|q:1.00|0.18ms/ev
665|0:01:53|nc:6.6e+05|a0:0.39-0.43|swp:0.29-0.55|n:2600<3000|t!2(+0.01,+0.24)|q:1.00|0.18ms/ev
666|0:01:54|nc:6.7e+05|a0:0.39-0.43|swp:0.29-0.55|n:2640<3000|t=2(+0.01,+0.09)|q:1.00|0.18ms/ev
667|0:01:54|nc:6.7e+05|a0:0.39-0.43|swp:0.29-0.55|n:2680<3000|t=2(+0.01,+0.09)|q:1.00|0.18ms/ev
668|0:01:54|nc:6.7e+05|a0:0.39-0.43|swp:0.29-0.55|n:2720<3000|t!2(+0.01,+0.22)|q:1.00|0.19ms/ev
669|0:01:54|nc:6.7e+05|a0:0.39-0.43|swp:0.29-0.55|n:2760<3000|t!2(+0.01,+0.16)|q:1.00|0.19ms/ev
670|0:01:54|nc:6.7e+05|a0:0.39-0.43|swp:0.29-0.55|n:2800<3000|t!2(+0.01,+0.21)|q:1.00|0.19ms/ev
671|0:01:54|nc:6.7e+05|a0:0.39-0.43|swp:0.29-0.55|n:2840<3000|t!2(+0.01,+0.29)|q:1.00|0.19ms/ev
672|0:01:55|nc:6.7e+05|a0:0.39-0.43|swp:0.29-0.55|n:2880<3000|t!2(+0.01,+0.26)|q:1.00|0.19ms/ev
673|0:01:55|nc:6.7e+05|a0:0.39-0.43|swp:0.29-0.55|n:2920<3000|t!2(+0.02,+0.26)|q:1.00|0.18ms/ev
674|0:01:55|nc:6.7e+05|a0:0.39-0.43|swp:0.29-0.55|n:2960<3000|t!2(+0.01,+0.36)|q:1.00|0.18ms/ev
675|0:01:55|nc:6.8e+05|a0:0.39-0.43|swp:0.29-0.55|n:3000<3000|t!2(+0.01,+0.16)|q:1.00|0.19ms/ev
676|0:01:55|nc:6.8e+05|a0:0.39-0.43|swp:0.29-0.55|n:3040<3000|t!2(+0.02,+0.15)|q:1.00|0.19ms/ev
677|0:01:56|nc:6.8e+05|a0:0.39-0.43|swp:0.29-0.55|n:3080<3000|t=2(+0.01,+0.09)|q:1.00|0.19ms/ev
12:50 bilby INFO    : Finished sampling
12:50 bilby INFO    : Writing checkpoint and diagnostics
12:50 bilby INFO    : Finished writing checkpoint
12:50 bilby INFO    : Sampling time: 0:01:56.069824
12:50 bilby WARNING : Result.save_to_file called with extension=True. This will default to json, and ignore the extension from the filename. This behaviour is deprecated and will be removed. 
12:50 bilby WARNING : Result.save_to_file called with extension=True. This will default to json, and ignore the extension from the filename. This behaviour is deprecated and will be removed. 
12:50 bilby INFO    : Summary of results:
nsamples: 3080
ln_noise_evidence:    nan
ln_evidence:  7.130 +/-  4.985
ln_bayes_factor:    nan +/-  4.985
12:50 bilby INFO    : Running for label 'BMMmean', output will be saved to 'outdir/mix_model_3'
file does not exist outdir/mix_model_3
The following settings were                     provided for sampler 
{'sampler': 'ptemcee', 'ntemps': 5, 'nwalkers': 40, 'Tmax': 100, 'burn_in_fixed_discard': 500, 'nsamples': 3000, 'threads': 6}
12:50 bilby INFO    : Analysis priors:
12:50 bilby INFO    : addstepasym_0=Uniform(minimum=0, maximum=9, name='addstepasym_0', latex_label='addstepasym_0', unit=None, boundary=None)
12:50 bilby INFO    : addstepasym_1=Uniform(minimum=0, maximum=9, name='addstepasym_1', latex_label='addstepasym_1', unit=None, boundary=None)
12:50 bilby INFO    : addstepasym_2=Uniform(minimum=0, maximum=1, name='addstepasym_2', latex_label='addstepasym_2', unit=None, boundary=None)
12:50 bilby INFO    : model1_0=Uniform(minimum=1, maximum=6, name='model1_0', latex_label='model1_0', unit=None, boundary=None)
12:50 bilby INFO    : model2_0=Uniform(minimum=-2, maximum=3, name='model2_0', latex_label='model2_0', unit=None, boundary=None)
12:50 bilby INFO    : Analysis likelihood class: <class 'Taweret.sampler.likelihood_wrappers.likelihood_wrapper_for_bilby'>
12:50 bilby INFO    : Analysis likelihood noise evidence: nan
12:50 bilby INFO    : Single likelihood evaluation took 3.434e-04 s
12:50 bilby INFO    : Using sampler Ptemcee with kwargs {'ntemps': 5, 'nwalkers': 40, 'Tmax': 100, 'betas': None, 'a': 2.0, 'adaptation_lag': 10000, 'adaptation_time': 100, 'random': None, 'adapt': False, 'swap_ratios': False}
12:50 bilby INFO    : Global meta data was removed from the result object for compatibility. Use the `BILBY_INCLUDE_GLOBAL_METADATA` environment variable to include it. This behaviour will be removed in a future release. For more details see: https://bilby-dev.github.io/bilby/faq.html#global-meta-data
12:50 bilby INFO    : Using convergence inputs: ConvergenceInputs(autocorr_c=5, autocorr_tol=50, autocorr_tau=1, gradient_tau=0.1, gradient_mean_log_posterior=0.1, Q_tol=1.02, safety=1, burn_in_nact=50, burn_in_fixed_discard=500, mean_logl_frac=0.01, thin_by_nact=0.5, nsamples=3000, ignore_keys_for_tau=None, min_tau=1, niterations_per_check=5)
12:50 bilby INFO    : Generating pos0 samples
12:50 bilby INFO    : Starting to sample
1|0:00:00|nc:1.0e+03|a0:0.00-1.00|swp:0.32-0.49|n:nan<3000|t!nan(+nan,+nan)|q:inf|0.14ms/ev
2|0:00:00|nc:2.0e+03|a0:0.10-0.70|swp:0.21-0.39|n:nan<3000|t!nan(+nan,+nan)|q:inf|0.14ms/ev
3|0:00:00|nc:3.0e+03|a0:0.13-0.73|swp:0.16-0.34|n:nan<3000|t!nan(+nan,+nan)|q:inf|0.14ms/ev
4|0:00:00|nc:4.0e+03|a0:0.20-0.70|swp:0.15-0.32|n:nan<3000|t!nan(+nan,+nan)|q:inf|0.14ms/ev
5|0:00:00|nc:5.0e+03|a0:0.20-0.68|swp:0.15-0.31|n:nan<3000|t!nan(+nan,+nan)|q:inf|0.14ms/ev
6|0:00:00|nc:6.0e+03|a0:0.20-0.70|swp:0.14-0.31|n:nan<3000|t!nan(+nan,+nan)|q:inf|0.14ms/ev
7|0:00:00|nc:7.0e+03|a0:0.20-0.69|swp:0.14-0.32|n:nan<3000|t!nan(+nan,+nan)|q:inf|0.14ms/ev
8|0:00:01|nc:8.0e+03|a0:0.25-0.68|swp:0.14-0.33|n:nan<3000|t!nan(+nan,+nan)|q:inf|0.14ms/ev
9|0:00:01|nc:9.0e+03|a0:0.24-0.67|swp:0.14-0.33|n:nan<3000|t!nan(+nan,+nan)|q:inf|0.14ms/ev
10|0:00:01|nc:1.0e+04|a0:0.26-0.66|swp:0.14-0.33|n:nan<3000|t!nan(+nan,+nan)|q:inf|0.14ms/ev
11|0:00:01|nc:1.1e+04|a0:0.27-0.65|swp:0.15-0.34|n:nan<3000|t!nan(+nan,+nan)|q:inf|0.14ms/ev
12|0:00:01|nc:1.2e+04|a0:0.25-0.63|swp:0.15-0.35|n:nan<3000|t!nan(+nan,+nan)|q:inf|0.14ms/ev
13|0:00:01|nc:1.3e+04|a0:0.28-0.65|swp:0.15-0.35|n:nan<3000|t!nan(+nan,+nan)|q:inf|0.14ms/ev
14|0:00:01|nc:1.4e+04|a0:0.27-0.63|swp:0.16-0.35|n:nan<3000|t!nan(+nan,+nan)|q:inf|0.14ms/ev
15|0:00:02|nc:1.5e+04|a0:0.27-0.61|swp:0.16-0.35|n:nan<3000|t!nan(+nan,+nan)|q:inf|0.14ms/ev
16|0:00:02|nc:1.6e+04|a0:0.25-0.61|swp:0.16-0.36|n:nan<3000|t!nan(+nan,+nan)|q:inf|0.14ms/ev
17|0:00:02|nc:1.7e+04|a0:0.26-0.61|swp:0.17-0.36|n:nan<3000|t!nan(+nan,+nan)|q:inf|0.13ms/ev
18|0:00:02|nc:1.8e+04|a0:0.26-0.61|swp:0.17-0.36|n:nan<3000|t!nan(+nan,+nan)|q:inf|0.14ms/ev
19|0:00:02|nc:1.9e+04|a0:0.26-0.59|swp:0.17-0.36|n:nan<3000|t!nan(+nan,+nan)|q:inf|0.13ms/ev
20|0:00:02|nc:2.0e+04|a0:0.28-0.59|swp:0.17-0.37|n:nan<3000|t!nan(+nan,+nan)|q:inf|0.14ms/ev
21|0:00:02|nc:2.1e+04|a0:0.30-0.57|swp:0.17-0.38|n:nan<3000|t!nan(+nan,+nan)|q:inf|0.14ms/ev
22|0:00:03|nc:2.2e+04|a0:0.31-0.56|swp:0.17-0.38|n:nan<3000|t!nan(+nan,+nan)|q:inf|0.14ms/ev
23|0:00:03|nc:2.3e+04|a0:0.31-0.57|swp:0.18-0.39|n:nan<3000|t!nan(+nan,+nan)|q:inf|0.14ms/ev
24|0:00:03|nc:2.4e+04|a0:0.34-0.57|swp:0.18-0.40|n:nan<3000|t!nan(+nan,+nan)|q:inf|0.14ms/ev
25|0:00:03|nc:2.5e+04|a0:0.34-0.56|swp:0.18-0.41|n:nan<3000|t!nan(+nan,+nan)|q:inf|0.13ms/ev
26|0:00:03|nc:2.6e+04|a0:0.34-0.55|swp:0.18-0.41|n:nan<3000|t!nan(+nan,+nan)|q:inf|0.14ms/ev
27|0:00:03|nc:2.7e+04|a0:0.33-0.56|swp:0.18-0.42|n:nan<3000|t!nan(+nan,+nan)|q:inf|0.14ms/ev
28|0:00:03|nc:2.8e+04|a0:0.32-0.55|swp:0.18-0.42|n:nan<3000|t!nan(+nan,+nan)|q:inf|0.14ms/ev
29|0:00:03|nc:2.9e+04|a0:0.33-0.55|swp:0.19-0.43|n:nan<3000|t!nan(+nan,+nan)|q:inf|0.14ms/ev
30|0:00:04|nc:3.0e+04|a0:0.35-0.55|swp:0.19-0.44|n:nan<3000|t!nan(+nan,+nan)|q:inf|0.14ms/ev
31|0:00:04|nc:3.1e+04|a0:0.35-0.54|swp:0.19-0.44|n:nan<3000|t!nan(+nan,+nan)|q:inf|0.14ms/ev
32|0:00:04|nc:3.2e+04|a0:0.36-0.54|swp:0.19-0.44|n:nan<3000|t!nan(+nan,+nan)|q:inf|0.14ms/ev
33|0:00:04|nc:3.3e+04|a0:0.37-0.54|swp:0.19-0.44|n:nan<3000|t!nan(+nan,+nan)|q:inf|0.14ms/ev
34|0:00:04|nc:3.4e+04|a0:0.36-0.54|swp:0.19-0.45|n:nan<3000|t!nan(+nan,+nan)|q:inf|0.14ms/ev
35|0:00:04|nc:3.5e+04|a0:0.37-0.54|swp:0.19-0.45|n:nan<3000|t!nan(+nan,+nan)|q:inf|0.14ms/ev
36|0:00:04|nc:3.6e+04|a0:0.37-0.53|swp:0.20-0.46|n:nan<3000|t!nan(+nan,+nan)|q:inf|0.14ms/ev
37|0:00:05|nc:3.7e+04|a0:0.37-0.52|swp:0.20-0.46|n:nan<3000|t!nan(+nan,+nan)|q:inf|0.14ms/ev
38|0:00:05|nc:3.8e+04|a0:0.38-0.52|swp:0.20-0.46|n:nan<3000|t!nan(+nan,+nan)|q:inf|0.13ms/ev
39|0:00:05|nc:3.9e+04|a0:0.38-0.51|swp:0.20-0.46|n:nan<3000|t!nan(+nan,+nan)|q:inf|0.13ms/ev
40|0:00:05|nc:4.0e+04|a0:0.39-0.52|swp:0.20-0.46|n:nan<3000|t!nan(+nan,+nan)|q:inf|0.14ms/ev
41|0:00:05|nc:4.1e+04|a0:0.39-0.53|swp:0.21-0.47|n:nan<3000|t!nan(+nan,+nan)|q:inf|0.14ms/ev
42|0:00:05|nc:4.2e+04|a0:0.39-0.53|swp:0.21-0.47|n:nan<3000|t!nan(+nan,+nan)|q:inf|0.15ms/ev
43|0:00:05|nc:4.3e+04|a0:0.38-0.53|swp:0.20-0.47|n:nan<3000|t!nan(+nan,+nan)|q:inf|0.14ms/ev
44|0:00:06|nc:4.4e+04|a0:0.38-0.52|swp:0.21-0.48|n:nan<3000|t!nan(+nan,+nan)|q:inf|0.14ms/ev
45|0:00:06|nc:4.5e+04|a0:0.39-0.51|swp:0.21-0.48|n:nan<3000|t!nan(+nan,+nan)|q:inf|0.13ms/ev
46|0:00:06|nc:4.6e+04|a0:0.39-0.51|swp:0.21-0.48|n:nan<3000|t!nan(+nan,+nan)|q:inf|0.14ms/ev
47|0:00:06|nc:4.7e+04|a0:0.39-0.51|swp:0.21-0.49|n:nan<3000|t!nan(+nan,+nan)|q:inf|0.14ms/ev
48|0:00:06|nc:4.8e+04|a0:0.39-0.51|swp:0.21-0.49|n:nan<3000|t!nan(+nan,+nan)|q:inf|0.13ms/ev
49|0:00:06|nc:4.9e+04|a0:0.40-0.51|swp:0.21-0.49|n:nan<3000|t!nan(+nan,+nan)|q:inf|0.13ms/ev
50|0:00:06|nc:5.0e+04|a0:0.39-0.51|swp:0.22-0.49|n:nan<3000|t!nan(+nan,+nan)|q:inf|0.13ms/ev
51|0:00:06|nc:5.1e+04|a0:0.39-0.51|swp:0.22-0.49|n:nan<3000|t!nan(+nan,+nan)|q:inf|0.13ms/ev
52|0:00:07|nc:5.2e+04|a0:0.40-0.50|swp:0.22-0.50|n:nan<3000|t!nan(+nan,+nan)|q:inf|0.13ms/ev
53|0:00:07|nc:5.3e+04|a0:0.39-0.50|swp:0.22-0.50|n:nan<3000|t!nan(+nan,+nan)|q:inf|0.13ms/ev
54|0:00:07|nc:5.4e+04|a0:0.39-0.51|swp:0.22-0.50|n:nan<3000|t!nan(+nan,+nan)|q:inf|0.13ms/ev
55|0:00:07|nc:5.5e+04|a0:0.40-0.52|swp:0.22-0.50|n:nan<3000|t!nan(+nan,+nan)|q:inf|0.13ms/ev
56|0:00:07|nc:5.6e+04|a0:0.40-0.52|swp:0.22-0.51|n:nan<3000|t!nan(+nan,+nan)|q:inf|0.13ms/ev
57|0:00:07|nc:5.7e+04|a0:0.40-0.52|swp:0.22-0.51|n:nan<3000|t!nan(+nan,+nan)|q:inf|0.13ms/ev
58|0:00:07|nc:5.8e+04|a0:0.40-0.52|swp:0.22-0.51|n:nan<3000|t!nan(+nan,+nan)|q:inf|0.13ms/ev
59|0:00:08|nc:5.9e+04|a0:0.39-0.52|swp:0.22-0.51|n:nan<3000|t!nan(+nan,+nan)|q:inf|0.14ms/ev
60|0:00:08|nc:6.0e+04|a0:0.39-0.51|swp:0.22-0.51|n:nan<3000|t!nan(+nan,+nan)|q:inf|0.14ms/ev
61|0:00:08|nc:6.1e+04|a0:0.39-0.51|swp:0.22-0.51|n:nan<3000|t!nan(+nan,+nan)|q:inf|0.14ms/ev
62|0:00:08|nc:6.2e+04|a0:0.39-0.51|swp:0.22-0.52|n:nan<3000|t!nan(+nan,+nan)|q:inf|0.14ms/ev
63|0:00:08|nc:6.3e+04|a0:0.38-0.51|swp:0.22-0.52|n:nan<3000|t!nan(+nan,+nan)|q:inf|0.13ms/ev
64|0:00:08|nc:6.4e+04|a0:0.38-0.51|swp:0.22-0.52|n:nan<3000|t!nan(+nan,+nan)|q:inf|0.13ms/ev
65|0:00:08|nc:6.5e+04|a0:0.38-0.51|swp:0.22-0.52|n:nan<3000|t!nan(+nan,+nan)|q:inf|0.13ms/ev
66|0:00:09|nc:6.6e+04|a0:0.38-0.51|swp:0.23-0.52|n:nan<3000|t!nan(+nan,+nan)|q:inf|0.13ms/ev
67|0:00:09|nc:6.7e+04|a0:0.38-0.51|swp:0.23-0.52|n:nan<3000|t!nan(+nan,+nan)|q:inf|0.14ms/ev
68|0:00:09|nc:6.8e+04|a0:0.39-0.51|swp:0.23-0.52|n:nan<3000|t!nan(+nan,+nan)|q:inf|0.14ms/ev
69|0:00:09|nc:6.9e+04|a0:0.39-0.50|swp:0.23-0.53|n:nan<3000|t!nan(+nan,+nan)|q:inf|0.14ms/ev
70|0:00:09|nc:7.0e+04|a0:0.38-0.51|swp:0.23-0.53|n:nan<3000|t!nan(+nan,+nan)|q:inf|0.14ms/ev
71|0:00:09|nc:7.1e+04|a0:0.38-0.50|swp:0.23-0.53|n:nan<3000|t!nan(+nan,+nan)|q:inf|0.14ms/ev
72|0:00:09|nc:7.2e+04|a0:0.38-0.50|swp:0.23-0.53|n:nan<3000|t!nan(+nan,+nan)|q:inf|0.14ms/ev
73|0:00:09|nc:7.3e+04|a0:0.37-0.49|swp:0.23-0.53|n:nan<3000|t!nan(+nan,+nan)|q:inf|0.14ms/ev
74|0:00:10|nc:7.4e+04|a0:0.37-0.49|swp:0.23-0.53|n:nan<3000|t!nan(+nan,+nan)|q:inf|0.14ms/ev
75|0:00:10|nc:7.5e+04|a0:0.37-0.49|swp:0.23-0.53|n:nan<3000|t!nan(+nan,+nan)|q:inf|0.14ms/ev
76|0:00:10|nc:7.6e+04|a0:0.38-0.49|swp:0.23-0.53|n:nan<3000|t!nan(+nan,+nan)|q:inf|0.14ms/ev
77|0:00:10|nc:7.7e+04|a0:0.37-0.49|swp:0.23-0.53|n:nan<3000|t!nan(+nan,+nan)|q:inf|0.14ms/ev
78|0:00:10|nc:7.8e+04|a0:0.37-0.48|swp:0.23-0.53|n:nan<3000|t!nan(+nan,+nan)|q:inf|0.14ms/ev
79|0:00:10|nc:7.9e+04|a0:0.37-0.48|swp:0.23-0.53|n:nan<3000|t!nan(+nan,+nan)|q:inf|0.14ms/ev
80|0:00:10|nc:8.0e+04|a0:0.37-0.48|swp:0.23-0.54|n:nan<3000|t!nan(+nan,+nan)|q:inf|0.13ms/ev
81|0:00:11|nc:8.1e+04|a0:0.37-0.49|swp:0.23-0.54|n:nan<3000|t!nan(+nan,+nan)|q:inf|0.13ms/ev
82|0:00:11|nc:8.2e+04|a0:0.37-0.49|swp:0.23-0.54|n:nan<3000|t!nan(+nan,+nan)|q:inf|0.13ms/ev
83|0:00:11|nc:8.3e+04|a0:0.37-0.49|swp:0.23-0.54|n:nan<3000|t!nan(+nan,+nan)|q:inf|0.14ms/ev
84|0:00:11|nc:8.4e+04|a0:0.37-0.49|swp:0.23-0.54|n:nan<3000|t!nan(+nan,+nan)|q:inf|0.14ms/ev
85|0:00:11|nc:8.5e+04|a0:0.36-0.48|swp:0.23-0.54|n:nan<3000|t!nan(+nan,+nan)|q:inf|0.14ms/ev
86|0:00:11|nc:8.6e+04|a0:0.36-0.49|swp:0.23-0.54|n:nan<3000|t!nan(+nan,+nan)|q:inf|0.14ms/ev
87|0:00:11|nc:8.7e+04|a0:0.37-0.48|swp:0.23-0.54|n:nan<3000|t!nan(+nan,+nan)|q:inf|0.14ms/ev
88|0:00:12|nc:8.8e+04|a0:0.36-0.48|swp:0.23-0.55|n:nan<3000|t!nan(+nan,+nan)|q:inf|0.14ms/ev
89|0:00:12|nc:8.9e+04|a0:0.36-0.48|swp:0.23-0.55|n:nan<3000|t!nan(+nan,+nan)|q:inf|0.14ms/ev
90|0:00:12|nc:9.0e+04|a0:0.36-0.48|swp:0.23-0.55|n:nan<3000|t!nan(+nan,+nan)|q:inf|0.14ms/ev
91|0:00:12|nc:9.1e+04|a0:0.37-0.48|swp:0.23-0.55|n:nan<3000|t!nan(+nan,+nan)|q:inf|0.14ms/ev
92|0:00:12|nc:9.2e+04|a0:0.37-0.48|swp:0.23-0.55|n:nan<3000|t!nan(+nan,+nan)|q:inf|0.14ms/ev
93|0:00:12|nc:9.3e+04|a0:0.37-0.48|swp:0.23-0.55|n:nan<3000|t!nan(+nan,+nan)|q:inf|0.14ms/ev
94|0:00:12|nc:9.4e+04|a0:0.37-0.48|swp:0.24-0.55|n:nan<3000|t!nan(+nan,+nan)|q:inf|0.14ms/ev
95|0:00:12|nc:9.5e+04|a0:0.37-0.48|swp:0.23-0.55|n:nan<3000|t!nan(+nan,+nan)|q:inf|0.14ms/ev
96|0:00:13|nc:9.6e+04|a0:0.37-0.48|swp:0.23-0.55|n:nan<3000|t!nan(+nan,+nan)|q:inf|0.14ms/ev
97|0:00:13|nc:9.7e+04|a0:0.38-0.48|swp:0.23-0.55|n:nan<3000|t!nan(+nan,+nan)|q:inf|0.14ms/ev
98|0:00:13|nc:9.8e+04|a0:0.38-0.48|swp:0.23-0.55|n:nan<3000|t!nan(+nan,+nan)|q:inf|0.14ms/ev
99|0:00:13|nc:9.9e+04|a0:0.38-0.48|swp:0.23-0.55|n:nan<3000|t!nan(+nan,+nan)|q:inf|0.14ms/ev
100|0:00:13|nc:1.0e+05|a0:0.38-0.48|swp:0.23-0.55|n:nan<3000|t!nan(+nan,+nan)|q:inf|0.14ms/ev
101|0:00:13|nc:1.0e+05|a0:0.38-0.48|swp:0.23-0.55|n:nan<3000|t!nan(+nan,+nan)|q:inf|0.14ms/ev
102|0:00:13|nc:1.0e+05|a0:0.38-0.48|swp:0.23-0.56|n:nan<3000|t!nan(+nan,+nan)|q:inf|0.14ms/ev
103|0:00:14|nc:1.0e+05|a0:0.38-0.49|swp:0.24-0.56|n:nan<3000|t!nan(+nan,+nan)|q:inf|0.14ms/ev
104|0:00:14|nc:1.0e+05|a0:0.38-0.48|swp:0.24-0.56|n:nan<3000|t!nan(+nan,+nan)|q:inf|0.14ms/ev
105|0:00:14|nc:1.0e+05|a0:0.38-0.48|swp:0.24-0.56|n:nan<3000|t!nan(+nan,+nan)|q:inf|0.14ms/ev
106|0:00:14|nc:1.1e+05|a0:0.38-0.48|swp:0.24-0.56|n:nan<3000|t!nan(+nan,+nan)|q:inf|0.14ms/ev
107|0:00:14|nc:1.1e+05|a0:0.38-0.48|swp:0.24-0.56|n:nan<3000|t!nan(+nan,+nan)|q:inf|0.14ms/ev
108|0:00:14|nc:1.1e+05|a0:0.38-0.49|swp:0.24-0.56|n:nan<3000|t!nan(+nan,+nan)|q:inf|0.14ms/ev
109|0:00:14|nc:1.1e+05|a0:0.38-0.48|swp:0.24-0.56|n:nan<3000|t!nan(+nan,+nan)|q:inf|0.14ms/ev
110|0:00:15|nc:1.1e+05|a0:0.38-0.48|swp:0.24-0.56|n:nan<3000|t!nan(+nan,+nan)|q:inf|0.14ms/ev
111|0:00:15|nc:1.1e+05|a0:0.38-0.48|swp:0.24-0.56|n:nan<3000|t!nan(+nan,+nan)|q:inf|0.14ms/ev
112|0:00:15|nc:1.1e+05|a0:0.38-0.48|swp:0.24-0.56|n:nan<3000|t!nan(+nan,+nan)|q:inf|0.14ms/ev
113|0:00:15|nc:1.1e+05|a0:0.38-0.48|swp:0.24-0.56|n:nan<3000|t!nan(+nan,+nan)|q:inf|0.14ms/ev
114|0:00:15|nc:1.1e+05|a0:0.38-0.48|swp:0.24-0.56|n:nan<3000|t!nan(+nan,+nan)|q:inf|0.14ms/ev
115|0:00:15|nc:1.2e+05|a0:0.38-0.48|swp:0.24-0.56|n:nan<3000|t!nan(+nan,+nan)|q:inf|0.14ms/ev
116|0:00:15|nc:1.2e+05|a0:0.38-0.48|swp:0.24-0.56|n:nan<3000|t!nan(+nan,+nan)|q:inf|0.14ms/ev
117|0:00:15|nc:1.2e+05|a0:0.38-0.48|swp:0.24-0.57|n:nan<3000|t!nan(+nan,+nan)|q:inf|0.14ms/ev
118|0:00:16|nc:1.2e+05|a0:0.38-0.47|swp:0.24-0.57|n:nan<3000|t!nan(+nan,+nan)|q:inf|0.14ms/ev
119|0:00:16|nc:1.2e+05|a0:0.38-0.47|swp:0.24-0.57|n:nan<3000|t!nan(+nan,+nan)|q:inf|0.14ms/ev
120|0:00:16|nc:1.2e+05|a0:0.38-0.47|swp:0.24-0.57|n:nan<3000|t!nan(+nan,+nan)|q:inf|0.14ms/ev
121|0:00:16|nc:1.2e+05|a0:0.38-0.47|swp:0.24-0.57|n:nan<3000|t!nan(+nan,+nan)|q:inf|0.14ms/ev
122|0:00:16|nc:1.2e+05|a0:0.38-0.48|swp:0.24-0.57|n:nan<3000|t!nan(+nan,+nan)|q:inf|0.14ms/ev
123|0:00:16|nc:1.2e+05|a0:0.38-0.48|swp:0.24-0.57|n:nan<3000|t!nan(+nan,+nan)|q:inf|0.13ms/ev
124|0:00:16|nc:1.2e+05|a0:0.38-0.48|swp:0.24-0.57|n:nan<3000|t!nan(+nan,+nan)|q:inf|0.13ms/ev
125|0:00:17|nc:1.2e+05|a0:0.38-0.48|swp:0.24-0.57|n:nan<3000|t!nan(+nan,+nan)|q:inf|0.14ms/ev
126|0:00:17|nc:1.3e+05|a0:0.38-0.48|swp:0.24-0.57|n:nan<3000|t!nan(+nan,+nan)|q:inf|0.14ms/ev
127|0:00:17|nc:1.3e+05|a0:0.38-0.48|swp:0.24-0.57|n:nan<3000|t!nan(+nan,+nan)|q:inf|0.14ms/ev
128|0:00:17|nc:1.3e+05|a0:0.38-0.48|swp:0.24-0.57|n:nan<3000|t!nan(+nan,+nan)|q:inf|0.14ms/ev
129|0:00:17|nc:1.3e+05|a0:0.38-0.47|swp:0.24-0.57|n:nan<3000|t!nan(+nan,+nan)|q:inf|0.13ms/ev
130|0:00:17|nc:1.3e+05|a0:0.38-0.47|swp:0.24-0.57|n:nan<3000|t!nan(+nan,+nan)|q:inf|0.13ms/ev
131|0:00:17|nc:1.3e+05|a0:0.38-0.47|swp:0.24-0.57|n:nan<3000|t!nan(+nan,+nan)|q:inf|0.13ms/ev
132|0:00:18|nc:1.3e+05|a0:0.39-0.47|swp:0.24-0.57|n:nan<3000|t!nan(+nan,+nan)|q:inf|0.13ms/ev
133|0:00:18|nc:1.3e+05|a0:0.38-0.47|swp:0.24-0.57|n:nan<3000|t!nan(+nan,+nan)|q:inf|0.14ms/ev
134|0:00:18|nc:1.3e+05|a0:0.39-0.47|swp:0.24-0.57|n:nan<3000|t!nan(+nan,+nan)|q:inf|0.14ms/ev
135|0:00:18|nc:1.4e+05|a0:0.39-0.48|swp:0.24-0.57|n:nan<3000|t!nan(+nan,+nan)|q:inf|0.14ms/ev
136|0:00:18|nc:1.4e+05|a0:0.39-0.48|swp:0.24-0.57|n:nan<3000|t!nan(+nan,+nan)|q:inf|0.14ms/ev
137|0:00:18|nc:1.4e+05|a0:0.39-0.48|swp:0.24-0.58|n:nan<3000|t!nan(+nan,+nan)|q:inf|0.14ms/ev
138|0:00:18|nc:1.4e+05|a0:0.39-0.48|swp:0.24-0.58|n:nan<3000|t!nan(+nan,+nan)|q:inf|0.14ms/ev
139|0:00:18|nc:1.4e+05|a0:0.39-0.48|swp:0.24-0.58|n:nan<3000|t!nan(+nan,+nan)|q:inf|0.14ms/ev
140|0:00:19|nc:1.4e+05|a0:0.39-0.48|swp:0.24-0.58|n:nan<3000|t!nan(+nan,+nan)|q:inf|0.14ms/ev
141|0:00:19|nc:1.4e+05|a0:0.39-0.48|swp:0.24-0.58|n:nan<3000|t!nan(+nan,+nan)|q:inf|0.13ms/ev
142|0:00:19|nc:1.4e+05|a0:0.39-0.48|swp:0.24-0.58|n:nan<3000|t!nan(+nan,+nan)|q:inf|0.13ms/ev
143|0:00:19|nc:1.4e+05|a0:0.39-0.48|swp:0.24-0.58|n:nan<3000|t!nan(+nan,+nan)|q:inf|0.13ms/ev
144|0:00:19|nc:1.4e+05|a0:0.39-0.48|swp:0.24-0.58|n:nan<3000|t!nan(+nan,+nan)|q:inf|0.13ms/ev
145|0:00:19|nc:1.4e+05|a0:0.39-0.48|swp:0.24-0.58|n:nan<3000|t!nan(+nan,+nan)|q:inf|0.13ms/ev
146|0:00:19|nc:1.5e+05|a0:0.39-0.48|swp:0.24-0.58|n:nan<3000|t!nan(+nan,+nan)|q:inf|0.13ms/ev
147|0:00:20|nc:1.5e+05|a0:0.39-0.48|swp:0.24-0.58|n:nan<3000|t!nan(+nan,+nan)|q:inf|0.14ms/ev
148|0:00:20|nc:1.5e+05|a0:0.39-0.48|swp:0.24-0.58|n:nan<3000|t!nan(+nan,+nan)|q:inf|0.14ms/ev
149|0:00:20|nc:1.5e+05|a0:0.39-0.48|swp:0.24-0.58|n:nan<3000|t!nan(+nan,+nan)|q:inf|0.14ms/ev
150|0:00:20|nc:1.5e+05|a0:0.39-0.48|swp:0.24-0.58|n:nan<3000|t!nan(+nan,+nan)|q:inf|0.13ms/ev
151|0:00:20|nc:1.5e+05|a0:0.39-0.48|swp:0.24-0.58|n:nan<3000|t!nan(+nan,+nan)|q:inf|0.13ms/ev
152|0:00:20|nc:1.5e+05|a0:0.39-0.48|swp:0.24-0.58|n:nan<3000|t!nan(+nan,+nan)|q:inf|0.14ms/ev
153|0:00:20|nc:1.5e+05|a0:0.39-0.48|swp:0.24-0.58|n:nan<3000|t!nan(+nan,+nan)|q:inf|0.14ms/ev
154|0:00:21|nc:1.5e+05|a0:0.39-0.48|swp:0.24-0.58|n:nan<3000|t!nan(+nan,+nan)|q:inf|0.14ms/ev
155|0:00:21|nc:1.6e+05|a0:0.39-0.47|swp:0.24-0.59|n:nan<3000|t!nan(+nan,+nan)|q:inf|0.14ms/ev
156|0:00:21|nc:1.6e+05|a0:0.39-0.48|swp:0.24-0.58|n:nan<3000|t!nan(+nan,+nan)|q:inf|0.14ms/ev
157|0:00:21|nc:1.6e+05|a0:0.39-0.48|swp:0.24-0.59|n:nan<3000|t!nan(+nan,+nan)|q:inf|0.14ms/ev
158|0:00:21|nc:1.6e+05|a0:0.39-0.47|swp:0.24-0.59|n:nan<3000|t!nan(+nan,+nan)|q:inf|0.14ms/ev
159|0:00:21|nc:1.6e+05|a0:0.39-0.48|swp:0.24-0.59|n:nan<3000|t!nan(+nan,+nan)|q:inf|0.14ms/ev
160|0:00:21|nc:1.6e+05|a0:0.39-0.47|swp:0.24-0.59|n:nan<3000|t!nan(+nan,+nan)|q:inf|0.14ms/ev
161|0:00:21|nc:1.6e+05|a0:0.40-0.47|swp:0.24-0.59|n:nan<3000|t!nan(+nan,+nan)|q:inf|0.14ms/ev
162|0:00:22|nc:1.6e+05|a0:0.39-0.47|swp:0.24-0.59|n:nan<3000|t!nan(+nan,+nan)|q:inf|0.13ms/ev
163|0:00:22|nc:1.6e+05|a0:0.40-0.47|swp:0.24-0.59|n:nan<3000|t!nan(+nan,+nan)|q:inf|0.13ms/ev
164|0:00:22|nc:1.6e+05|a0:0.40-0.47|swp:0.24-0.59|n:nan<3000|t!nan(+nan,+nan)|q:inf|0.14ms/ev
165|0:00:22|nc:1.6e+05|a0:0.40-0.47|swp:0.24-0.59|n:nan<3000|t!nan(+nan,+nan)|q:inf|0.14ms/ev
166|0:00:22|nc:1.7e+05|a0:0.40-0.47|swp:0.24-0.59|n:nan<3000|t!nan(+nan,+nan)|q:inf|0.14ms/ev
167|0:00:22|nc:1.7e+05|a0:0.40-0.47|swp:0.24-0.59|n:nan<3000|t!nan(+nan,+nan)|q:inf|0.14ms/ev
168|0:00:22|nc:1.7e+05|a0:0.40-0.47|swp:0.24-0.59|n:nan<3000|t!nan(+nan,+nan)|q:inf|0.14ms/ev
169|0:00:23|nc:1.7e+05|a0:0.40-0.47|swp:0.24-0.59|n:nan<3000|t!nan(+nan,+nan)|q:inf|0.14ms/ev
170|0:00:23|nc:1.7e+05|a0:0.40-0.47|swp:0.24-0.59|n:nan<3000|t!nan(+nan,+nan)|q:inf|0.14ms/ev
171|0:00:23|nc:1.7e+05|a0:0.40-0.47|swp:0.24-0.59|n:nan<3000|t!nan(+nan,+nan)|q:inf|0.14ms/ev
172|0:00:23|nc:1.7e+05|a0:0.40-0.47|swp:0.24-0.59|n:nan<3000|t!nan(+nan,+nan)|q:inf|0.14ms/ev
173|0:00:23|nc:1.7e+05|a0:0.40-0.47|swp:0.24-0.59|n:nan<3000|t!nan(+nan,+nan)|q:inf|0.14ms/ev
174|0:00:23|nc:1.7e+05|a0:0.40-0.47|swp:0.24-0.59|n:nan<3000|t!nan(+nan,+nan)|q:inf|0.13ms/ev
175|0:00:23|nc:1.8e+05|a0:0.40-0.47|swp:0.24-0.59|n:nan<3000|t!nan(+nan,+nan)|q:inf|0.14ms/ev
176|0:00:24|nc:1.8e+05|a0:0.40-0.47|swp:0.24-0.59|n:nan<3000|t!nan(+nan,+nan)|q:inf|0.14ms/ev
177|0:00:24|nc:1.8e+05|a0:0.40-0.47|swp:0.24-0.59|n:nan<3000|t!nan(+nan,+nan)|q:inf|0.14ms/ev
178|0:00:24|nc:1.8e+05|a0:0.40-0.47|swp:0.24-0.59|n:nan<3000|t!nan(+nan,+nan)|q:inf|0.14ms/ev
179|0:00:24|nc:1.8e+05|a0:0.40-0.47|swp:0.24-0.59|n:nan<3000|t!nan(+nan,+nan)|q:inf|0.14ms/ev
180|0:00:24|nc:1.8e+05|a0:0.40-0.47|swp:0.24-0.59|n:nan<3000|t!nan(+nan,+nan)|q:inf|0.14ms/ev
181|0:00:24|nc:1.8e+05|a0:0.40-0.47|swp:0.24-0.59|n:nan<3000|t!nan(+nan,+nan)|q:inf|0.14ms/ev
182|0:00:24|nc:1.8e+05|a0:0.40-0.47|swp:0.24-0.59|n:nan<3000|t!nan(+nan,+nan)|q:inf|0.14ms/ev
183|0:00:24|nc:1.8e+05|a0:0.40-0.47|swp:0.24-0.59|n:nan<3000|t!nan(+nan,+nan)|q:inf|0.14ms/ev
184|0:00:25|nc:1.8e+05|a0:0.40-0.47|swp:0.24-0.59|n:nan<3000|t!nan(+nan,+nan)|q:inf|0.14ms/ev
185|0:00:25|nc:1.8e+05|a0:0.40-0.47|swp:0.24-0.59|n:nan<3000|t!nan(+nan,+nan)|q:inf|0.14ms/ev
186|0:00:25|nc:1.9e+05|a0:0.40-0.47|swp:0.24-0.59|n:nan<3000|t!nan(+nan,+nan)|q:inf|0.14ms/ev
187|0:00:25|nc:1.9e+05|a0:0.40-0.47|swp:0.24-0.59|n:nan<3000|t!nan(+nan,+nan)|q:inf|0.14ms/ev
188|0:00:25|nc:1.9e+05|a0:0.40-0.47|swp:0.24-0.59|n:nan<3000|t!nan(+nan,+nan)|q:inf|0.13ms/ev
189|0:00:25|nc:1.9e+05|a0:0.40-0.47|swp:0.24-0.59|n:nan<3000|t!nan(+nan,+nan)|q:inf|0.13ms/ev
190|0:00:25|nc:1.9e+05|a0:0.40-0.47|swp:0.24-0.59|n:nan<3000|t!nan(+nan,+nan)|q:inf|0.13ms/ev
191|0:00:26|nc:1.9e+05|a0:0.40-0.46|swp:0.24-0.59|n:nan<3000|t!nan(+nan,+nan)|q:inf|0.13ms/ev
192|0:00:26|nc:1.9e+05|a0:0.40-0.46|swp:0.24-0.60|n:nan<3000|t!nan(+nan,+nan)|q:inf|0.13ms/ev
193|0:00:26|nc:1.9e+05|a0:0.40-0.46|swp:0.24-0.60|n:nan<3000|t!nan(+nan,+nan)|q:inf|0.14ms/ev
194|0:00:26|nc:1.9e+05|a0:0.40-0.46|swp:0.24-0.60|n:nan<3000|t!nan(+nan,+nan)|q:inf|0.14ms/ev
195|0:00:26|nc:2.0e+05|a0:0.40-0.47|swp:0.24-0.60|n:nan<3000|t!nan(+nan,+nan)|q:inf|0.14ms/ev
196|0:00:26|nc:2.0e+05|a0:0.40-0.47|swp:0.24-0.60|n:nan<3000|t!nan(+nan,+nan)|q:inf|0.13ms/ev
197|0:00:26|nc:2.0e+05|a0:0.40-0.47|swp:0.24-0.60|n:nan<3000|t!nan(+nan,+nan)|q:inf|0.13ms/ev
198|0:00:26|nc:2.0e+05|a0:0.40-0.47|swp:0.24-0.60|n:nan<3000|t!nan(+nan,+nan)|q:inf|0.13ms/ev
199|0:00:27|nc:2.0e+05|a0:0.40-0.47|swp:0.24-0.60|n:nan<3000|t!nan(+nan,+nan)|q:inf|0.13ms/ev
200|0:00:27|nc:2.0e+05|a0:0.40-0.47|swp:0.24-0.60|n:nan<3000|t!nan(+nan,+nan)|q:inf|0.13ms/ev
201|0:00:27|nc:2.0e+05|a0:0.41-0.47|swp:0.24-0.60|n:nan<3000|t!nan(+nan,+nan)|q:inf|0.13ms/ev
202|0:00:27|nc:2.0e+05|a0:0.40-0.47|swp:0.24-0.60|n:nan<3000|t!nan(+nan,+nan)|q:inf|0.14ms/ev
203|0:00:27|nc:2.0e+05|a0:0.41-0.47|swp:0.24-0.60|n:nan<3000|t!nan(+nan,+nan)|q:inf|0.14ms/ev
204|0:00:27|nc:2.0e+05|a0:0.40-0.47|swp:0.24-0.60|n:nan<3000|t!nan(+nan,+nan)|q:inf|0.14ms/ev
205|0:00:27|nc:2.0e+05|a0:0.40-0.46|swp:0.24-0.60|n:nan<3000|t!nan(+nan,+nan)|q:inf|0.14ms/ev
206|0:00:28|nc:2.1e+05|a0:0.41-0.47|swp:0.24-0.60|n:nan<3000|t!nan(+nan,+nan)|q:inf|0.14ms/ev
207|0:00:28|nc:2.1e+05|a0:0.40-0.46|swp:0.24-0.60|n:nan<3000|t!nan(+nan,+nan)|q:inf|0.14ms/ev
208|0:00:28|nc:2.1e+05|a0:0.41-0.46|swp:0.24-0.60|n:nan<3000|t!nan(+nan,+nan)|q:inf|0.14ms/ev
209|0:00:28|nc:2.1e+05|a0:0.40-0.46|swp:0.24-0.60|n:nan<3000|t!nan(+nan,+nan)|q:inf|0.14ms/ev
210|0:00:28|nc:2.1e+05|a0:0.41-0.46|swp:0.24-0.60|n:nan<3000|t!nan(+nan,+nan)|q:inf|0.14ms/ev
211|0:00:28|nc:2.1e+05|a0:0.41-0.46|swp:0.24-0.60|n:nan<3000|t!nan(+nan,+nan)|q:inf|0.14ms/ev
212|0:00:28|nc:2.1e+05|a0:0.41-0.46|swp:0.24-0.60|n:nan<3000|t!nan(+nan,+nan)|q:inf|0.14ms/ev
213|0:00:29|nc:2.1e+05|a0:0.41-0.46|swp:0.24-0.60|n:nan<3000|t!nan(+nan,+nan)|q:inf|0.14ms/ev
214|0:00:29|nc:2.1e+05|a0:0.41-0.47|swp:0.24-0.60|n:nan<3000|t!nan(+nan,+nan)|q:inf|0.14ms/ev
215|0:00:29|nc:2.2e+05|a0:0.41-0.47|swp:0.24-0.60|n:nan<3000|t!nan(+nan,+nan)|q:inf|0.14ms/ev
216|0:00:29|nc:2.2e+05|a0:0.41-0.46|swp:0.24-0.60|n:nan<3000|t!nan(+nan,+nan)|q:inf|0.14ms/ev
217|0:00:29|nc:2.2e+05|a0:0.41-0.46|swp:0.24-0.60|n:nan<3000|t!nan(+nan,+nan)|q:inf|0.14ms/ev
218|0:00:29|nc:2.2e+05|a0:0.41-0.46|swp:0.24-0.60|n:nan<3000|t!nan(+nan,+nan)|q:inf|0.14ms/ev
219|0:00:29|nc:2.2e+05|a0:0.41-0.46|swp:0.24-0.60|n:nan<3000|t!nan(+nan,+nan)|q:inf|0.14ms/ev
220|0:00:29|nc:2.2e+05|a0:0.41-0.46|swp:0.24-0.60|n:nan<3000|t!nan(+nan,+nan)|q:inf|0.14ms/ev
221|0:00:30|nc:2.2e+05|a0:0.41-0.46|swp:0.24-0.60|n:nan<3000|t!nan(+nan,+nan)|q:inf|0.14ms/ev
222|0:00:30|nc:2.2e+05|a0:0.41-0.46|swp:0.24-0.60|n:nan<3000|t!nan(+nan,+nan)|q:inf|0.14ms/ev
223|0:00:30|nc:2.2e+05|a0:0.40-0.46|swp:0.24-0.60|n:nan<3000|t!nan(+nan,+nan)|q:inf|0.14ms/ev
224|0:00:30|nc:2.2e+05|a0:0.40-0.46|swp:0.24-0.60|n:nan<3000|t!nan(+nan,+nan)|q:inf|0.14ms/ev
225|0:00:30|nc:2.2e+05|a0:0.40-0.46|swp:0.24-0.60|n:nan<3000|t!nan(+nan,+nan)|q:inf|0.14ms/ev
226|0:00:30|nc:2.3e+05|a0:0.40-0.46|swp:0.24-0.60|n:nan<3000|t!nan(+nan,+nan)|q:inf|0.14ms/ev
227|0:00:30|nc:2.3e+05|a0:0.40-0.46|swp:0.24-0.60|n:nan<3000|t!nan(+nan,+nan)|q:inf|0.14ms/ev
228|0:00:31|nc:2.3e+05|a0:0.40-0.46|swp:0.24-0.60|n:nan<3000|t!nan(+nan,+nan)|q:inf|0.14ms/ev
229|0:00:31|nc:2.3e+05|a0:0.40-0.46|swp:0.24-0.60|n:nan<3000|t!nan(+nan,+nan)|q:inf|0.14ms/ev
230|0:00:31|nc:2.3e+05|a0:0.40-0.46|swp:0.24-0.60|n:nan<3000|t!nan(+nan,+nan)|q:inf|0.14ms/ev
231|0:00:31|nc:2.3e+05|a0:0.40-0.46|swp:0.24-0.60|n:nan<3000|t!nan(+nan,+nan)|q:inf|0.14ms/ev
232|0:00:31|nc:2.3e+05|a0:0.40-0.46|swp:0.24-0.60|n:nan<3000|t!nan(+nan,+nan)|q:inf|0.14ms/ev
233|0:00:31|nc:2.3e+05|a0:0.40-0.46|swp:0.24-0.60|n:nan<3000|t!nan(+nan,+nan)|q:inf|0.14ms/ev
234|0:00:31|nc:2.3e+05|a0:0.40-0.46|swp:0.24-0.60|n:nan<3000|t!nan(+nan,+nan)|q:inf|0.14ms/ev
235|0:00:32|nc:2.4e+05|a0:0.40-0.46|swp:0.24-0.60|n:nan<3000|t!nan(+nan,+nan)|q:inf|0.14ms/ev
236|0:00:32|nc:2.4e+05|a0:0.40-0.46|swp:0.25-0.60|n:nan<3000|t!nan(+nan,+nan)|q:inf|0.14ms/ev
237|0:00:32|nc:2.4e+05|a0:0.40-0.46|swp:0.25-0.60|n:nan<3000|t!nan(+nan,+nan)|q:inf|0.14ms/ev
238|0:00:32|nc:2.4e+05|a0:0.40-0.46|swp:0.25-0.60|n:nan<3000|t!nan(+nan,+nan)|q:inf|0.14ms/ev
239|0:00:32|nc:2.4e+05|a0:0.40-0.46|swp:0.25-0.60|n:nan<3000|t!nan(+nan,+nan)|q:inf|0.14ms/ev
240|0:00:32|nc:2.4e+05|a0:0.40-0.46|swp:0.25-0.60|n:nan<3000|t!nan(+nan,+nan)|q:inf|0.14ms/ev
241|0:00:32|nc:2.4e+05|a0:0.40-0.46|swp:0.25-0.60|n:nan<3000|t!nan(+nan,+nan)|q:inf|0.14ms/ev
242|0:00:32|nc:2.4e+05|a0:0.40-0.46|swp:0.25-0.60|n:nan<3000|t!nan(+nan,+nan)|q:inf|0.14ms/ev
243|0:00:33|nc:2.4e+05|a0:0.40-0.46|swp:0.25-0.60|n:nan<3000|t!nan(+nan,+nan)|q:inf|0.14ms/ev
244|0:00:33|nc:2.4e+05|a0:0.40-0.46|swp:0.25-0.60|n:nan<3000|t!nan(+nan,+nan)|q:inf|0.14ms/ev
245|0:00:33|nc:2.4e+05|a0:0.41-0.46|swp:0.25-0.60|n:nan<3000|t!nan(+nan,+nan)|q:inf|0.14ms/ev
246|0:00:33|nc:2.5e+05|a0:0.41-0.46|swp:0.25-0.60|n:nan<3000|t!nan(+nan,+nan)|q:inf|0.14ms/ev
247|0:00:33|nc:2.5e+05|a0:0.41-0.46|swp:0.25-0.60|n:nan<3000|t!nan(+nan,+nan)|q:inf|0.14ms/ev
248|0:00:33|nc:2.5e+05|a0:0.40-0.46|swp:0.25-0.60|n:nan<3000|t!nan(+nan,+nan)|q:inf|0.14ms/ev
249|0:00:33|nc:2.5e+05|a0:0.41-0.46|swp:0.25-0.60|n:nan<3000|t!nan(+nan,+nan)|q:inf|0.14ms/ev
250|0:00:34|nc:2.5e+05|a0:0.41-0.46|swp:0.25-0.60|n:nan<3000|t!nan(+nan,+nan)|q:inf|0.14ms/ev
251|0:00:34|nc:2.5e+05|a0:0.41-0.46|swp:0.25-0.60|n:nan<3000|t!nan(+nan,+nan)|q:inf|0.13ms/ev
252|0:00:34|nc:2.5e+05|a0:0.41-0.46|swp:0.25-0.60|n:nan<3000|t!nan(+nan,+nan)|q:inf|0.13ms/ev
253|0:00:34|nc:2.5e+05|a0:0.41-0.46|swp:0.25-0.60|n:nan<3000|t!nan(+nan,+nan)|q:inf|0.13ms/ev
254|0:00:34|nc:2.5e+05|a0:0.41-0.46|swp:0.25-0.60|n:nan<3000|t!nan(+nan,+nan)|q:inf|0.14ms/ev
255|0:00:34|nc:2.6e+05|a0:0.41-0.46|swp:0.25-0.60|n:nan<3000|t!nan(+nan,+nan)|q:inf|0.13ms/ev
256|0:00:34|nc:2.6e+05|a0:0.40-0.46|swp:0.25-0.60|n:nan<3000|t!nan(+nan,+nan)|q:inf|0.14ms/ev
257|0:00:35|nc:2.6e+05|a0:0.41-0.46|swp:0.25-0.60|n:nan<3000|t!nan(+nan,+nan)|q:inf|0.13ms/ev
258|0:00:35|nc:2.6e+05|a0:0.41-0.46|swp:0.25-0.60|n:nan<3000|t!nan(+nan,+nan)|q:inf|0.14ms/ev
259|0:00:35|nc:2.6e+05|a0:0.41-0.46|swp:0.25-0.60|n:nan<3000|t!nan(+nan,+nan)|q:inf|0.14ms/ev
260|0:00:35|nc:2.6e+05|a0:0.41-0.46|swp:0.25-0.60|n:nan<3000|t!nan(+nan,+nan)|q:inf|0.14ms/ev
261|0:00:35|nc:2.6e+05|a0:0.41-0.46|swp:0.25-0.60|n:nan<3000|t!nan(+nan,+nan)|q:inf|0.14ms/ev
262|0:00:35|nc:2.6e+05|a0:0.40-0.46|swp:0.25-0.60|n:nan<3000|t!nan(+nan,+nan)|q:inf|0.13ms/ev
263|0:00:35|nc:2.6e+05|a0:0.41-0.46|swp:0.25-0.60|n:nan<3000|t!nan(+nan,+nan)|q:inf|0.14ms/ev
264|0:00:35|nc:2.6e+05|a0:0.41-0.46|swp:0.25-0.60|n:nan<3000|t!nan(+nan,+nan)|q:inf|0.14ms/ev
265|0:00:36|nc:2.6e+05|a0:0.40-0.46|swp:0.25-0.60|n:nan<3000|t!nan(+nan,+nan)|q:inf|0.14ms/ev
266|0:00:36|nc:2.7e+05|a0:0.41-0.46|swp:0.25-0.60|n:nan<3000|t!nan(+nan,+nan)|q:inf|0.14ms/ev
267|0:00:36|nc:2.7e+05|a0:0.41-0.46|swp:0.25-0.60|n:nan<3000|t!nan(+nan,+nan)|q:inf|0.14ms/ev
268|0:00:36|nc:2.7e+05|a0:0.40-0.46|swp:0.25-0.60|n:nan<3000|t!nan(+nan,+nan)|q:inf|0.14ms/ev
269|0:00:36|nc:2.7e+05|a0:0.41-0.46|swp:0.25-0.60|n:nan<3000|t!nan(+nan,+nan)|q:inf|0.14ms/ev
270|0:00:36|nc:2.7e+05|a0:0.41-0.46|swp:0.25-0.60|n:nan<3000|t!nan(+nan,+nan)|q:inf|0.14ms/ev
271|0:00:36|nc:2.7e+05|a0:0.41-0.46|swp:0.25-0.60|n:nan<3000|t!nan(+nan,+nan)|q:inf|0.14ms/ev
272|0:00:37|nc:2.7e+05|a0:0.41-0.46|swp:0.25-0.60|n:nan<3000|t!nan(+nan,+nan)|q:inf|0.14ms/ev
273|0:00:37|nc:2.7e+05|a0:0.41-0.46|swp:0.25-0.60|n:nan<3000|t!nan(+nan,+nan)|q:inf|0.14ms/ev
274|0:00:37|nc:2.7e+05|a0:0.41-0.46|swp:0.25-0.60|n:nan<3000|t!nan(+nan,+nan)|q:inf|0.14ms/ev
275|0:00:37|nc:2.8e+05|a0:0.41-0.46|swp:0.25-0.60|n:nan<3000|t!nan(+nan,+nan)|q:inf|0.14ms/ev
276|0:00:37|nc:2.8e+05|a0:0.40-0.46|swp:0.25-0.60|n:nan<3000|t!nan(+nan,+nan)|q:inf|0.14ms/ev
277|0:00:37|nc:2.8e+05|a0:0.40-0.46|swp:0.25-0.60|n:nan<3000|t!nan(+nan,+nan)|q:inf|0.14ms/ev
278|0:00:37|nc:2.8e+05|a0:0.40-0.46|swp:0.25-0.60|n:nan<3000|t!nan(+nan,+nan)|q:inf|0.14ms/ev
279|0:00:38|nc:2.8e+05|a0:0.40-0.46|swp:0.25-0.60|n:nan<3000|t!nan(+nan,+nan)|q:inf|0.14ms/ev
280|0:00:38|nc:2.8e+05|a0:0.40-0.46|swp:0.25-0.60|n:nan<3000|t!nan(+nan,+nan)|q:inf|0.14ms/ev
281|0:00:38|nc:2.8e+05|a0:0.40-0.46|swp:0.25-0.60|n:nan<3000|t!nan(+nan,+nan)|q:inf|0.13ms/ev
282|0:00:38|nc:2.8e+05|a0:0.40-0.46|swp:0.25-0.60|n:nan<3000|t!nan(+nan,+nan)|q:inf|0.13ms/ev
283|0:00:38|nc:2.8e+05|a0:0.40-0.46|swp:0.25-0.60|n:nan<3000|t!nan(+nan,+nan)|q:inf|0.13ms/ev
284|0:00:38|nc:2.8e+05|a0:0.40-0.46|swp:0.25-0.60|n:nan<3000|t!nan(+nan,+nan)|q:inf|0.14ms/ev
285|0:00:38|nc:2.8e+05|a0:0.40-0.46|swp:0.25-0.60|n:nan<3000|t!nan(+nan,+nan)|q:inf|0.14ms/ev
286|0:00:38|nc:2.9e+05|a0:0.40-0.46|swp:0.25-0.60|n:nan<3000|t!nan(+nan,+nan)|q:inf|0.14ms/ev
287|0:00:39|nc:2.9e+05|a0:0.40-0.46|swp:0.25-0.60|n:nan<3000|t!nan(+nan,+nan)|q:inf|0.14ms/ev
288|0:00:39|nc:2.9e+05|a0:0.40-0.46|swp:0.25-0.60|n:nan<3000|t!nan(+nan,+nan)|q:inf|0.14ms/ev
289|0:00:39|nc:2.9e+05|a0:0.40-0.46|swp:0.25-0.60|n:nan<3000|t!nan(+nan,+nan)|q:inf|0.14ms/ev
290|0:00:39|nc:2.9e+05|a0:0.41-0.46|swp:0.25-0.60|n:nan<3000|t!nan(+nan,+nan)|q:inf|0.13ms/ev
291|0:00:39|nc:2.9e+05|a0:0.41-0.45|swp:0.25-0.60|n:nan<3000|t!nan(+nan,+nan)|q:inf|0.13ms/ev
292|0:00:39|nc:2.9e+05|a0:0.41-0.46|swp:0.25-0.60|n:nan<3000|t!nan(+nan,+nan)|q:inf|0.13ms/ev
293|0:00:39|nc:2.9e+05|a0:0.40-0.46|swp:0.25-0.60|n:nan<3000|t!nan(+nan,+nan)|q:inf|0.13ms/ev
294|0:00:40|nc:2.9e+05|a0:0.41-0.46|swp:0.25-0.60|n:nan<3000|t!nan(+nan,+nan)|q:inf|0.14ms/ev
295|0:00:40|nc:3.0e+05|a0:0.41-0.46|swp:0.25-0.60|n:nan<3000|t!nan(+nan,+nan)|q:inf|0.13ms/ev
296|0:00:40|nc:3.0e+05|a0:0.41-0.46|swp:0.25-0.60|n:nan<3000|t!nan(+nan,+nan)|q:inf|0.13ms/ev
297|0:00:40|nc:3.0e+05|a0:0.41-0.46|swp:0.25-0.60|n:nan<3000|t!nan(+nan,+nan)|q:inf|0.13ms/ev
298|0:00:40|nc:3.0e+05|a0:0.41-0.46|swp:0.25-0.60|n:nan<3000|t!nan(+nan,+nan)|q:inf|0.13ms/ev
299|0:00:40|nc:3.0e+05|a0:0.41-0.46|swp:0.25-0.60|n:nan<3000|t!nan(+nan,+nan)|q:inf|0.14ms/ev
300|0:00:40|nc:3.0e+05|a0:0.41-0.46|swp:0.25-0.60|n:nan<3000|t!nan(+nan,+nan)|q:inf|0.14ms/ev
301|0:00:40|nc:3.0e+05|a0:0.41-0.46|swp:0.25-0.60|n:nan<3000|t!nan(+nan,+nan)|q:inf|0.14ms/ev
302|0:00:41|nc:3.0e+05|a0:0.41-0.46|swp:0.25-0.60|n:nan<3000|t!nan(+nan,+nan)|q:inf|0.13ms/ev
303|0:00:41|nc:3.0e+05|a0:0.41-0.46|swp:0.25-0.60|n:nan<3000|t!nan(+nan,+nan)|q:inf|0.14ms/ev
304|0:00:41|nc:3.0e+05|a0:0.41-0.45|swp:0.25-0.60|n:nan<3000|t!nan(+nan,+nan)|q:inf|0.14ms/ev
305|0:00:41|nc:3.0e+05|a0:0.41-0.45|swp:0.25-0.60|n:nan<3000|t!nan(+nan,+nan)|q:inf|0.14ms/ev
306|0:00:41|nc:3.1e+05|a0:0.41-0.45|swp:0.25-0.60|n:nan<3000|t!nan(+nan,+nan)|q:inf|0.14ms/ev
307|0:00:41|nc:3.1e+05|a0:0.41-0.45|swp:0.25-0.60|n:nan<3000|t!nan(+nan,+nan)|q:inf|0.14ms/ev
308|0:00:41|nc:3.1e+05|a0:0.41-0.45|swp:0.25-0.60|n:nan<3000|t!nan(+nan,+nan)|q:inf|0.14ms/ev
309|0:00:42|nc:3.1e+05|a0:0.41-0.45|swp:0.25-0.60|n:nan<3000|t!nan(+nan,+nan)|q:inf|0.14ms/ev
310|0:00:42|nc:3.1e+05|a0:0.41-0.45|swp:0.25-0.60|n:nan<3000|t!nan(+nan,+nan)|q:inf|0.14ms/ev
311|0:00:42|nc:3.1e+05|a0:0.41-0.45|swp:0.25-0.60|n:nan<3000|t!nan(+nan,+nan)|q:inf|0.14ms/ev
312|0:00:42|nc:3.1e+05|a0:0.41-0.45|swp:0.25-0.60|n:nan<3000|t!nan(+nan,+nan)|q:inf|0.14ms/ev
313|0:00:42|nc:3.1e+05|a0:0.41-0.45|swp:0.25-0.60|n:nan<3000|t!nan(+nan,+nan)|q:inf|0.14ms/ev
314|0:00:42|nc:3.1e+05|a0:0.41-0.45|swp:0.25-0.60|n:nan<3000|t!nan(+nan,+nan)|q:inf|0.14ms/ev
315|0:00:42|nc:3.2e+05|a0:0.41-0.46|swp:0.25-0.60|n:nan<3000|t!nan(+nan,+nan)|q:inf|0.14ms/ev
316|0:00:43|nc:3.2e+05|a0:0.41-0.46|swp:0.25-0.60|n:nan<3000|t!nan(+nan,+nan)|q:inf|0.14ms/ev
317|0:00:43|nc:3.2e+05|a0:0.41-0.46|swp:0.25-0.60|n:nan<3000|t!nan(+nan,+nan)|q:inf|0.14ms/ev
318|0:00:43|nc:3.2e+05|a0:0.41-0.46|swp:0.25-0.60|n:nan<3000|t!nan(+nan,+nan)|q:inf|0.14ms/ev
319|0:00:43|nc:3.2e+05|a0:0.41-0.46|swp:0.25-0.60|n:nan<3000|t!nan(+nan,+nan)|q:inf|0.14ms/ev
320|0:00:43|nc:3.2e+05|a0:0.41-0.46|swp:0.25-0.60|n:nan<3000|t!nan(+nan,+nan)|q:inf|0.13ms/ev
321|0:00:43|nc:3.2e+05|a0:0.41-0.45|swp:0.25-0.60|n:nan<3000|t!nan(+nan,+nan)|q:inf|0.13ms/ev
322|0:00:43|nc:3.2e+05|a0:0.41-0.46|swp:0.25-0.60|n:nan<3000|t!nan(+nan,+nan)|q:inf|0.14ms/ev
323|0:00:43|nc:3.2e+05|a0:0.41-0.46|swp:0.25-0.60|n:nan<3000|t!nan(+nan,+nan)|q:inf|0.14ms/ev
324|0:00:44|nc:3.2e+05|a0:0.41-0.46|swp:0.25-0.60|n:nan<3000|t!nan(+nan,+nan)|q:inf|0.14ms/ev
325|0:00:44|nc:3.2e+05|a0:0.41-0.46|swp:0.25-0.60|n:nan<3000|t!nan(+nan,+nan)|q:inf|0.14ms/ev
326|0:00:44|nc:3.3e+05|a0:0.41-0.46|swp:0.25-0.60|n:nan<3000|t!nan(+nan,+nan)|q:inf|0.14ms/ev
327|0:00:44|nc:3.3e+05|a0:0.41-0.46|swp:0.25-0.60|n:nan<3000|t!nan(+nan,+nan)|q:inf|0.14ms/ev
328|0:00:44|nc:3.3e+05|a0:0.41-0.46|swp:0.25-0.60|n:nan<3000|t!nan(+nan,+nan)|q:inf|0.13ms/ev
329|0:00:44|nc:3.3e+05|a0:0.41-0.46|swp:0.25-0.61|n:nan<3000|t!nan(+nan,+nan)|q:inf|0.13ms/ev
330|0:00:44|nc:3.3e+05|a0:0.41-0.46|swp:0.25-0.61|n:nan<3000|t!nan(+nan,+nan)|q:inf|0.14ms/ev
331|0:00:45|nc:3.3e+05|a0:0.41-0.46|swp:0.25-0.61|n:nan<3000|t!nan(+nan,+nan)|q:inf|0.14ms/ev
332|0:00:45|nc:3.3e+05|a0:0.41-0.46|swp:0.25-0.61|n:nan<3000|t!nan(+nan,+nan)|q:inf|0.14ms/ev
333|0:00:45|nc:3.3e+05|a0:0.41-0.46|swp:0.25-0.61|n:nan<3000|t!nan(+nan,+nan)|q:inf|0.14ms/ev
334|0:00:45|nc:3.3e+05|a0:0.41-0.46|swp:0.25-0.61|n:nan<3000|t!nan(+nan,+nan)|q:inf|0.14ms/ev
335|0:00:45|nc:3.4e+05|a0:0.41-0.45|swp:0.25-0.61|n:nan<3000|t!nan(+nan,+nan)|q:inf|0.13ms/ev
336|0:00:45|nc:3.4e+05|a0:0.41-0.45|swp:0.25-0.61|n:nan<3000|t!nan(+nan,+nan)|q:inf|0.13ms/ev
337|0:00:45|nc:3.4e+05|a0:0.41-0.46|swp:0.25-0.61|n:nan<3000|t!nan(+nan,+nan)|q:inf|0.13ms/ev
338|0:00:46|nc:3.4e+05|a0:0.41-0.46|swp:0.25-0.61|n:nan<3000|t!nan(+nan,+nan)|q:inf|0.13ms/ev
339|0:00:46|nc:3.4e+05|a0:0.41-0.46|swp:0.25-0.61|n:nan<3000|t!nan(+nan,+nan)|q:inf|0.13ms/ev
340|0:00:46|nc:3.4e+05|a0:0.41-0.46|swp:0.25-0.61|n:nan<3000|t!nan(+nan,+nan)|q:inf|0.13ms/ev
341|0:00:46|nc:3.4e+05|a0:0.41-0.46|swp:0.25-0.61|n:nan<3000|t!nan(+nan,+nan)|q:inf|0.13ms/ev
342|0:00:46|nc:3.4e+05|a0:0.41-0.46|swp:0.25-0.61|n:nan<3000|t!nan(+nan,+nan)|q:inf|0.14ms/ev
343|0:00:46|nc:3.4e+05|a0:0.41-0.45|swp:0.25-0.61|n:nan<3000|t!nan(+nan,+nan)|q:inf|0.14ms/ev
344|0:00:46|nc:3.4e+05|a0:0.41-0.45|swp:0.25-0.61|n:nan<3000|t!nan(+nan,+nan)|q:inf|0.14ms/ev
345|0:00:46|nc:3.4e+05|a0:0.41-0.46|swp:0.25-0.61|n:nan<3000|t!nan(+nan,+nan)|q:inf|0.14ms/ev
346|0:00:47|nc:3.5e+05|a0:0.41-0.45|swp:0.25-0.61|n:nan<3000|t!nan(+nan,+nan)|q:inf|0.13ms/ev
347|0:00:47|nc:3.5e+05|a0:0.41-0.45|swp:0.25-0.61|n:nan<3000|t!nan(+nan,+nan)|q:inf|0.13ms/ev
348|0:00:47|nc:3.5e+05|a0:0.41-0.45|swp:0.25-0.61|n:nan<3000|t!nan(+nan,+nan)|q:inf|0.13ms/ev
349|0:00:47|nc:3.5e+05|a0:0.41-0.45|swp:0.25-0.61|n:nan<3000|t!nan(+nan,+nan)|q:inf|0.13ms/ev
350|0:00:47|nc:3.5e+05|a0:0.41-0.45|swp:0.25-0.61|n:nan<3000|t!nan(+nan,+nan)|q:inf|0.13ms/ev
351|0:00:47|nc:3.5e+05|a0:0.41-0.45|swp:0.25-0.61|n:nan<3000|t!nan(+nan,+nan)|q:inf|0.14ms/ev
352|0:00:47|nc:3.5e+05|a0:0.41-0.45|swp:0.25-0.61|n:nan<3000|t!nan(+nan,+nan)|q:inf|0.13ms/ev
353|0:00:48|nc:3.5e+05|a0:0.41-0.45|swp:0.25-0.61|n:nan<3000|t!nan(+nan,+nan)|q:inf|0.14ms/ev
354|0:00:48|nc:3.5e+05|a0:0.41-0.45|swp:0.25-0.61|n:nan<3000|t!nan(+nan,+nan)|q:inf|0.13ms/ev
355|0:00:48|nc:3.6e+05|a0:0.41-0.45|swp:0.25-0.61|n:nan<3000|t!nan(+nan,+nan)|q:inf|0.14ms/ev
356|0:00:48|nc:3.6e+05|a0:0.41-0.45|swp:0.25-0.61|n:nan<3000|t!nan(+nan,+nan)|q:inf|0.14ms/ev
357|0:00:48|nc:3.6e+05|a0:0.41-0.45|swp:0.25-0.61|n:nan<3000|t!nan(+nan,+nan)|q:inf|0.14ms/ev
358|0:00:48|nc:3.6e+05|a0:0.41-0.45|swp:0.25-0.61|n:nan<3000|t!nan(+nan,+nan)|q:inf|0.14ms/ev
359|0:00:48|nc:3.6e+05|a0:0.41-0.45|swp:0.25-0.61|n:nan<3000|t!nan(+nan,+nan)|q:inf|0.14ms/ev
360|0:00:48|nc:3.6e+05|a0:0.41-0.45|swp:0.25-0.61|n:nan<3000|t!nan(+nan,+nan)|q:inf|0.14ms/ev
361|0:00:49|nc:3.6e+05|a0:0.41-0.45|swp:0.25-0.61|n:nan<3000|t!nan(+nan,+nan)|q:inf|0.14ms/ev
362|0:00:49|nc:3.6e+05|a0:0.41-0.45|swp:0.25-0.61|n:nan<3000|t!nan(+nan,+nan)|q:inf|0.14ms/ev
363|0:00:49|nc:3.6e+05|a0:0.41-0.45|swp:0.25-0.61|n:nan<3000|t!nan(+nan,+nan)|q:inf|0.14ms/ev
364|0:00:49|nc:3.6e+05|a0:0.41-0.45|swp:0.25-0.61|n:nan<3000|t!nan(+nan,+nan)|q:inf|0.14ms/ev
365|0:00:49|nc:3.6e+05|a0:0.41-0.45|swp:0.25-0.61|n:nan<3000|t!nan(+nan,+nan)|q:inf|0.14ms/ev
366|0:00:49|nc:3.7e+05|a0:0.41-0.45|swp:0.25-0.61|n:nan<3000|t!nan(+nan,+nan)|q:inf|0.14ms/ev
367|0:00:49|nc:3.7e+05|a0:0.41-0.45|swp:0.25-0.61|n:nan<3000|t!nan(+nan,+nan)|q:inf|0.13ms/ev
368|0:00:50|nc:3.7e+05|a0:0.41-0.45|swp:0.25-0.61|n:nan<3000|t!nan(+nan,+nan)|q:inf|0.13ms/ev
369|0:00:50|nc:3.7e+05|a0:0.40-0.45|swp:0.25-0.61|n:nan<3000|t!nan(+nan,+nan)|q:inf|0.13ms/ev
370|0:00:50|nc:3.7e+05|a0:0.40-0.45|swp:0.25-0.61|n:nan<3000|t!nan(+nan,+nan)|q:inf|0.13ms/ev
371|0:00:50|nc:3.7e+05|a0:0.41-0.45|swp:0.25-0.61|n:nan<3000|t!nan(+nan,+nan)|q:inf|0.13ms/ev
372|0:00:50|nc:3.7e+05|a0:0.40-0.45|swp:0.25-0.61|n:nan<3000|t!nan(+nan,+nan)|q:inf|0.13ms/ev
373|0:00:50|nc:3.7e+05|a0:0.40-0.45|swp:0.25-0.61|n:nan<3000|t!nan(+nan,+nan)|q:inf|0.13ms/ev
374|0:00:50|nc:3.7e+05|a0:0.40-0.45|swp:0.25-0.61|n:nan<3000|t!nan(+nan,+nan)|q:inf|0.13ms/ev
375|0:00:51|nc:3.8e+05|a0:0.40-0.45|swp:0.25-0.61|n:nan<3000|t!nan(+nan,+nan)|q:inf|0.13ms/ev
376|0:00:51|nc:3.8e+05|a0:0.40-0.45|swp:0.25-0.61|n:nan<3000|t!nan(+nan,+nan)|q:inf|0.13ms/ev
377|0:00:51|nc:3.8e+05|a0:0.40-0.45|swp:0.25-0.61|n:nan<3000|t!nan(+nan,+nan)|q:inf|0.13ms/ev
378|0:00:51|nc:3.8e+05|a0:0.40-0.45|swp:0.25-0.61|n:nan<3000|t!nan(+nan,+nan)|q:inf|0.13ms/ev
379|0:00:51|nc:3.8e+05|a0:0.40-0.45|swp:0.25-0.61|n:nan<3000|t!nan(+nan,+nan)|q:inf|0.13ms/ev
380|0:00:51|nc:3.8e+05|a0:0.40-0.45|swp:0.25-0.61|n:nan<3000|t!nan(+nan,+nan)|q:inf|0.13ms/ev
381|0:00:51|nc:3.8e+05|a0:0.40-0.45|swp:0.25-0.61|n:nan<3000|t!nan(+nan,+nan)|q:inf|0.13ms/ev
382|0:00:51|nc:3.8e+05|a0:0.40-0.45|swp:0.25-0.61|n:nan<3000|t!nan(+nan,+nan)|q:inf|0.13ms/ev
383|0:00:52|nc:3.8e+05|a0:0.40-0.45|swp:0.25-0.61|n:nan<3000|t!nan(+nan,+nan)|q:inf|0.13ms/ev
384|0:00:52|nc:3.8e+05|a0:0.40-0.45|swp:0.25-0.61|n:nan<3000|t!nan(+nan,+nan)|q:inf|0.13ms/ev
385|0:00:52|nc:3.8e+05|a0:0.40-0.45|swp:0.25-0.61|n:nan<3000|t!nan(+nan,+nan)|q:inf|0.13ms/ev
386|0:00:52|nc:3.9e+05|a0:0.40-0.45|swp:0.25-0.61|n:nan<3000|t!nan(+nan,+nan)|q:inf|0.14ms/ev
387|0:00:52|nc:3.9e+05|a0:0.40-0.45|swp:0.25-0.61|n:nan<3000|t!nan(+nan,+nan)|q:inf|0.13ms/ev
388|0:00:52|nc:3.9e+05|a0:0.40-0.45|swp:0.25-0.61|n:nan<3000|t!nan(+nan,+nan)|q:inf|0.13ms/ev
389|0:00:52|nc:3.9e+05|a0:0.40-0.45|swp:0.25-0.61|n:nan<3000|t!nan(+nan,+nan)|q:inf|0.13ms/ev
390|0:00:53|nc:3.9e+05|a0:0.40-0.45|swp:0.25-0.61|n:nan<3000|t!nan(+nan,+nan)|q:inf|0.13ms/ev
391|0:00:53|nc:3.9e+05|a0:0.40-0.45|swp:0.25-0.61|n:nan<3000|t!nan(+nan,+nan)|q:inf|0.13ms/ev
392|0:00:53|nc:3.9e+05|a0:0.40-0.45|swp:0.25-0.61|n:nan<3000|t!nan(+nan,+nan)|q:inf|0.13ms/ev
393|0:00:53|nc:3.9e+05|a0:0.40-0.45|swp:0.25-0.61|n:nan<3000|t!nan(+nan,+nan)|q:inf|0.14ms/ev
394|0:00:53|nc:3.9e+05|a0:0.40-0.45|swp:0.25-0.61|n:nan<3000|t!nan(+nan,+nan)|q:inf|0.14ms/ev
395|0:00:53|nc:4.0e+05|a0:0.40-0.45|swp:0.25-0.61|n:nan<3000|t!nan(+nan,+nan)|q:inf|0.14ms/ev
396|0:00:53|nc:4.0e+05|a0:0.40-0.45|swp:0.25-0.61|n:nan<3000|t!nan(+nan,+nan)|q:inf|0.14ms/ev
397|0:00:53|nc:4.0e+05|a0:0.40-0.45|swp:0.25-0.61|n:nan<3000|t!nan(+nan,+nan)|q:inf|0.14ms/ev
398|0:00:54|nc:4.0e+05|a0:0.40-0.45|swp:0.25-0.61|n:nan<3000|t!nan(+nan,+nan)|q:inf|0.13ms/ev
399|0:00:54|nc:4.0e+05|a0:0.40-0.45|swp:0.25-0.61|n:nan<3000|t!nan(+nan,+nan)|q:inf|0.13ms/ev
400|0:00:54|nc:4.0e+05|a0:0.40-0.45|swp:0.25-0.61|n:nan<3000|t!nan(+nan,+nan)|q:inf|0.13ms/ev
401|0:00:54|nc:4.0e+05|a0:0.40-0.45|swp:0.25-0.61|n:nan<3000|t!nan(+nan,+nan)|q:inf|0.13ms/ev
402|0:00:54|nc:4.0e+05|a0:0.40-0.45|swp:0.25-0.61|n:nan<3000|t!nan(+nan,+nan)|q:inf|0.14ms/ev
403|0:00:54|nc:4.0e+05|a0:0.40-0.45|swp:0.25-0.61|n:nan<3000|t!nan(+nan,+nan)|q:inf|0.14ms/ev
404|0:00:54|nc:4.0e+05|a0:0.40-0.45|swp:0.25-0.61|n:nan<3000|t!nan(+nan,+nan)|q:inf|0.14ms/ev
405|0:00:55|nc:4.0e+05|a0:0.40-0.45|swp:0.25-0.61|n:nan<3000|t!nan(+nan,+nan)|q:inf|0.14ms/ev
406|0:00:55|nc:4.1e+05|a0:0.40-0.45|swp:0.25-0.61|n:nan<3000|t!nan(+nan,+nan)|q:inf|0.14ms/ev
407|0:00:55|nc:4.1e+05|a0:0.40-0.45|swp:0.25-0.61|n:nan<3000|t!nan(+nan,+nan)|q:inf|0.14ms/ev
408|0:00:55|nc:4.1e+05|a0:0.40-0.45|swp:0.25-0.61|n:nan<3000|t!nan(+nan,+nan)|q:inf|0.14ms/ev
409|0:00:55|nc:4.1e+05|a0:0.40-0.45|swp:0.25-0.61|n:nan<3000|t!nan(+nan,+nan)|q:inf|0.14ms/ev
410|0:00:55|nc:4.1e+05|a0:0.40-0.45|swp:0.25-0.61|n:nan<3000|t!nan(+nan,+nan)|q:inf|0.14ms/ev
411|0:00:55|nc:4.1e+05|a0:0.40-0.45|swp:0.25-0.61|n:nan<3000|t!nan(+nan,+nan)|q:inf|0.14ms/ev
412|0:00:56|nc:4.1e+05|a0:0.40-0.45|swp:0.25-0.61|n:nan<3000|t!nan(+nan,+nan)|q:inf|0.13ms/ev
413|0:00:56|nc:4.1e+05|a0:0.40-0.45|swp:0.25-0.61|n:nan<3000|t!nan(+nan,+nan)|q:inf|0.13ms/ev
414|0:00:56|nc:4.1e+05|a0:0.40-0.45|swp:0.25-0.61|n:nan<3000|t!nan(+nan,+nan)|q:inf|0.13ms/ev
415|0:00:56|nc:4.2e+05|a0:0.40-0.45|swp:0.25-0.61|n:nan<3000|t!nan(+nan,+nan)|q:inf|0.14ms/ev
416|0:00:56|nc:4.2e+05|a0:0.40-0.45|swp:0.25-0.61|n:nan<3000|t!nan(+nan,+nan)|q:inf|0.14ms/ev
417|0:00:56|nc:4.2e+05|a0:0.40-0.45|swp:0.25-0.61|n:nan<3000|t!nan(+nan,+nan)|q:inf|0.13ms/ev
418|0:00:56|nc:4.2e+05|a0:0.40-0.45|swp:0.25-0.61|n:nan<3000|t!nan(+nan,+nan)|q:inf|0.14ms/ev
419|0:00:56|nc:4.2e+05|a0:0.40-0.45|swp:0.25-0.61|n:nan<3000|t!nan(+nan,+nan)|q:inf|0.13ms/ev
420|0:00:57|nc:4.2e+05|a0:0.40-0.45|swp:0.25-0.61|n:nan<3000|t!nan(+nan,+nan)|q:inf|0.13ms/ev
421|0:00:57|nc:4.2e+05|a0:0.40-0.45|swp:0.25-0.61|n:nan<3000|t!nan(+nan,+nan)|q:inf|0.13ms/ev
422|0:00:57|nc:4.2e+05|a0:0.40-0.45|swp:0.25-0.61|n:nan<3000|t!nan(+nan,+nan)|q:inf|0.13ms/ev
423|0:00:57|nc:4.2e+05|a0:0.40-0.45|swp:0.25-0.61|n:nan<3000|t!nan(+nan,+nan)|q:inf|0.13ms/ev
424|0:00:57|nc:4.2e+05|a0:0.40-0.45|swp:0.25-0.61|n:nan<3000|t!nan(+nan,+nan)|q:inf|0.13ms/ev
425|0:00:57|nc:4.2e+05|a0:0.40-0.45|swp:0.25-0.61|n:nan<3000|t!nan(+nan,+nan)|q:inf|0.13ms/ev
426|0:00:57|nc:4.3e+05|a0:0.40-0.45|swp:0.25-0.61|n:nan<3000|t!nan(+nan,+nan)|q:inf|0.14ms/ev
427|0:00:58|nc:4.3e+05|a0:0.40-0.45|swp:0.25-0.61|n:nan<3000|t!nan(+nan,+nan)|q:inf|0.14ms/ev
428|0:00:58|nc:4.3e+05|a0:0.39-0.45|swp:0.25-0.61|n:nan<3000|t!nan(+nan,+nan)|q:inf|0.14ms/ev
429|0:00:58|nc:4.3e+05|a0:0.39-0.45|swp:0.25-0.61|n:nan<3000|t!nan(+nan,+nan)|q:inf|0.14ms/ev
430|0:00:58|nc:4.3e+05|a0:0.39-0.45|swp:0.25-0.61|n:nan<3000|t!nan(+nan,+nan)|q:inf|0.14ms/ev
431|0:00:58|nc:4.3e+05|a0:0.40-0.45|swp:0.25-0.61|n:nan<3000|t!nan(+nan,+nan)|q:inf|0.13ms/ev
432|0:00:58|nc:4.3e+05|a0:0.40-0.45|swp:0.25-0.61|n:nan<3000|t!nan(+nan,+nan)|q:inf|0.13ms/ev
433|0:00:58|nc:4.3e+05|a0:0.40-0.45|swp:0.25-0.61|n:nan<3000|t!nan(+nan,+nan)|q:inf|0.13ms/ev
434|0:00:58|nc:4.3e+05|a0:0.40-0.45|swp:0.25-0.61|n:nan<3000|t!nan(+nan,+nan)|q:inf|0.14ms/ev
435|0:00:59|nc:4.4e+05|a0:0.39-0.45|swp:0.25-0.61|n:nan<3000|t!nan(+nan,+nan)|q:inf|0.13ms/ev
436|0:00:59|nc:4.4e+05|a0:0.40-0.45|swp:0.25-0.61|n:nan<3000|t!nan(+nan,+nan)|q:inf|0.14ms/ev
437|0:00:59|nc:4.4e+05|a0:0.40-0.45|swp:0.25-0.61|n:nan<3000|t!nan(+nan,+nan)|q:inf|0.13ms/ev
438|0:00:59|nc:4.4e+05|a0:0.39-0.45|swp:0.25-0.61|n:nan<3000|t!nan(+nan,+nan)|q:inf|0.14ms/ev
439|0:00:59|nc:4.4e+05|a0:0.39-0.45|swp:0.25-0.61|n:nan<3000|t!nan(+nan,+nan)|q:inf|0.14ms/ev
440|0:00:59|nc:4.4e+05|a0:0.39-0.45|swp:0.25-0.61|n:nan<3000|t!nan(+nan,+nan)|q:inf|0.14ms/ev
441|0:00:59|nc:4.4e+05|a0:0.39-0.45|swp:0.25-0.61|n:nan<3000|t!nan(+nan,+nan)|q:inf|0.14ms/ev
442|0:01:00|nc:4.4e+05|a0:0.39-0.45|swp:0.25-0.61|n:nan<3000|t!nan(+nan,+nan)|q:inf|0.14ms/ev
443|0:01:00|nc:4.4e+05|a0:0.39-0.45|swp:0.25-0.61|n:nan<3000|t!nan(+nan,+nan)|q:inf|0.14ms/ev
444|0:01:00|nc:4.4e+05|a0:0.39-0.45|swp:0.25-0.61|n:nan<3000|t!nan(+nan,+nan)|q:inf|0.14ms/ev
445|0:01:00|nc:4.4e+05|a0:0.40-0.45|swp:0.25-0.61|n:nan<3000|t!nan(+nan,+nan)|q:inf|0.14ms/ev
446|0:01:00|nc:4.5e+05|a0:0.39-0.45|swp:0.25-0.61|n:nan<3000|t!nan(+nan,+nan)|q:inf|0.14ms/ev
447|0:01:00|nc:4.5e+05|a0:0.40-0.45|swp:0.25-0.61|n:nan<3000|t!nan(+nan,+nan)|q:inf|0.14ms/ev
448|0:01:00|nc:4.5e+05|a0:0.40-0.45|swp:0.25-0.61|n:nan<3000|t!nan(+nan,+nan)|q:inf|0.14ms/ev
449|0:01:01|nc:4.5e+05|a0:0.40-0.45|swp:0.25-0.61|n:nan<3000|t!nan(+nan,+nan)|q:inf|0.14ms/ev
450|0:01:01|nc:4.5e+05|a0:0.40-0.45|swp:0.25-0.61|n:nan<3000|t!nan(+nan,+nan)|q:inf|0.14ms/ev
451|0:01:01|nc:4.5e+05|a0:0.39-0.45|swp:0.25-0.61|n:nan<3000|t!nan(+nan,+nan)|q:inf|0.14ms/ev
452|0:01:01|nc:4.5e+05|a0:0.40-0.45|swp:0.25-0.61|n:nan<3000|t!nan(+nan,+nan)|q:inf|0.14ms/ev
453|0:01:01|nc:4.5e+05|a0:0.40-0.45|swp:0.25-0.61|n:nan<3000|t!nan(+nan,+nan)|q:inf|0.14ms/ev
454|0:01:01|nc:4.5e+05|a0:0.40-0.45|swp:0.25-0.61|n:nan<3000|t!nan(+nan,+nan)|q:inf|0.14ms/ev
455|0:01:01|nc:4.6e+05|a0:0.40-0.45|swp:0.25-0.61|n:nan<3000|t!nan(+nan,+nan)|q:inf|0.14ms/ev
456|0:01:01|nc:4.6e+05|a0:0.40-0.45|swp:0.25-0.61|n:nan<3000|t!nan(+nan,+nan)|q:inf|0.14ms/ev
457|0:01:02|nc:4.6e+05|a0:0.40-0.45|swp:0.25-0.61|n:nan<3000|t!nan(+nan,+nan)|q:inf|0.13ms/ev
458|0:01:02|nc:4.6e+05|a0:0.40-0.45|swp:0.25-0.61|n:nan<3000|t!nan(+nan,+nan)|q:inf|0.14ms/ev
459|0:01:02|nc:4.6e+05|a0:0.40-0.45|swp:0.25-0.61|n:nan<3000|t!nan(+nan,+nan)|q:inf|0.14ms/ev
460|0:01:02|nc:4.6e+05|a0:0.40-0.45|swp:0.25-0.61|n:nan<3000|t!nan(+nan,+nan)|q:inf|0.14ms/ev
461|0:01:02|nc:4.6e+05|a0:0.40-0.45|swp:0.25-0.61|n:nan<3000|t!nan(+nan,+nan)|q:inf|0.14ms/ev
462|0:01:02|nc:4.6e+05|a0:0.40-0.45|swp:0.25-0.61|n:nan<3000|t!nan(+nan,+nan)|q:inf|0.13ms/ev
463|0:01:02|nc:4.6e+05|a0:0.40-0.45|swp:0.25-0.61|n:nan<3000|t!nan(+nan,+nan)|q:inf|0.14ms/ev
464|0:01:03|nc:4.6e+05|a0:0.40-0.45|swp:0.25-0.61|n:nan<3000|t!nan(+nan,+nan)|q:inf|0.14ms/ev
465|0:01:03|nc:4.6e+05|a0:0.40-0.45|swp:0.25-0.61|n:nan<3000|t!nan(+nan,+nan)|q:inf|0.14ms/ev
466|0:01:03|nc:4.7e+05|a0:0.40-0.45|swp:0.25-0.61|n:nan<3000|t!nan(+nan,+nan)|q:inf|0.14ms/ev
467|0:01:03|nc:4.7e+05|a0:0.40-0.45|swp:0.25-0.61|n:nan<3000|t!nan(+nan,+nan)|q:inf|0.13ms/ev
468|0:01:03|nc:4.7e+05|a0:0.40-0.45|swp:0.25-0.61|n:nan<3000|t!nan(+nan,+nan)|q:inf|0.13ms/ev
469|0:01:03|nc:4.7e+05|a0:0.40-0.45|swp:0.25-0.61|n:nan<3000|t!nan(+nan,+nan)|q:inf|0.13ms/ev
470|0:01:03|nc:4.7e+05|a0:0.40-0.45|swp:0.25-0.61|n:nan<3000|t!nan(+nan,+nan)|q:inf|0.14ms/ev
471|0:01:04|nc:4.7e+05|a0:0.40-0.45|swp:0.25-0.61|n:nan<3000|t!nan(+nan,+nan)|q:inf|0.14ms/ev
472|0:01:04|nc:4.7e+05|a0:0.40-0.45|swp:0.25-0.61|n:nan<3000|t!nan(+nan,+nan)|q:inf|0.14ms/ev
473|0:01:04|nc:4.7e+05|a0:0.40-0.45|swp:0.25-0.61|n:nan<3000|t!nan(+nan,+nan)|q:inf|0.14ms/ev
474|0:01:04|nc:4.7e+05|a0:0.40-0.45|swp:0.25-0.61|n:nan<3000|t!nan(+nan,+nan)|q:inf|0.14ms/ev
475|0:01:04|nc:4.8e+05|a0:0.40-0.45|swp:0.25-0.61|n:nan<3000|t!nan(+nan,+nan)|q:inf|0.14ms/ev
476|0:01:04|nc:4.8e+05|a0:0.40-0.45|swp:0.25-0.61|n:nan<3000|t!nan(+nan,+nan)|q:inf|0.14ms/ev
477|0:01:04|nc:4.8e+05|a0:0.40-0.45|swp:0.25-0.61|n:nan<3000|t!nan(+nan,+nan)|q:inf|0.13ms/ev
478|0:01:04|nc:4.8e+05|a0:0.39-0.45|swp:0.25-0.61|n:nan<3000|t!nan(+nan,+nan)|q:inf|0.14ms/ev
479|0:01:05|nc:4.8e+05|a0:0.40-0.45|swp:0.25-0.61|n:nan<3000|t!nan(+nan,+nan)|q:inf|0.14ms/ev
480|0:01:05|nc:4.8e+05|a0:0.40-0.45|swp:0.25-0.61|n:nan<3000|t!nan(+nan,+nan)|q:inf|0.14ms/ev
481|0:01:05|nc:4.8e+05|a0:0.40-0.45|swp:0.25-0.61|n:nan<3000|t!nan(+nan,+nan)|q:inf|0.14ms/ev
482|0:01:05|nc:4.8e+05|a0:0.40-0.45|swp:0.25-0.61|n:nan<3000|t!nan(+nan,+nan)|q:inf|0.14ms/ev
483|0:01:05|nc:4.8e+05|a0:0.40-0.45|swp:0.25-0.61|n:nan<3000|t!nan(+nan,+nan)|q:inf|0.14ms/ev
484|0:01:05|nc:4.8e+05|a0:0.40-0.45|swp:0.25-0.61|n:nan<3000|t!nan(+nan,+nan)|q:inf|0.15ms/ev
485|0:01:05|nc:4.8e+05|a0:0.40-0.45|swp:0.25-0.61|n:nan<3000|t!nan(+nan,+nan)|q:inf|0.15ms/ev
486|0:01:06|nc:4.9e+05|a0:0.40-0.45|swp:0.25-0.61|n:nan<3000|t!nan(+nan,+nan)|q:inf|0.14ms/ev
487|0:01:06|nc:4.9e+05|a0:0.39-0.45|swp:0.25-0.61|n:nan<3000|t!nan(+nan,+nan)|q:inf|0.14ms/ev
488|0:01:06|nc:4.9e+05|a0:0.39-0.45|swp:0.25-0.61|n:nan<3000|t!nan(+nan,+nan)|q:inf|0.14ms/ev
489|0:01:06|nc:4.9e+05|a0:0.39-0.45|swp:0.25-0.61|n:nan<3000|t!nan(+nan,+nan)|q:inf|0.14ms/ev
490|0:01:06|nc:4.9e+05|a0:0.39-0.45|swp:0.25-0.61|n:nan<3000|t!nan(+nan,+nan)|q:inf|0.14ms/ev
491|0:01:06|nc:4.9e+05|a0:0.39-0.45|swp:0.25-0.61|n:nan<3000|t!nan(+nan,+nan)|q:inf|0.14ms/ev
492|0:01:06|nc:4.9e+05|a0:0.39-0.45|swp:0.25-0.61|n:nan<3000|t!nan(+nan,+nan)|q:inf|0.14ms/ev
493|0:01:07|nc:4.9e+05|a0:0.39-0.45|swp:0.25-0.61|n:nan<3000|t!nan(+nan,+nan)|q:inf|0.14ms/ev
494|0:01:07|nc:4.9e+05|a0:0.39-0.45|swp:0.25-0.61|n:nan<3000|t!nan(+nan,+nan)|q:inf|0.14ms/ev
495|0:01:07|nc:5.0e+05|a0:0.40-0.45|swp:0.25-0.61|n:nan<3000|t!nan(+nan,+nan)|q:inf|0.14ms/ev
496|0:01:07|nc:5.0e+05|a0:0.40-0.45|swp:0.25-0.61|n:nan<3000|t!nan(+nan,+nan)|q:inf|0.14ms/ev
497|0:01:07|nc:5.0e+05|a0:0.40-0.45|swp:0.25-0.61|n:nan<3000|t!nan(+nan,+nan)|q:inf|0.14ms/ev
498|0:01:07|nc:5.0e+05|a0:0.40-0.45|swp:0.25-0.61|n:nan<3000|t!nan(+nan,+nan)|q:inf|0.14ms/ev
499|0:01:07|nc:5.0e+05|a0:0.40-0.45|swp:0.25-0.61|n:nan<3000|t!nan(+nan,+nan)|q:inf|0.14ms/ev
500|0:01:08|nc:5.0e+05|a0:0.40-0.45|swp:0.25-0.61|n:nan<3000|t!nan(+nan,+nan)|q:inf|0.14ms/ev
501|0:01:08|nc:5.0e+05|a0:0.40-0.45|swp:0.25-0.61|n:nan<3000|t!nan(+nan,+nan)|q:inf|0.14ms/ev
502|0:01:08|nc:5.0e+05|a0:0.40-0.45|swp:0.25-0.61|n:nan<3000|t!nan(+nan,+nan)|q:inf|0.14ms/ev
503|0:01:08|nc:5.0e+05|a0:0.40-0.45|swp:0.25-0.61|n:nan<3000|t!nan(+nan,+nan)|q:inf|0.14ms/ev
504|0:01:08|nc:5.0e+05|a0:0.40-0.45|swp:0.25-0.61|n:nan<3000|t!nan(+nan,+nan)|q:inf|0.14ms/ev
505|0:01:08|nc:5.0e+05|a0:0.39-0.45|swp:0.25-0.61|n:nan<3000|t!nan(+nan,+nan)|q:inf|0.14ms/ev
506|0:01:08|nc:5.1e+05|a0:0.39-0.45|swp:0.25-0.61|n:nan<3000|t!nan(+nan,+nan)|q:inf|0.14ms/ev
507|0:01:09|nc:5.1e+05|a0:0.39-0.45|swp:0.25-0.61|n:nan<3000|t!nan(+nan,+nan)|q:inf|0.14ms/ev
508|0:01:09|nc:5.1e+05|a0:0.39-0.45|swp:0.25-0.61|n:nan<3000|t!nan(+nan,+nan)|q:inf|0.14ms/ev
509|0:01:09|nc:5.1e+05|a0:0.39-0.45|swp:0.25-0.61|n:nan<3000|t!nan(+nan,+nan)|q:inf|0.14ms/ev
510|0:01:09|nc:5.1e+05|a0:0.39-0.45|swp:0.25-0.61|n:nan<3000|t!nan(+nan,+nan)|q:inf|0.14ms/ev
511|0:01:09|nc:5.1e+05|a0:0.39-0.45|swp:0.25-0.61|n:nan<3000|t!nan(+nan,+nan)|q:inf|0.14ms/ev
512|0:01:09|nc:5.1e+05|a0:0.39-0.45|swp:0.25-0.61|n:nan<3000|t!nan(+nan,+nan)|q:inf|0.14ms/ev
513|0:01:09|nc:5.1e+05|a0:0.39-0.45|swp:0.25-0.61|n:nan<3000|t!nan(+nan,+nan)|q:inf|0.14ms/ev
514|0:01:09|nc:5.1e+05|a0:0.39-0.45|swp:0.25-0.61|n:nan<3000|t!nan(+nan,+nan)|q:inf|0.14ms/ev
515|0:01:10|nc:5.2e+05|a0:0.39-0.45|swp:0.25-0.61|n:nan<3000|t!nan(+nan,+nan)|q:inf|0.14ms/ev
516|0:01:10|nc:5.2e+05|a0:0.39-0.45|swp:0.25-0.61|n:nan<3000|t!nan(+nan,+nan)|q:inf|0.14ms/ev
517|0:01:10|nc:5.2e+05|a0:0.39-0.45|swp:0.25-0.61|n:nan<3000|t!nan(+nan,+nan)|q:inf|0.14ms/ev
518|0:01:10|nc:5.2e+05|a0:0.39-0.45|swp:0.25-0.61|n:nan<3000|t!nan(+nan,+nan)|q:inf|0.14ms/ev
519|0:01:10|nc:5.2e+05|a0:0.39-0.45|swp:0.25-0.61|n:nan<3000|t!nan(+nan,+nan)|q:inf|0.14ms/ev
520|0:01:10|nc:5.2e+05|a0:0.39-0.45|swp:0.25-0.61|n:nan<3000|t!nan(+nan,+nan)|q:inf|0.14ms/ev
521|0:01:10|nc:5.2e+05|a0:0.39-0.45|swp:0.25-0.61|n:nan<3000|t!nan(+nan,+nan)|q:inf|0.13ms/ev
522|0:01:11|nc:5.2e+05|a0:0.40-0.45|swp:0.25-0.61|n:nan<3000|t!nan(+nan,+nan)|q:inf|0.14ms/ev
523|0:01:11|nc:5.2e+05|a0:0.40-0.45|swp:0.25-0.61|n:nan<3000|t!nan(+nan,+nan)|q:inf|0.14ms/ev
524|0:01:11|nc:5.2e+05|a0:0.40-0.45|swp:0.25-0.61|n:nan<3000|t!nan(+nan,+nan)|q:inf|0.14ms/ev
525|0:01:11|nc:5.2e+05|a0:0.40-0.45|swp:0.25-0.61|n:nan<3000|t!nan(+nan,+nan)|q:inf|0.14ms/ev
526|0:01:11|nc:5.3e+05|a0:0.40-0.45|swp:0.25-0.61|n:nan<3000|t!nan(+nan,+nan)|q:inf|0.14ms/ev
527|0:01:11|nc:5.3e+05|a0:0.40-0.45|swp:0.25-0.61|n:nan<3000|t!nan(+nan,+nan)|q:inf|0.14ms/ev
528|0:01:11|nc:5.3e+05|a0:0.40-0.45|swp:0.25-0.61|n:nan<3000|t!nan(+nan,+nan)|q:inf|0.14ms/ev
529|0:01:12|nc:5.3e+05|a0:0.40-0.45|swp:0.25-0.61|n:nan<3000|t!nan(+nan,+nan)|q:inf|0.14ms/ev
530|0:01:12|nc:5.3e+05|a0:0.40-0.45|swp:0.25-0.61|n:nan<3000|t!nan(+nan,+nan)|q:inf|0.14ms/ev
531|0:01:12|nc:5.3e+05|a0:0.40-0.45|swp:0.25-0.61|n:nan<3000|t!nan(+nan,+nan)|q:inf|0.14ms/ev
532|0:01:12|nc:5.3e+05|a0:0.40-0.45|swp:0.25-0.61|n:nan<3000|t!nan(+nan,+nan)|q:inf|0.14ms/ev
533|0:01:12|nc:5.3e+05|a0:0.40-0.45|swp:0.25-0.61|n:nan<3000|t!nan(+nan,+nan)|q:inf|0.14ms/ev
534|0:01:12|nc:5.3e+05|a0:0.40-0.45|swp:0.25-0.61|n:nan<3000|t!nan(+nan,+nan)|q:inf|0.14ms/ev
535|0:01:12|nc:5.4e+05|a0:0.40-0.45|swp:0.25-0.61|n:nan<3000|t!nan(+nan,+nan)|q:inf|0.14ms/ev
536|0:01:12|nc:5.4e+05|a0:0.40-0.45|swp:0.25-0.61|n:nan<3000|t!nan(+nan,+nan)|q:inf|0.14ms/ev
537|0:01:13|nc:5.4e+05|a0:0.40-0.45|swp:0.25-0.61|n:nan<3000|t!nan(+nan,+nan)|q:inf|0.14ms/ev
538|0:01:13|nc:5.4e+05|a0:0.40-0.45|swp:0.25-0.61|n:nan<3000|t!nan(+nan,+nan)|q:inf|0.14ms/ev
539|0:01:13|nc:5.4e+05|a0:0.40-0.45|swp:0.25-0.61|n:nan<3000|t!nan(+nan,+nan)|q:inf|0.14ms/ev
540|0:01:13|nc:5.4e+05|a0:0.40-0.45|swp:0.25-0.61|n:nan<3000|t!nan(+nan,+nan)|q:inf|0.14ms/ev
541|0:01:13|nc:5.4e+05|a0:0.40-0.45|swp:0.25-0.61|n:-2360<3000|t!2(+nan,+0.16)|q:1.02|0.14ms/ev
542|0:01:13|nc:5.4e+05|a0:0.40-0.45|swp:0.25-0.61|n:-2320<3000|t!2(+nan,+0.24)|q:1.02|0.14ms/ev
543|0:01:13|nc:5.4e+05|a0:0.40-0.45|swp:0.25-0.61|n:-2280<3000|t!2(+nan,+0.23)|q:1.02|0.15ms/ev
544|0:01:14|nc:5.4e+05|a0:0.40-0.45|swp:0.25-0.61|n:-2240<3000|t!2(+nan,+0.11)|q:1.02|0.15ms/ev
545|0:01:14|nc:5.4e+05|a0:0.40-0.45|swp:0.25-0.61|n:-2200<3000|t!2(+nan,+0.11)|q:1.01|0.15ms/ev
546|0:01:14|nc:5.5e+05|a0:0.40-0.45|swp:0.25-0.61|n:-2160<3000|t!2(+nan,+0.28)|q:1.02|0.15ms/ev
547|0:01:14|nc:5.5e+05|a0:0.40-0.45|swp:0.25-0.61|n:-2120<3000|t!2(+nan,+0.23)|q:1.02|0.15ms/ev
548|0:01:14|nc:5.5e+05|a0:0.40-0.45|swp:0.25-0.61|n:-2080<3000|t!2(+nan,+0.08)|q:1.02|0.15ms/ev
549|0:01:14|nc:5.5e+05|a0:0.40-0.45|swp:0.25-0.61|n:-2040<3000|t!2(+nan,+0.20)|q:1.01|0.15ms/ev
550|0:01:15|nc:5.5e+05|a0:0.40-0.45|swp:0.25-0.61|n:-2000<3000|t!2(+nan,+0.13)|q:1.02|0.15ms/ev
551|0:01:15|nc:5.5e+05|a0:0.40-0.45|swp:0.25-0.61|n:-1960<3000|t!2(+nan,+0.23)|q:1.02|0.15ms/ev
552|0:01:15|nc:5.5e+05|a0:0.40-0.45|swp:0.25-0.61|n:-1920<3000|t!2(+nan,+0.18)|q:1.02|0.15ms/ev
553|0:01:15|nc:5.5e+05|a0:0.40-0.45|swp:0.25-0.61|n:-1880<3000|t!2(+nan,+0.30)|q:1.02|0.15ms/ev
554|0:01:15|nc:5.5e+05|a0:0.40-0.45|swp:0.25-0.61|n:-1840<3000|t!2(+0.03,+0.24)|q:1.02|0.15ms/ev
555|0:01:15|nc:5.6e+05|a0:0.40-0.45|swp:0.25-0.61|n:-1800<3000|t!2(+0.03,+0.11)|q:1.02|0.15ms/ev
556|0:01:15|nc:5.6e+05|a0:0.40-0.45|swp:0.25-0.61|n:-1760<3000|t!2(+0.04,+0.22)|q:1.02|0.15ms/ev
557|0:01:16|nc:5.6e+05|a0:0.40-0.45|swp:0.25-0.61|n:-1720<3000|t!2(+0.02,+0.25)|q:1.01|0.15ms/ev
558|0:01:16|nc:5.6e+05|a0:0.40-0.45|swp:0.25-0.61|n:-1680<3000|t!2(+0.03,+0.18)|q:1.01|0.16ms/ev
559|0:01:16|nc:5.6e+05|a0:0.40-0.45|swp:0.25-0.61|n:-1640<3000|t!2(+0.03,+0.20)|q:1.01|0.15ms/ev
560|0:01:16|nc:5.6e+05|a0:0.40-0.45|swp:0.25-0.61|n:-1600<3000|t!2(+0.03,+0.14)|q:1.01|0.15ms/ev
561|0:01:16|nc:5.6e+05|a0:0.40-0.45|swp:0.25-0.61|n:-1560<3000|t!2(+0.03,+0.17)|q:1.01|0.15ms/ev
562|0:01:16|nc:5.6e+05|a0:0.40-0.45|swp:0.25-0.61|n:-1520<3000|t!2(+0.04,+0.09)|q:1.01|0.16ms/ev
563|0:01:17|nc:5.6e+05|a0:0.40-0.45|swp:0.25-0.61|n:-1480<3000|t!2(+0.04,+0.16)|q:1.01|0.16ms/ev
564|0:01:17|nc:5.6e+05|a0:0.40-0.45|swp:0.25-0.61|n:-1440<3000|t!2(+0.03,+0.16)|q:1.01|0.16ms/ev
565|0:01:17|nc:5.6e+05|a0:0.40-0.45|swp:0.25-0.61|n:-1400<3000|t!2(+0.02,+0.18)|q:1.01|0.15ms/ev
566|0:01:17|nc:5.7e+05|a0:0.40-0.45|swp:0.25-0.61|n:-1360<3000|t!2(+0.03,+0.23)|q:1.01|0.16ms/ev
567|0:01:17|nc:5.7e+05|a0:0.40-0.45|swp:0.25-0.61|n:-1320<3000|t!2(+0.04,+0.20)|q:1.01|0.16ms/ev
568|0:01:17|nc:5.7e+05|a0:0.40-0.45|swp:0.25-0.61|n:-1280<3000|t!2(+0.03,+0.14)|q:1.01|0.16ms/ev
569|0:01:17|nc:5.7e+05|a0:0.40-0.45|swp:0.25-0.61|n:-1240<3000|t!2(+0.02,+0.25)|q:1.01|0.15ms/ev
570|0:01:18|nc:5.7e+05|a0:0.40-0.45|swp:0.25-0.61|n:-1200<3000|t!2(+0.02,+0.21)|q:1.01|0.16ms/ev
571|0:01:18|nc:5.7e+05|a0:0.40-0.45|swp:0.25-0.61|n:-1160<3000|t!2(+0.03,+0.16)|q:1.01|0.15ms/ev
572|0:01:18|nc:5.7e+05|a0:0.40-0.45|swp:0.25-0.61|n:-1120<3000|t!2(+0.03,+0.09)|q:1.01|0.15ms/ev
573|0:01:18|nc:5.7e+05|a0:0.40-0.45|swp:0.25-0.61|n:-1080<3000|t!2(+0.03,+0.26)|q:1.01|0.15ms/ev
574|0:01:18|nc:5.7e+05|a0:0.40-0.45|swp:0.25-0.61|n:-1040<3000|t!2(+0.02,+0.24)|q:1.01|0.15ms/ev
575|0:01:18|nc:5.8e+05|a0:0.40-0.45|swp:0.25-0.61|n:-1000<3000|t!2(+0.03,+0.24)|q:1.01|0.15ms/ev
576|0:01:19|nc:5.8e+05|a0:0.40-0.45|swp:0.25-0.61|n:-960<3000|t!2(+0.03,+0.26)|q:1.01|0.16ms/ev
577|0:01:19|nc:5.8e+05|a0:0.40-0.45|swp:0.25-0.61|n:-920<3000|t!2(+0.03,+0.14)|q:1.01|0.15ms/ev
578|0:01:19|nc:5.8e+05|a0:0.40-0.45|swp:0.25-0.61|n:-880<3000|t!2(+0.02,+0.26)|q:1.01|0.15ms/ev
579|0:01:19|nc:5.8e+05|a0:0.40-0.45|swp:0.25-0.61|n:-840<3000|t!2(+0.03,+0.25)|q:1.01|0.15ms/ev
580|0:01:19|nc:5.8e+05|a0:0.40-0.45|swp:0.25-0.61|n:-800<3000|t!2(+0.03,+0.25)|q:1.01|0.15ms/ev
581|0:01:19|nc:5.8e+05|a0:0.40-0.45|swp:0.25-0.61|n:-760<3000|t!2(+0.03,+0.10)|q:1.01|0.15ms/ev
582|0:01:19|nc:5.8e+05|a0:0.40-0.45|swp:0.25-0.61|n:-720<3000|t!2(+0.05,+0.08)|q:1.01|0.15ms/ev
583|0:01:20|nc:5.8e+05|a0:0.40-0.45|swp:0.25-0.61|n:-680<3000|t!2(+0.05,+0.13)|q:1.01|0.15ms/ev
584|0:01:20|nc:5.8e+05|a0:0.40-0.45|swp:0.25-0.61|n:-640<3000|t!2(+0.03,+0.08)|q:1.01|0.15ms/ev
585|0:01:20|nc:5.8e+05|a0:0.40-0.45|swp:0.25-0.61|n:-600<3000|t!2(+0.03,+0.19)|q:1.01|0.15ms/ev
586|0:01:20|nc:5.9e+05|a0:0.40-0.45|swp:0.25-0.61|n:-560<3000|t!2(+0.02,+0.20)|q:1.01|0.15ms/ev
587|0:01:20|nc:5.9e+05|a0:0.40-0.45|swp:0.25-0.61|n:-520<3000|t!2(+0.03,+0.14)|q:1.01|0.15ms/ev
588|0:01:20|nc:5.9e+05|a0:0.40-0.45|swp:0.25-0.61|n:-480<3000|t!2(+0.04,+0.12)|q:1.01|0.15ms/ev
589|0:01:21|nc:5.9e+05|a0:0.40-0.45|swp:0.25-0.61|n:-440<3000|t!2(+0.05,+0.37)|q:1.01|0.15ms/ev
590|0:01:21|nc:5.9e+05|a0:0.40-0.45|swp:0.25-0.61|n:-400<3000|t!2(+0.05,+0.26)|q:1.01|0.15ms/ev
591|0:01:21|nc:5.9e+05|a0:0.40-0.45|swp:0.25-0.61|n:-360<3000|t!2(+0.04,+0.38)|q:1.01|0.15ms/ev
592|0:01:21|nc:5.9e+05|a0:0.40-0.45|swp:0.25-0.61|n:-320<3000|t!2(+0.05,+0.10)|q:1.01|0.15ms/ev
593|0:01:21|nc:5.9e+05|a0:0.40-0.45|swp:0.25-0.61|n:-280<3000|t!2(+0.05,+0.25)|q:1.01|0.15ms/ev
594|0:01:21|nc:5.9e+05|a0:0.40-0.45|swp:0.25-0.61|n:-240<3000|t!2(+0.03,+0.19)|q:1.01|0.15ms/ev
595|0:01:21|nc:6.0e+05|a0:0.40-0.45|swp:0.25-0.61|n:-200<3000|t!2(+0.03,+0.10)|q:1.01|0.15ms/ev
596|0:01:22|nc:6.0e+05|a0:0.40-0.45|swp:0.25-0.61|n:-160<3000|t!2(+0.03,+0.24)|q:1.01|0.15ms/ev
597|0:01:22|nc:6.0e+05|a0:0.40-0.45|swp:0.25-0.61|n:-120<3000|t!2(+0.05,+0.20)|q:1.01|0.15ms/ev
598|0:01:22|nc:6.0e+05|a0:0.40-0.45|swp:0.25-0.61|n:-80<3000|t!2(+0.05,+0.20)|q:1.01|0.15ms/ev
599|0:01:22|nc:6.0e+05|a0:0.40-0.45|swp:0.25-0.61|n:-40<3000|t!2(+0.04,+0.15)|q:1.01|0.15ms/ev
600|0:01:22|nc:6.0e+05|a0:0.40-0.45|swp:0.25-0.61|n:0<3000|t!2(+0.05,+0.26)|q:1.01|0.15ms/ev
601|0:01:22|nc:6.0e+05|a0:0.40-0.45|swp:0.25-0.61|n:40<3000|t!2(+0.04,+0.19)|q:1.01|0.15ms/ev
602|0:01:23|nc:6.0e+05|a0:0.40-0.45|swp:0.25-0.61|n:80<3000|t!2(+0.04,+0.24)|q:1.01|0.15ms/ev
603|0:01:23|nc:6.0e+05|a0:0.40-0.45|swp:0.25-0.61|n:120<3000|t!2(+0.03,+0.10)|q:1.01|0.15ms/ev
604|0:01:23|nc:6.0e+05|a0:0.40-0.45|swp:0.25-0.61|n:160<3000|t!2(+0.03,+0.24)|q:1.01|0.15ms/ev
605|0:01:23|nc:6.0e+05|a0:0.40-0.45|swp:0.25-0.61|n:200<3000|t!2(+0.04,+0.16)|q:1.01|0.15ms/ev
606|0:01:23|nc:6.1e+05|a0:0.40-0.45|swp:0.25-0.61|n:240<3000|t!2(+0.04,+0.25)|q:1.00|0.15ms/ev
607|0:01:23|nc:6.1e+05|a0:0.40-0.45|swp:0.25-0.61|n:280<3000|t!2(+0.03,+0.23)|q:1.01|0.15ms/ev
608|0:01:23|nc:6.1e+05|a0:0.40-0.45|swp:0.25-0.61|n:320<3000|t!2(+0.05,+0.16)|q:1.00|0.15ms/ev
609|0:01:24|nc:6.1e+05|a0:0.40-0.45|swp:0.25-0.61|n:360<3000|t!2(+0.05,+0.19)|q:1.00|0.15ms/ev
610|0:01:24|nc:6.1e+05|a0:0.40-0.45|swp:0.25-0.61|n:400<3000|t!2(+0.02,+0.18)|q:1.01|0.15ms/ev
611|0:01:24|nc:6.1e+05|a0:0.40-0.45|swp:0.25-0.61|n:440<3000|t!2(+0.02,+0.21)|q:1.00|0.15ms/ev
612|0:01:24|nc:6.1e+05|a0:0.40-0.45|swp:0.25-0.61|n:480<3000|t!2(+0.02,+0.19)|q:1.00|0.15ms/ev
613|0:01:24|nc:6.1e+05|a0:0.40-0.45|swp:0.25-0.61|n:520<3000|t=2(+0.02,+0.08)|q:1.00|0.15ms/ev
614|0:01:24|nc:6.1e+05|a0:0.40-0.45|swp:0.25-0.61|n:560<3000|t!2(+0.02,+0.27)|q:1.00|0.15ms/ev
615|0:01:24|nc:6.2e+05|a0:0.40-0.45|swp:0.25-0.61|n:600<3000|t!2(+0.03,+0.12)|q:1.00|0.15ms/ev
616|0:01:25|nc:6.2e+05|a0:0.40-0.45|swp:0.25-0.61|n:640<3000|t!2(+0.02,+0.21)|q:1.00|0.15ms/ev
617|0:01:25|nc:6.2e+05|a0:0.40-0.45|swp:0.25-0.61|n:680<3000|t!2(+0.03,+0.23)|q:1.00|0.15ms/ev
618|0:01:25|nc:6.2e+05|a0:0.40-0.45|swp:0.25-0.61|n:720<3000|t!2(+0.03,+0.27)|q:1.00|0.15ms/ev
619|0:01:25|nc:6.2e+05|a0:0.40-0.45|swp:0.25-0.61|n:760<3000|t!2(+0.03,+0.19)|q:1.00|0.15ms/ev
620|0:01:25|nc:6.2e+05|a0:0.40-0.45|swp:0.25-0.61|n:800<3000|t!2(+0.03,+0.13)|q:1.00|0.15ms/ev
621|0:01:25|nc:6.2e+05|a0:0.40-0.45|swp:0.25-0.61|n:840<3000|t!2(+0.03,+0.14)|q:1.00|0.15ms/ev
622|0:01:26|nc:6.2e+05|a0:0.40-0.45|swp:0.25-0.61|n:880<3000|t!2(+0.02,+0.17)|q:1.00|0.15ms/ev
623|0:01:26|nc:6.2e+05|a0:0.40-0.45|swp:0.25-0.61|n:920<3000|t!2(+0.02,+0.16)|q:1.00|0.15ms/ev
624|0:01:26|nc:6.2e+05|a0:0.40-0.45|swp:0.25-0.61|n:960<3000|t=2(+0.01,+0.09)|q:1.00|0.15ms/ev
625|0:01:26|nc:6.2e+05|a0:0.40-0.45|swp:0.25-0.61|n:1000<3000|t=2(+0.01,+0.10)|q:1.00|0.15ms/ev
626|0:01:26|nc:6.3e+05|a0:0.40-0.45|swp:0.25-0.61|n:1040<3000|t!2(+0.01,+0.12)|q:1.00|0.15ms/ev
627|0:01:26|nc:6.3e+05|a0:0.40-0.45|swp:0.25-0.61|n:1080<3000|t!2(+0.02,+0.18)|q:1.00|0.15ms/ev
628|0:01:26|nc:6.3e+05|a0:0.40-0.45|swp:0.25-0.61|n:1120<3000|t!2(+0.03,+0.26)|q:1.00|0.15ms/ev
629|0:01:27|nc:6.3e+05|a0:0.40-0.45|swp:0.25-0.61|n:1160<3000|t!2(+0.03,+0.16)|q:1.00|0.15ms/ev
630|0:01:27|nc:6.3e+05|a0:0.40-0.45|swp:0.25-0.61|n:1200<3000|t!2(+0.01,+0.12)|q:1.00|0.15ms/ev
631|0:01:27|nc:6.3e+05|a0:0.40-0.45|swp:0.25-0.61|n:1240<3000|t!2(+0.02,+0.25)|q:1.00|0.16ms/ev
632|0:01:27|nc:6.3e+05|a0:0.40-0.45|swp:0.25-0.61|n:1280<3000|t!2(+0.02,+0.19)|q:1.00|0.16ms/ev
633|0:01:27|nc:6.3e+05|a0:0.40-0.45|swp:0.25-0.61|n:1320<3000|t!2(+0.01,+0.10)|q:1.00|0.15ms/ev
634|0:01:27|nc:6.3e+05|a0:0.40-0.45|swp:0.25-0.61|n:1360<3000|t=2(+0.01,+0.09)|q:1.00|0.15ms/ev
635|0:01:28|nc:6.4e+05|a0:0.40-0.45|swp:0.25-0.61|n:1400<3000|t!2(+0.01,+0.22)|q:1.00|0.15ms/ev
636|0:01:28|nc:6.4e+05|a0:0.40-0.45|swp:0.25-0.61|n:1440<3000|t=2(+0.01,+0.10)|q:1.00|0.15ms/ev
637|0:01:28|nc:6.4e+05|a0:0.40-0.45|swp:0.25-0.61|n:1480<3000|t!2(+0.01,+0.11)|q:1.00|0.15ms/ev
638|0:01:28|nc:6.4e+05|a0:0.40-0.45|swp:0.25-0.61|n:1520<3000|t!2(+0.01,+0.21)|q:1.00|0.15ms/ev
639|0:01:28|nc:6.4e+05|a0:0.40-0.45|swp:0.25-0.61|n:1560<3000|t!2(+0.02,+0.16)|q:1.00|0.15ms/ev
640|0:01:28|nc:6.4e+05|a0:0.40-0.45|swp:0.25-0.61|n:1600<3000|t!2(+0.02,+0.11)|q:1.00|0.16ms/ev
641|0:01:28|nc:6.4e+05|a0:0.40-0.45|swp:0.25-0.61|n:1640<3000|t!2(+0.02,+0.17)|q:1.00|0.16ms/ev
642|0:01:29|nc:6.4e+05|a0:0.40-0.45|swp:0.25-0.61|n:1680<3000|t!2(+0.02,+0.15)|q:1.00|0.16ms/ev
643|0:01:29|nc:6.4e+05|a0:0.41-0.45|swp:0.25-0.61|n:1720<3000|t!2(+0.03,+0.21)|q:1.00|0.16ms/ev
644|0:01:29|nc:6.4e+05|a0:0.41-0.45|swp:0.25-0.61|n:1760<3000|t!2(+0.02,+0.22)|q:1.00|0.15ms/ev
645|0:01:29|nc:6.4e+05|a0:0.41-0.45|swp:0.25-0.61|n:1800<3000|t!2(+0.02,+0.20)|q:1.00|0.15ms/ev
646|0:01:29|nc:6.5e+05|a0:0.41-0.45|swp:0.25-0.61|n:1840<3000|t!2(+0.02,+0.11)|q:1.00|0.16ms/ev
647|0:01:29|nc:6.5e+05|a0:0.41-0.45|swp:0.25-0.61|n:1880<3000|t!2(+0.02,+0.16)|q:1.00|0.16ms/ev
648|0:01:30|nc:6.5e+05|a0:0.41-0.45|swp:0.25-0.61|n:1920<3000|t!2(+0.02,+0.18)|q:1.00|0.16ms/ev
649|0:01:30|nc:6.5e+05|a0:0.41-0.45|swp:0.25-0.61|n:1960<3000|t!2(+0.02,+0.27)|q:1.00|0.15ms/ev
650|0:01:30|nc:6.5e+05|a0:0.41-0.45|swp:0.25-0.61|n:2000<3000|t!2(+0.02,+0.19)|q:1.00|0.15ms/ev
651|0:01:30|nc:6.5e+05|a0:0.41-0.45|swp:0.25-0.61|n:2040<3000|t!2(+0.03,+0.32)|q:1.00|0.15ms/ev
652|0:01:30|nc:6.5e+05|a0:0.41-0.45|swp:0.25-0.61|n:2080<3000|t!2(+0.04,+0.10)|q:1.00|0.15ms/ev
653|0:01:30|nc:6.5e+05|a0:0.41-0.45|swp:0.25-0.61|n:2120<3000|t!2(+0.04,+0.13)|q:1.00|0.15ms/ev
654|0:01:30|nc:6.5e+05|a0:0.41-0.45|swp:0.25-0.61|n:2160<3000|t!2(+0.01,+0.27)|q:1.00|0.15ms/ev
655|0:01:31|nc:6.6e+05|a0:0.41-0.45|swp:0.25-0.61|n:2200<3000|t!2(+0.01,+0.13)|q:1.00|0.15ms/ev
656|0:01:31|nc:6.6e+05|a0:0.41-0.45|swp:0.25-0.61|n:2240<3000|t!2(+0.01,+0.16)|q:1.00|0.15ms/ev
657|0:01:31|nc:6.6e+05|a0:0.41-0.45|swp:0.25-0.61|n:2280<3000|t!2(+0.02,+0.26)|q:1.00|0.15ms/ev
658|0:01:31|nc:6.6e+05|a0:0.41-0.45|swp:0.25-0.61|n:2320<3000|t!2(+0.01,+0.16)|q:1.00|0.15ms/ev
659|0:01:31|nc:6.6e+05|a0:0.41-0.45|swp:0.25-0.61|n:2360<3000|t!2(+0.02,+0.27)|q:1.00|0.15ms/ev
660|0:01:31|nc:6.6e+05|a0:0.41-0.45|swp:0.25-0.61|n:2400<3000|t!2(+0.02,+0.26)|q:1.00|0.15ms/ev
661|0:01:32|nc:6.6e+05|a0:0.41-0.45|swp:0.25-0.61|n:2440<3000|t!2(+0.02,+0.26)|q:1.00|0.15ms/ev
662|0:01:32|nc:6.6e+05|a0:0.41-0.45|swp:0.25-0.61|n:2480<3000|t!2(+0.01,+0.16)|q:1.00|0.15ms/ev
663|0:01:32|nc:6.6e+05|a0:0.41-0.45|swp:0.25-0.61|n:2520<3000|t=2(+0.01,+0.08)|q:1.00|0.15ms/ev
664|0:01:32|nc:6.6e+05|a0:0.41-0.45|swp:0.25-0.61|n:2560<3000|t!2(+0.01,+0.30)|q:1.00|0.15ms/ev
665|0:01:32|nc:6.6e+05|a0:0.41-0.45|swp:0.25-0.61|n:2600<3000|t!2(+0.01,+0.11)|q:1.00|0.15ms/ev
666|0:01:32|nc:6.7e+05|a0:0.41-0.45|swp:0.25-0.61|n:2640<3000|t!2(+0.02,+0.29)|q:1.00|0.15ms/ev
667|0:01:32|nc:6.7e+05|a0:0.41-0.45|swp:0.25-0.61|n:2680<3000|t!2(+0.02,+0.18)|q:1.00|0.15ms/ev
668|0:01:33|nc:6.7e+05|a0:0.40-0.45|swp:0.25-0.61|n:2720<3000|t!2(+0.01,+0.20)|q:1.00|0.15ms/ev
669|0:01:33|nc:6.7e+05|a0:0.40-0.45|swp:0.25-0.61|n:2760<3000|t!2(+0.02,+0.15)|q:1.00|0.15ms/ev
670|0:01:33|nc:6.7e+05|a0:0.40-0.45|swp:0.25-0.61|n:2800<3000|t=2(+0.02,+0.07)|q:1.00|0.15ms/ev
671|0:01:33|nc:6.7e+05|a0:0.40-0.45|swp:0.25-0.61|n:2840<3000|t!2(+0.02,+0.24)|q:1.00|0.15ms/ev
672|0:01:33|nc:6.7e+05|a0:0.40-0.45|swp:0.25-0.61|n:2880<3000|t!2(+0.01,+0.27)|q:1.00|0.15ms/ev
673|0:01:33|nc:6.7e+05|a0:0.41-0.45|swp:0.25-0.61|n:2920<3000|t=2(+0.02,+0.07)|q:1.00|0.15ms/ev
674|0:01:34|nc:6.7e+05|a0:0.41-0.45|swp:0.25-0.61|n:2960<3000|t!2(+0.02,+0.25)|q:1.00|0.15ms/ev
675|0:01:34|nc:6.8e+05|a0:0.41-0.45|swp:0.25-0.61|n:3000<3000|t!2(+0.02,+0.18)|q:1.00|0.15ms/ev
676|0:01:34|nc:6.8e+05|a0:0.41-0.45|swp:0.25-0.61|n:3040<3000|t!2(+0.01,+0.13)|q:1.00|0.15ms/ev
677|0:01:34|nc:6.8e+05|a0:0.41-0.45|swp:0.25-0.61|n:nan<3000|t!nan(+nan,+nan)|q:inf|0.15ms/ev
678|0:01:34|nc:6.8e+05|a0:0.41-0.45|swp:0.25-0.61|n:nan<3000|t!nan(+nan,+nan)|q:inf|0.15ms/ev
679|0:01:34|nc:6.8e+05|a0:0.41-0.45|swp:0.25-0.61|n:nan<3000|t!nan(+nan,+nan)|q:inf|0.14ms/ev
680|0:01:34|nc:6.8e+05|a0:0.41-0.45|swp:0.25-0.61|n:nan<3000|t!nan(+nan,+nan)|q:inf|0.14ms/ev
681|0:01:35|nc:6.8e+05|a0:0.41-0.45|swp:0.25-0.61|n:nan<3000|t!nan(+nan,+nan)|q:inf|0.14ms/ev
682|0:01:35|nc:6.8e+05|a0:0.41-0.45|swp:0.25-0.61|n:nan<3000|t!nan(+nan,+nan)|q:inf|0.14ms/ev
683|0:01:35|nc:6.8e+05|a0:0.41-0.45|swp:0.25-0.61|n:nan<3000|t!nan(+nan,+nan)|q:inf|0.14ms/ev
684|0:01:35|nc:6.8e+05|a0:0.41-0.45|swp:0.25-0.61|n:nan<3000|t!nan(+nan,+nan)|q:inf|0.14ms/ev
685|0:01:35|nc:6.8e+05|a0:0.41-0.45|swp:0.25-0.61|n:nan<3000|t!nan(+nan,+nan)|q:inf|0.14ms/ev
686|0:01:35|nc:6.9e+05|a0:0.41-0.45|swp:0.25-0.61|n:nan<3000|t!nan(+nan,+nan)|q:inf|0.14ms/ev
687|0:01:35|nc:6.9e+05|a0:0.41-0.45|swp:0.25-0.61|n:nan<3000|t!nan(+nan,+nan)|q:inf|0.14ms/ev
688|0:01:36|nc:6.9e+05|a0:0.41-0.45|swp:0.25-0.61|n:nan<3000|t!nan(+nan,+nan)|q:inf|0.14ms/ev
689|0:01:36|nc:6.9e+05|a0:0.41-0.45|swp:0.25-0.61|n:nan<3000|t!nan(+nan,+nan)|q:inf|0.14ms/ev
690|0:01:36|nc:6.9e+05|a0:0.41-0.45|swp:0.25-0.61|n:nan<3000|t!nan(+nan,+nan)|q:inf|0.14ms/ev
691|0:01:36|nc:6.9e+05|a0:0.40-0.45|swp:0.25-0.61|n:nan<3000|t!nan(+nan,+nan)|q:inf|0.13ms/ev
692|0:01:36|nc:6.9e+05|a0:0.41-0.45|swp:0.25-0.61|n:nan<3000|t!nan(+nan,+nan)|q:inf|0.14ms/ev
693|0:01:36|nc:6.9e+05|a0:0.41-0.45|swp:0.25-0.61|n:nan<3000|t!nan(+nan,+nan)|q:inf|0.14ms/ev
694|0:01:36|nc:6.9e+05|a0:0.41-0.45|swp:0.25-0.61|n:nan<3000|t!nan(+nan,+nan)|q:inf|0.14ms/ev
695|0:01:36|nc:7.0e+05|a0:0.41-0.45|swp:0.25-0.61|n:nan<3000|t!nan(+nan,+nan)|q:inf|0.14ms/ev
696|0:01:37|nc:7.0e+05|a0:0.41-0.45|swp:0.25-0.61|n:nan<3000|t!nan(+nan,+nan)|q:inf|0.14ms/ev
697|0:01:37|nc:7.0e+05|a0:0.41-0.45|swp:0.25-0.61|n:nan<3000|t!nan(+nan,+nan)|q:inf|0.14ms/ev
698|0:01:37|nc:7.0e+05|a0:0.41-0.45|swp:0.25-0.61|n:nan<3000|t!nan(+nan,+nan)|q:inf|0.13ms/ev
699|0:01:37|nc:7.0e+05|a0:0.41-0.45|swp:0.25-0.61|n:nan<3000|t!nan(+nan,+nan)|q:inf|0.14ms/ev
700|0:01:37|nc:7.0e+05|a0:0.41-0.45|swp:0.25-0.61|n:nan<3000|t!nan(+nan,+nan)|q:inf|0.13ms/ev
701|0:01:37|nc:7.0e+05|a0:0.41-0.45|swp:0.25-0.61|n:nan<3000|t!nan(+nan,+nan)|q:inf|0.14ms/ev
702|0:01:37|nc:7.0e+05|a0:0.41-0.45|swp:0.25-0.61|n:nan<3000|t!nan(+nan,+nan)|q:inf|0.14ms/ev
703|0:01:38|nc:7.0e+05|a0:0.41-0.45|swp:0.25-0.61|n:nan<3000|t!nan(+nan,+nan)|q:inf|0.14ms/ev
704|0:01:38|nc:7.0e+05|a0:0.41-0.45|swp:0.25-0.61|n:nan<3000|t!nan(+nan,+nan)|q:inf|0.14ms/ev
705|0:01:38|nc:7.0e+05|a0:0.41-0.45|swp:0.25-0.61|n:nan<3000|t!nan(+nan,+nan)|q:inf|0.14ms/ev
706|0:01:38|nc:7.1e+05|a0:0.41-0.45|swp:0.25-0.61|n:nan<3000|t!nan(+nan,+nan)|q:inf|0.14ms/ev
707|0:01:38|nc:7.1e+05|a0:0.41-0.45|swp:0.25-0.61|n:nan<3000|t!nan(+nan,+nan)|q:inf|0.14ms/ev
708|0:01:38|nc:7.1e+05|a0:0.41-0.45|swp:0.25-0.61|n:nan<3000|t!nan(+nan,+nan)|q:inf|0.13ms/ev
709|0:01:38|nc:7.1e+05|a0:0.41-0.45|swp:0.25-0.61|n:nan<3000|t!nan(+nan,+nan)|q:inf|0.13ms/ev
710|0:01:39|nc:7.1e+05|a0:0.41-0.45|swp:0.25-0.61|n:-2360<3000|t!2(+nan,+0.12)|q:1.02|0.13ms/ev
711|0:01:39|nc:7.1e+05|a0:0.41-0.45|swp:0.25-0.61|n:-2320<3000|t!2(+nan,+0.18)|q:1.02|0.14ms/ev
712|0:01:39|nc:7.1e+05|a0:0.41-0.45|swp:0.25-0.61|n:-2280<3000|t!2(+nan,+0.23)|q:1.02|0.15ms/ev
713|0:01:39|nc:7.1e+05|a0:0.41-0.45|swp:0.25-0.61|n:-2240<3000|t!2(+nan,+0.19)|q:1.02|0.15ms/ev
714|0:01:39|nc:7.1e+05|a0:0.41-0.45|swp:0.25-0.61|n:-2200<3000|t!2(+nan,+0.09)|q:1.02|0.15ms/ev
715|0:01:39|nc:7.2e+05|a0:0.41-0.45|swp:0.25-0.61|n:-2160<3000|t!2(+nan,+0.22)|q:1.02|0.15ms/ev
716|0:01:39|nc:7.2e+05|a0:0.41-0.45|swp:0.25-0.61|n:-2120<3000|t!2(+nan,+0.07)|q:1.02|0.15ms/ev
717|0:01:40|nc:7.2e+05|a0:0.41-0.45|swp:0.25-0.61|n:-2080<3000|t!2(+nan,+0.21)|q:1.01|0.15ms/ev
718|0:01:40|nc:7.2e+05|a0:0.41-0.45|swp:0.25-0.61|n:-2040<3000|t!2(+nan,+0.28)|q:1.01|0.15ms/ev
719|0:01:40|nc:7.2e+05|a0:0.41-0.45|swp:0.25-0.61|n:-2000<3000|t!2(+nan,+0.17)|q:1.01|0.15ms/ev
720|0:01:40|nc:7.2e+05|a0:0.41-0.45|swp:0.25-0.61|n:-1960<3000|t!2(+nan,+0.18)|q:1.01|0.15ms/ev
721|0:01:40|nc:7.2e+05|a0:0.41-0.45|swp:0.25-0.61|n:-1920<3000|t!2(+nan,+0.19)|q:1.01|0.15ms/ev
722|0:01:40|nc:7.2e+05|a0:0.41-0.45|swp:0.25-0.61|n:-1880<3000|t!2(+nan,+0.33)|q:1.01|0.15ms/ev
723|0:01:40|nc:7.2e+05|a0:0.41-0.45|swp:0.25-0.61|n:-1840<3000|t!2(+0.06,+0.12)|q:1.01|0.15ms/ev
724|0:01:41|nc:7.2e+05|a0:0.41-0.45|swp:0.25-0.61|n:-1800<3000|t!2(+0.05,+0.12)|q:1.01|0.15ms/ev
725|0:01:41|nc:7.2e+05|a0:0.41-0.45|swp:0.25-0.61|n:-1760<3000|t!2(+0.07,+0.23)|q:1.01|0.15ms/ev
726|0:01:41|nc:7.3e+05|a0:0.41-0.45|swp:0.25-0.61|n:-1720<3000|t!2(+0.05,+0.38)|q:1.01|0.15ms/ev
727|0:01:41|nc:7.3e+05|a0:0.41-0.45|swp:0.25-0.61|n:-1680<3000|t!2(+0.05,+0.21)|q:1.01|0.15ms/ev
728|0:01:41|nc:7.3e+05|a0:0.41-0.45|swp:0.25-0.61|n:-1640<3000|t!2(+0.04,+0.20)|q:1.01|0.15ms/ev
729|0:01:41|nc:7.3e+05|a0:0.41-0.45|swp:0.25-0.61|n:-1600<3000|t!2(+0.03,+0.15)|q:1.01|0.15ms/ev
730|0:01:42|nc:7.3e+05|a0:0.41-0.45|swp:0.25-0.61|n:-1560<3000|t!2(+0.03,+0.09)|q:1.01|0.15ms/ev
731|0:01:42|nc:7.3e+05|a0:0.41-0.45|swp:0.25-0.61|n:-1520<3000|t!2(+0.03,+0.09)|q:1.01|0.15ms/ev
732|0:01:42|nc:7.3e+05|a0:0.41-0.45|swp:0.25-0.61|n:-1480<3000|t!2(+0.04,+0.22)|q:1.01|0.15ms/ev
733|0:01:42|nc:7.3e+05|a0:0.41-0.45|swp:0.25-0.61|n:-1440<3000|t!2(+0.04,+0.15)|q:1.01|0.15ms/ev
734|0:01:42|nc:7.3e+05|a0:0.41-0.45|swp:0.25-0.61|n:-1400<3000|t!2(+0.05,+0.16)|q:1.01|0.15ms/ev
735|0:01:42|nc:7.4e+05|a0:0.41-0.45|swp:0.25-0.61|n:-1360<3000|t!2(+0.06,+0.23)|q:1.01|0.15ms/ev
736|0:01:42|nc:7.4e+05|a0:0.41-0.45|swp:0.25-0.61|n:-1320<3000|t!2(+0.06,+0.25)|q:1.01|0.15ms/ev
737|0:01:43|nc:7.4e+05|a0:0.41-0.45|swp:0.25-0.61|n:-1280<3000|t!2(+0.05,+0.15)|q:1.01|0.15ms/ev
738|0:01:43|nc:7.4e+05|a0:0.41-0.45|swp:0.25-0.61|n:-1240<3000|t!2(+0.03,+0.09)|q:1.01|0.15ms/ev
739|0:01:43|nc:7.4e+05|a0:0.41-0.45|swp:0.25-0.61|n:-1200<3000|t!2(+0.03,+0.13)|q:1.01|0.15ms/ev
740|0:01:43|nc:7.4e+05|a0:0.41-0.45|swp:0.25-0.61|n:-1160<3000|t!2(+0.03,+0.15)|q:1.01|0.15ms/ev
741|0:01:43|nc:7.4e+05|a0:0.41-0.45|swp:0.25-0.61|n:-1120<3000|t!2(+0.03,+0.19)|q:1.01|0.15ms/ev
742|0:01:43|nc:7.4e+05|a0:0.41-0.45|swp:0.25-0.61|n:-1080<3000|t!2(+0.03,+0.15)|q:1.01|0.15ms/ev
743|0:01:44|nc:7.4e+05|a0:0.41-0.45|swp:0.25-0.61|n:-1040<3000|t!2(+0.04,+0.07)|q:1.01|0.15ms/ev
744|0:01:44|nc:7.4e+05|a0:0.41-0.45|swp:0.25-0.61|n:-1000<3000|t!2(+0.03,+0.13)|q:1.01|0.15ms/ev
745|0:01:44|nc:7.4e+05|a0:0.41-0.45|swp:0.25-0.61|n:-960<3000|t!2(+0.03,+0.17)|q:1.01|0.15ms/ev
746|0:01:44|nc:7.5e+05|a0:0.41-0.45|swp:0.25-0.61|n:-920<3000|t!2(+0.03,+0.18)|q:1.01|0.15ms/ev
747|0:01:44|nc:7.5e+05|a0:0.41-0.45|swp:0.25-0.61|n:-880<3000|t!2(+0.02,+0.27)|q:1.01|0.15ms/ev
748|0:01:44|nc:7.5e+05|a0:0.41-0.45|swp:0.25-0.61|n:-840<3000|t!2(+0.03,+0.21)|q:1.01|0.15ms/ev
749|0:01:44|nc:7.5e+05|a0:0.41-0.45|swp:0.25-0.61|n:-800<3000|t!2(+0.03,+0.26)|q:1.01|0.15ms/ev
750|0:01:45|nc:7.5e+05|a0:0.41-0.45|swp:0.25-0.61|n:-760<3000|t!2(+0.02,+0.12)|q:1.01|0.16ms/ev
751|0:01:45|nc:7.5e+05|a0:0.41-0.45|swp:0.25-0.61|n:-720<3000|t!2(+0.02,+0.20)|q:1.01|0.15ms/ev
752|0:01:45|nc:7.5e+05|a0:0.41-0.45|swp:0.25-0.61|n:-680<3000|t!2(+0.03,+0.24)|q:1.01|0.15ms/ev
753|0:01:45|nc:7.5e+05|a0:0.41-0.45|swp:0.25-0.61|n:-640<3000|t!2(+0.03,+0.09)|q:1.01|0.15ms/ev
754|0:01:45|nc:7.5e+05|a0:0.41-0.45|swp:0.25-0.61|n:-600<3000|t!2(+0.03,+0.20)|q:1.01|0.15ms/ev
755|0:01:45|nc:7.6e+05|a0:0.41-0.45|swp:0.25-0.61|n:-560<3000|t!2(+0.03,+0.09)|q:1.01|0.15ms/ev
756|0:01:45|nc:7.6e+05|a0:0.41-0.45|swp:0.25-0.61|n:-520<3000|t!2(+0.03,+0.18)|q:1.01|0.15ms/ev
757|0:01:46|nc:7.6e+05|a0:0.41-0.45|swp:0.25-0.61|n:-480<3000|t!2(+0.02,+0.20)|q:1.01|0.15ms/ev
758|0:01:46|nc:7.6e+05|a0:0.41-0.45|swp:0.25-0.61|n:-440<3000|t!2(+0.04,+0.24)|q:1.01|0.15ms/ev
759|0:01:46|nc:7.6e+05|a0:0.41-0.45|swp:0.25-0.61|n:-400<3000|t!2(+0.03,+0.23)|q:1.01|0.16ms/ev
760|0:01:46|nc:7.6e+05|a0:0.41-0.45|swp:0.25-0.61|n:-360<3000|t!2(+0.04,+0.16)|q:1.01|0.15ms/ev
761|0:01:46|nc:7.6e+05|a0:0.41-0.45|swp:0.25-0.61|n:-320<3000|t!2(+0.03,+0.20)|q:1.01|0.15ms/ev
762|0:01:46|nc:7.6e+05|a0:0.41-0.45|swp:0.25-0.61|n:-280<3000|t!2(+0.03,+0.21)|q:1.01|0.15ms/ev
763|0:01:47|nc:7.6e+05|a0:0.41-0.45|swp:0.25-0.61|n:-240<3000|t!2(+0.02,+0.11)|q:1.01|0.15ms/ev
764|0:01:47|nc:7.6e+05|a0:0.41-0.45|swp:0.25-0.61|n:-200<3000|t!2(+0.02,+0.25)|q:1.01|0.15ms/ev
765|0:01:47|nc:7.6e+05|a0:0.41-0.45|swp:0.25-0.61|n:-160<3000|t!2(+0.02,+0.30)|q:1.01|0.15ms/ev
766|0:01:47|nc:7.7e+05|a0:0.41-0.45|swp:0.25-0.61|n:-120<3000|t!2(+0.02,+0.26)|q:1.01|0.15ms/ev
767|0:01:47|nc:7.7e+05|a0:0.41-0.45|swp:0.25-0.61|n:-80<3000|t!2(+0.03,+0.14)|q:1.01|0.15ms/ev
768|0:01:47|nc:7.7e+05|a0:0.41-0.45|swp:0.25-0.61|n:-40<3000|t!2(+0.02,+0.11)|q:1.01|0.15ms/ev
769|0:01:47|nc:7.7e+05|a0:0.40-0.45|swp:0.25-0.61|n:0<3000|t!2(+0.02,+0.12)|q:1.01|0.15ms/ev
770|0:01:48|nc:7.7e+05|a0:0.40-0.45|swp:0.25-0.61|n:40<3000|t!2(+0.03,+0.17)|q:1.01|0.15ms/ev
771|0:01:48|nc:7.7e+05|a0:0.40-0.45|swp:0.25-0.61|n:80<3000|t!2(+0.02,+0.13)|q:1.01|0.15ms/ev
772|0:01:48|nc:7.7e+05|a0:0.40-0.45|swp:0.25-0.61|n:120<3000|t!2(+0.02,+0.15)|q:1.01|0.15ms/ev
773|0:01:48|nc:7.7e+05|a0:0.40-0.45|swp:0.25-0.61|n:160<3000|t!2(+0.03,+0.22)|q:1.01|0.15ms/ev
774|0:01:48|nc:7.7e+05|a0:0.40-0.45|swp:0.25-0.61|n:200<3000|t!2(+0.03,+0.19)|q:1.01|0.15ms/ev
775|0:01:48|nc:7.8e+05|a0:0.40-0.45|swp:0.25-0.61|n:240<3000|t!2(+0.03,+0.47)|q:1.01|0.15ms/ev
776|0:01:49|nc:7.8e+05|a0:0.40-0.45|swp:0.25-0.61|n:280<3000|t!2(+0.02,+0.21)|q:1.01|0.15ms/ev
777|0:01:49|nc:7.8e+05|a0:0.40-0.45|swp:0.25-0.61|n:320<3000|t!2(+0.02,+0.22)|q:1.01|0.15ms/ev
778|0:01:49|nc:7.8e+05|a0:0.40-0.45|swp:0.25-0.61|n:360<3000|t!2(+0.02,+0.14)|q:1.01|0.15ms/ev
779|0:01:49|nc:7.8e+05|a0:0.40-0.45|swp:0.25-0.61|n:400<3000|t!2(+0.02,+0.10)|q:1.01|0.15ms/ev
780|0:01:49|nc:7.8e+05|a0:0.40-0.45|swp:0.25-0.61|n:440<3000|t=2(+0.04,+0.09)|q:1.01|0.15ms/ev
781|0:01:49|nc:7.8e+05|a0:0.40-0.45|swp:0.25-0.61|n:480<3000|t!2(+0.03,+0.18)|q:1.01|0.15ms/ev
782|0:01:49|nc:7.8e+05|a0:0.40-0.45|swp:0.25-0.61|n:520<3000|t!2(+0.02,+0.18)|q:1.01|0.15ms/ev
783|0:01:50|nc:7.8e+05|a0:0.40-0.45|swp:0.25-0.61|n:560<3000|t!2(+0.02,+0.25)|q:1.01|0.15ms/ev
784|0:01:50|nc:7.8e+05|a0:0.40-0.45|swp:0.25-0.61|n:600<3000|t!2(+0.02,+0.14)|q:1.01|0.15ms/ev
785|0:01:50|nc:7.8e+05|a0:0.40-0.45|swp:0.25-0.61|n:640<3000|t!2(+0.02,+0.21)|q:1.01|0.15ms/ev
786|0:01:50|nc:7.9e+05|a0:0.40-0.45|swp:0.25-0.61|n:680<3000|t!2(+0.02,+0.19)|q:1.01|0.15ms/ev
787|0:01:50|nc:7.9e+05|a0:0.40-0.45|swp:0.25-0.61|n:720<3000|t!2(+0.02,+0.33)|q:1.01|0.15ms/ev
788|0:01:50|nc:7.9e+05|a0:0.40-0.45|swp:0.25-0.61|n:760<3000|t=2(+0.04,+0.09)|q:1.01|0.15ms/ev
789|0:01:51|nc:7.9e+05|a0:0.40-0.45|swp:0.25-0.61|n:800<3000|t!2(+0.04,+0.13)|q:1.01|0.15ms/ev
790|0:01:51|nc:7.9e+05|a0:0.40-0.45|swp:0.25-0.61|n:840<3000|t=2(+0.04,+0.09)|q:1.00|0.15ms/ev
791|0:01:51|nc:7.9e+05|a0:0.40-0.45|swp:0.25-0.61|n:880<3000|t!2(+0.04,+0.11)|q:1.00|0.15ms/ev
792|0:01:51|nc:7.9e+05|a0:0.40-0.45|swp:0.25-0.61|n:920<3000|t!2(+0.03,+0.13)|q:1.00|0.15ms/ev
793|0:01:51|nc:7.9e+05|a0:0.40-0.45|swp:0.25-0.61|n:960<3000|t=2(+0.02,+0.09)|q:1.00|0.15ms/ev
794|0:01:51|nc:7.9e+05|a0:0.40-0.45|swp:0.25-0.61|n:1000<3000|t!2(+0.02,+0.11)|q:1.00|0.15ms/ev
795|0:01:51|nc:8.0e+05|a0:0.40-0.45|swp:0.25-0.61|n:1040<3000|t!2(+0.02,+0.25)|q:1.00|0.15ms/ev
796|0:01:52|nc:8.0e+05|a0:0.40-0.45|swp:0.25-0.61|n:1080<3000|t!2(+0.02,+0.13)|q:1.00|0.15ms/ev
797|0:01:52|nc:8.0e+05|a0:0.40-0.45|swp:0.25-0.61|n:1120<3000|t=2(+0.03,+0.09)|q:1.00|0.15ms/ev
798|0:01:52|nc:8.0e+05|a0:0.40-0.45|swp:0.25-0.61|n:1160<3000|t!2(+0.04,+0.13)|q:1.00|0.15ms/ev
799|0:01:52|nc:8.0e+05|a0:0.40-0.45|swp:0.25-0.61|n:1200<3000|t!2(+0.02,+0.34)|q:1.00|0.15ms/ev
800|0:01:52|nc:8.0e+05|a0:0.40-0.45|swp:0.25-0.61|n:1240<3000|t!2(+0.04,+0.12)|q:1.00|0.15ms/ev
801|0:01:52|nc:8.0e+05|a0:0.40-0.45|swp:0.25-0.61|n:1280<3000|t!2(+0.05,+0.14)|q:1.00|0.15ms/ev
802|0:01:53|nc:8.0e+05|a0:0.40-0.45|swp:0.25-0.61|n:1320<3000|t!2(+0.04,+0.17)|q:1.00|0.15ms/ev
803|0:01:53|nc:8.0e+05|a0:0.40-0.45|swp:0.25-0.61|n:1360<3000|t!2(+0.02,+0.17)|q:1.00|0.15ms/ev
804|0:01:53|nc:8.0e+05|a0:0.40-0.45|swp:0.25-0.61|n:1400<3000|t!2(+0.02,+0.21)|q:1.00|0.15ms/ev
805|0:01:53|nc:8.0e+05|a0:0.40-0.45|swp:0.25-0.61|n:1440<3000|t!2(+0.02,+0.31)|q:1.00|0.15ms/ev
806|0:01:53|nc:8.1e+05|a0:0.40-0.45|swp:0.25-0.61|n:1480<3000|t!2(+0.02,+0.14)|q:1.00|0.15ms/ev
807|0:01:53|nc:8.1e+05|a0:0.40-0.45|swp:0.25-0.61|n:1520<3000|t!2(+0.04,+0.12)|q:1.00|0.15ms/ev
808|0:01:53|nc:8.1e+05|a0:0.40-0.45|swp:0.25-0.61|n:1560<3000|t!2(+0.04,+0.11)|q:1.00|0.15ms/ev
809|0:01:54|nc:8.1e+05|a0:0.40-0.45|swp:0.25-0.61|n:1600<3000|t!2(+0.03,+0.24)|q:1.00|0.15ms/ev
810|0:01:54|nc:8.1e+05|a0:0.40-0.45|swp:0.25-0.61|n:1640<3000|t=2(+0.03,+0.07)|q:1.00|0.15ms/ev
811|0:01:54|nc:8.1e+05|a0:0.40-0.45|swp:0.25-0.61|n:1680<3000|t!2(+0.03,+0.16)|q:1.00|0.15ms/ev
812|0:01:54|nc:8.1e+05|a0:0.40-0.45|swp:0.25-0.61|n:1720<3000|t!2(+0.02,+0.17)|q:1.00|0.15ms/ev
813|0:01:54|nc:8.1e+05|a0:0.40-0.45|swp:0.25-0.61|n:1760<3000|t!2(+0.02,+0.12)|q:1.00|0.15ms/ev
814|0:01:54|nc:8.1e+05|a0:0.40-0.45|swp:0.25-0.61|n:1800<3000|t!2(+0.02,+0.20)|q:1.00|0.15ms/ev
815|0:01:54|nc:8.2e+05|a0:0.40-0.45|swp:0.25-0.61|n:1840<3000|t!2(+0.02,+0.20)|q:1.00|0.15ms/ev
816|0:01:55|nc:8.2e+05|a0:0.40-0.45|swp:0.25-0.61|n:1880<3000|t=2(+0.02,+0.04)|q:1.00|0.15ms/ev
817|0:01:55|nc:8.2e+05|a0:0.40-0.45|swp:0.25-0.61|n:1920<3000|t!2(+0.03,+0.16)|q:1.00|0.15ms/ev
818|0:01:55|nc:8.2e+05|a0:0.40-0.45|swp:0.25-0.61|n:1960<3000|t!2(+0.03,+0.11)|q:1.00|0.15ms/ev
819|0:01:55|nc:8.2e+05|a0:0.40-0.45|swp:0.25-0.61|n:2000<3000|t!2(+0.04,+0.12)|q:1.00|0.15ms/ev
820|0:01:55|nc:8.2e+05|a0:0.40-0.45|swp:0.25-0.61|n:2040<3000|t!2(+0.02,+0.14)|q:1.00|0.15ms/ev
821|0:01:55|nc:8.2e+05|a0:0.40-0.45|swp:0.25-0.61|n:2080<3000|t!2(+0.02,+0.13)|q:1.00|0.15ms/ev
822|0:01:56|nc:8.2e+05|a0:0.40-0.45|swp:0.25-0.61|n:2120<3000|t!2(+0.01,+0.15)|q:1.00|0.15ms/ev
823|0:01:56|nc:8.2e+05|a0:0.40-0.45|swp:0.25-0.61|n:2160<3000|t!2(+0.02,+0.27)|q:1.00|0.16ms/ev
824|0:01:56|nc:8.2e+05|a0:0.40-0.45|swp:0.25-0.61|n:2200<3000|t!2(+0.01,+0.20)|q:1.00|0.16ms/ev
825|0:01:56|nc:8.2e+05|a0:0.40-0.45|swp:0.25-0.61|n:2240<3000|t!2(+0.01,+0.11)|q:1.00|0.16ms/ev
826|0:01:56|nc:8.3e+05|a0:0.40-0.45|swp:0.25-0.61|n:2280<3000|t!2(+0.02,+0.15)|q:1.00|0.15ms/ev
827|0:01:56|nc:8.3e+05|a0:0.40-0.45|swp:0.25-0.61|n:2320<3000|t=2(+0.02,+0.08)|q:1.00|0.15ms/ev
828|0:01:56|nc:8.3e+05|a0:0.40-0.45|swp:0.25-0.61|n:2360<3000|t!2(+0.02,+0.21)|q:1.00|0.15ms/ev
829|0:01:57|nc:8.3e+05|a0:0.40-0.45|swp:0.25-0.61|n:2400<3000|t!2(+0.01,+0.11)|q:1.00|0.16ms/ev
830|0:01:57|nc:8.3e+05|a0:0.40-0.45|swp:0.25-0.61|n:2440<3000|t!2(+0.01,+0.13)|q:1.00|0.15ms/ev
831|0:01:57|nc:8.3e+05|a0:0.40-0.45|swp:0.25-0.61|n:2480<3000|t!2(+0.02,+0.18)|q:1.00|0.16ms/ev
832|0:01:57|nc:8.3e+05|a0:0.40-0.45|swp:0.25-0.61|n:2520<3000|t!2(+0.01,+0.22)|q:1.00|0.15ms/ev
833|0:01:57|nc:8.3e+05|a0:0.40-0.45|swp:0.25-0.61|n:2560<3000|t!2(+0.02,+0.23)|q:1.00|0.15ms/ev
834|0:01:57|nc:8.3e+05|a0:0.40-0.45|swp:0.25-0.61|n:2600<3000|t!2(+0.02,+0.34)|q:1.00|0.15ms/ev
835|0:01:58|nc:8.4e+05|a0:0.40-0.45|swp:0.25-0.61|n:2640<3000|t=2(+0.03,+0.05)|q:1.00|0.15ms/ev
836|0:01:58|nc:8.4e+05|a0:0.40-0.45|swp:0.25-0.61|n:2680<3000|t!2(+0.02,+0.12)|q:1.00|0.15ms/ev
837|0:01:58|nc:8.4e+05|a0:0.40-0.45|swp:0.25-0.61|n:2720<3000|t!2(+0.03,+0.10)|q:1.00|0.15ms/ev
838|0:01:58|nc:8.4e+05|a0:0.40-0.45|swp:0.25-0.61|n:2760<3000|t=2(+0.02,+0.08)|q:1.00|0.16ms/ev
839|0:01:58|nc:8.4e+05|a0:0.40-0.45|swp:0.25-0.61|n:2800<3000|t!2(+0.02,+0.17)|q:1.00|0.16ms/ev
840|0:01:58|nc:8.4e+05|a0:0.40-0.45|swp:0.25-0.61|n:2840<3000|t!2(+0.02,+0.15)|q:1.00|0.15ms/ev
841|0:01:58|nc:8.4e+05|a0:0.40-0.45|swp:0.25-0.61|n:2880<3000|t!2(+0.01,+0.13)|q:1.00|0.15ms/ev
842|0:01:59|nc:8.4e+05|a0:0.40-0.45|swp:0.25-0.61|n:2920<3000|t!2(+0.02,+0.18)|q:1.00|0.15ms/ev
843|0:01:59|nc:8.4e+05|a0:0.40-0.45|swp:0.25-0.61|n:2960<3000|t!2(+0.03,+0.11)|q:1.00|0.15ms/ev
844|0:01:59|nc:8.4e+05|a0:0.40-0.45|swp:0.25-0.61|n:3000<3000|t!2(+0.03,+0.18)|q:1.00|0.16ms/ev
845|0:01:59|nc:8.4e+05|a0:0.40-0.45|swp:0.25-0.61|n:3040<3000|t!2(+0.01,+0.11)|q:1.00|0.15ms/ev
846|0:01:59|nc:8.5e+05|a0:0.40-0.45|swp:0.25-0.61|n:3080<3000|t!2(+0.02,+0.15)|q:1.00|0.15ms/ev
847|0:01:59|nc:8.5e+05|a0:0.40-0.45|swp:0.25-0.61|n:3120<3000|t!2(+0.02,+0.15)|q:1.00|0.15ms/ev
848|0:02:00|nc:8.5e+05|a0:0.40-0.45|swp:0.25-0.61|n:3160<3000|t!2(+0.02,+0.12)|q:1.00|0.16ms/ev
849|0:02:00|nc:8.5e+05|a0:0.40-0.45|swp:0.25-0.61|n:3200<3000|t!2(+0.01,+0.11)|q:1.00|0.15ms/ev
850|0:02:00|nc:8.5e+05|a0:0.40-0.45|swp:0.25-0.61|n:3240<3000|t=2(+0.02,+0.10)|q:1.00|0.15ms/ev
12:52 bilby INFO    : Finished sampling
12:52 bilby INFO    : Writing checkpoint and diagnostics
12:52 bilby INFO    : Finished writing checkpoint
12:52 bilby INFO    : Sampling time: 0:02:00.388139
12:52 bilby WARNING : Result.save_to_file called with extension=True. This will default to json, and ignore the extension from the filename. This behaviour is deprecated and will be removed. 
12:52 bilby WARNING : Result.save_to_file called with extension=True. This will default to json, and ignore the extension from the filename. This behaviour is deprecated and will be removed. 
12:52 bilby INFO    : Summary of results:
nsamples: 3240
ln_noise_evidence:    nan
ln_evidence: -1.581 +/-  4.060
ln_bayes_factor:    nan +/-  4.060
posteriors = [0,0,0]
for i in range(0,3):
    result = results[i]
    label = labels[i]
    result = result.posterior.iloc[:,0:-2]
    result['model'] = label
    posteriors[i]=result
/tmp/ipykernel_4767/3955572814.py:6: SettingWithCopyWarning: 
A value is trying to be set on a copy of a slice from a DataFrame.
Try using .loc[row_indexer,col_indexer] = value instead

See the caveats in the documentation: https://pandas.pydata.org/pandas-docs/stable/user_guide/indexing.html#returning-a-view-versus-a-copy
  result['model'] = label
/tmp/ipykernel_4767/3955572814.py:6: SettingWithCopyWarning: 
A value is trying to be set on a copy of a slice from a DataFrame.
Try using .loc[row_indexer,col_indexer] = value instead

See the caveats in the documentation: https://pandas.pydata.org/pandas-docs/stable/user_guide/indexing.html#returning-a-view-versus-a-copy
  result['model'] = label
/tmp/ipykernel_4767/3955572814.py:6: SettingWithCopyWarning: 
A value is trying to be set on a copy of a slice from a DataFrame.
Try using .loc[row_indexer,col_indexer] = value instead

See the caveats in the documentation: https://pandas.pydata.org/pandas-docs/stable/user_guide/indexing.html#returning-a-view-versus-a-copy
  result['model'] = label
import pandas as pd
df = pd.concat(posteriors, ignore_index=True, sort=False)
df.head(-10)
addstepasym_0 addstepasym_1 addstepasym_2 model1_0 model2_0 model
0 3.793140 2.776000 0.970880 5.331490 1.084298 BMMC
1 3.731947 2.657419 0.971489 5.246467 1.064659 BMMC
2 3.924697 4.512576 0.982014 4.374616 1.078778 BMMC
3 5.813813 7.183451 0.650706 5.278082 1.429858 BMMC
4 4.733304 0.084589 0.863244 4.720907 1.652167 BMMC
... ... ... ... ... ... ...
9465 4.758970 4.206444 0.934821 4.743773 0.885950 BMMmean
9466 4.438192 1.198762 0.959896 5.225252 0.800175 BMMmean
9467 3.880046 4.042827 0.952872 5.271981 0.715036 BMMmean
9468 4.679009 3.016643 0.901461 4.758678 0.838149 BMMmean
9469 3.408662 2.241075 0.917550 4.865380 0.623916 BMMmean

9470 rows × 6 columns

df_renamed=df.rename(columns={'addstepasym_0':r'$\beta_0$', 'addstepasym_1':r'$\beta_1$', 
                              'addstepasym_2':r'$\alpha$', 'model1_0':r'$\theta_1$', 
                              'model2_0':r'$\theta_2$', 'model':'method'})
#g.savefig('temp_save')
import seaborn as sns
sns.set_context('paper', font_scale=1.5)
gg = sns.PairGrid(df_renamed, hue="method", diag_sharey=False, hue_kws={'alpha':0.5}, corner=True,
                palette={'BMMC':sns.color_palette()[2],'BMMcor':sns.color_palette()[3], 'BMMmean':sns.color_palette()[-1]})
gg.map_lower(sns.kdeplot, fill=True)
gg.map_diag(sns.kdeplot, linewidth=2, fill=True)
gg.add_legend(loc='upper center')
plt.tight_layout()
plt.savefig('comparative_posterior', dpi=100)
../../_images/02942dace317abdb9a43b584f4244263b9f7d5a4262ca355b91e245e175c9353.png

2.6.3.1. 4. Predictions#

sns.set_context('paper', font_scale=1.9)
fig, axs = plt.subplots(1,2,figsize=(20,10))
ax, ax2 = axs.flatten()
#fig2, ax2 = plt.subplots(figsize=(10,10))
colors = {'BMMC':sns.color_palette()[2],'BMMcor':sns.color_palette()[3], 'BMMmean':sns.color_palette()[-1]}
for i, mix_model in enumerate(mix_models):
    _,mean_prior,CI_prior, _ = mix_model.prior_predict(plot_g, CI=[5,20,80,95])
    _,mean,CI, _ = mix_model.predict(plot_g, CI=[5,20,80,95])
    per5, per20, per80, per95 = CI
    prior5, prior20, prior80, prior95 = CI_prior
    # Map value prediction for the step mixing function parameter

    model_params = [np.array(mix_model.map[3]), np.array(mix_model.map[4])]
    map_prediction = mix_model.evaluate(mix_model.map[0:3], plot_g, model_params=model_params)
    print(mix_model.map)
    
    _,_,CI_weights,_=mix_model.predict_weights(plot_g, CI=[5,20, 80, 95])
    perw_5, perw_20, perw_80, perw_95 = CI_weights
    
    
    #ax.fill_between(plot_g,perw_5,perw_95,color=colors[labels[i]], alpha=0.2, label='90% C.I.')
    ax.fill_between(plot_g,perw_20,perw_80, color=colors[labels[i]], alpha=0.3, label=labels[i])
    
    if i==0:
        ax2.fill_between(plot_g,prior20.flatten(),prior80.flatten(),color=sns.color_palette()[7], alpha=0.2, label='60% C.I. Prior')
        ax2.errorbar(g,exp_data[0],yerr=exp_data[1], marker='x', label='experimental data', color='red', fmt='.')
        ax2.plot(plot_g, mean_prior.flatten(), label='prior mean')
    #ax2.plot(plot_g, mean.flatten(), label=labels[i])
    #ax2.fill_between(plot_g,per5.flatten(),per95.flatten(),color=sns.color_palette()[4], alpha=0.2, label='90% C.I.')
    ax2.fill_between(plot_g,per20.flatten(),per80.flatten(), color=colors[labels[i]], alpha=0.3, label=labels[i])

    ax2.plot(plot_g, map_prediction.flatten(), color=colors[labels[i]], linestyle='dashed')

    
ax.legend()
ax.set_xlabel('x')
ax.set_ylabel('Model weight (w)')


ax2.set_ybound(-1,4)
ax2.legend(loc='upper center')
ax2.set_xlabel('x')
ax2.set_ylabel('Model output')

ax.set_title('(a)')
ax2.set_title('(b)')

plt.tight_layout()
fig.savefig('comparative_posterior_prditcions', dpi=100)
#fig2.savefig('comparative_posterior_predict', dpi=100)
(10000, 5)
using provided samples instead of posterior
[3.24483214 8.6284302  0.99766437 5.03192049 1.23437671]
(3160, 100)
(10000, 5)
using provided samples instead of posterior
/tmp/ipykernel_4767/1972745161.py:26: UserWarning: marker is redundantly defined by the 'marker' keyword argument and the fmt string "." (-> marker='.'). The keyword argument will take precedence.
  ax2.errorbar(g,exp_data[0],yerr=exp_data[1], marker='x', label='experimental data', color='red', fmt='.')
[3.73494003 2.91041138 0.99315932 4.9578196  1.27663097]
(3080, 100)
(10000, 5)
using provided samples instead of posterior
[3.45801859 5.30756155 0.9970495  5.03268759 1.22023281]
(3240, 100)
../../_images/5a6b23fcf41667714436644c6abed7e24aae43ec4b79efd8775a5e4e6b4c2b8a.png